[ВХОД]
31.05.26(09:17)

www.skif.biz

Альтернативная энергия. Оставь надежду, всяк сюда входящий...

🏠 Главная | 📚 Содержание | 💬 Форум | 📁 Файлы | 📩 Контакт
 
Резонансные генераторы
Магнитные генераторы
Механические центробежные (вихревые) генераторы
Электростатические генераторы
Водородные генераторы
Ветро- и гидро- и солнечные генераторы
Прочие идеи (разные)
О форуме
Транспорт
Оружие
Научные идеи, теории, предположения...
Экономия топлива
Коммерческие вопросы
Струйные технологии
Торсионные генераторы
Новые технологии
Барахолка
Патентный отдел
Конструкторское бюро
Нейтронная физика
Торнадо и смерчи
Гравитация и антигравитация
Сделай сам. Советы.
Медицина и здравоохранение

📱 | 🖨️

Форум - Нейтронная физика - Нейтронная физика, химия, астрофизика - Подтверждение существования потного эфира - Стр:7
<] [ 1 | 2 | 3 | 4 | 5 | 6 | 7 | 8 ] [>
Модератор: dedivan
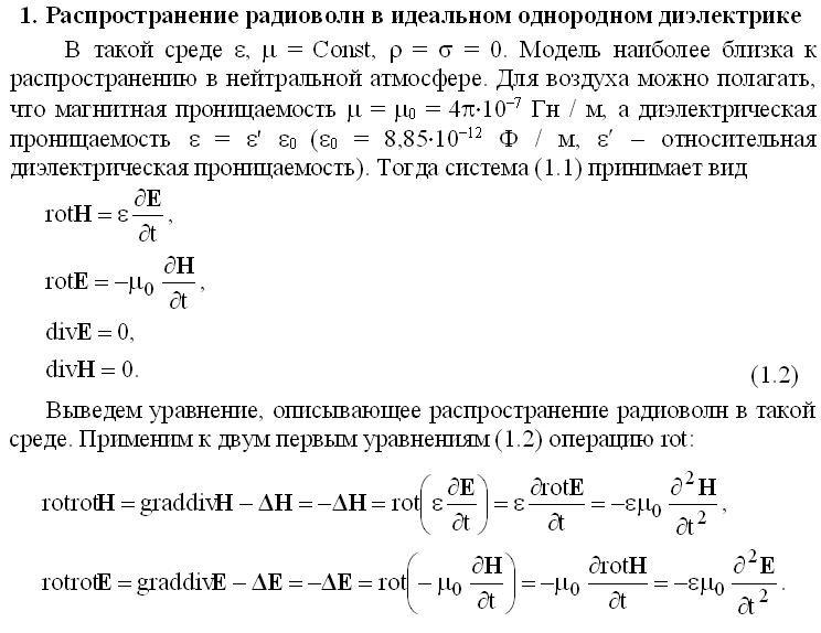
Первый пост темы: dedivan Post: #497811 От:05.05.2016 (06:21)
Начинающие натуралисты прослышав про кристаллические свойства эфира начинают представлять его себе в виде сплошного огромного алмаза.
Но если помахать перед своим носом своей же рукой, обнаруживаем что нет перед нами никакого ни плотного ни потного эфира.
dedivan | Post:498788 - Date: 15.05.16(20:13)
Pavel1 Пост: 498787 От 15.May.2016 (21:06)
что сложного?


Дык скорости для начала определить. Видишь вон выше пример- взял не ту скорость- и частота в тыщу раз промахнулась.
А со скоростями там не просто- уже запаздывание потенциала начинает сказываться.

_________________
я плохого не посоветую


airman | Post:498790 - Date: 15.05.16(21:32)
Pavel1 | Post: 498787 - Date: 16.05.16 (03:06)
А что здесь такого сложного, интерференция и дифракция волн?
Сложение и разложение волн, огибание препятствий, что сложного?

Вот например "Лекции по теории колебаний и волн" - нелинейные и линейные, в сумме 558 страниц. На картинке ниже - пример "сферического коня в вакууме" - это когда все упрощено до предела. Так вот скажешь первому встречному - возьми ка градиент от дивергенции, не сложно же 😀 Самая большая наша проблема была в том что не смотря на формальное умение обращаться с математическими выражениями и даже что то там вычислять - мы по сути не могли себе толком представить - что это такое, что мы тут описываем и вычисляем с помощью уравнений Максвела, какой формы поля получаются и как на их форму влияют дополнительные члены дифференциальных уравнений и вводимые поправки (неоднородности, границы и т.д.).


Размер: 75.69 KB

dedivan | Post:498791 - Date: 15.05.16(21:43)
Электрика то можно и не подъбывать так.
Есть более наглядные картинки. Где рисуют углы и прочую хрень-
а разные частоты и длины волн никто в упор не видит.
И как рыба движется- почитай у жыдов- обхохочешься.
А вот он спайдер, но хитрый- непрерывный. Нет локальных генераторов.
Все тело генератор- но разных частот.
Попробуй Петр тут нарисуй интерференцию.


Размер: 23.01 KB

_________________
я плохого не посоветую


airman | Post:498792 - Date: 15.05.16(22:09)
Да dedivan ты конечно же легче загадку загадал 😶... Тут ведь не только с интерференцией дело - тут еще и "система вихрей" у рыбки - она носом вихрик создает и он в последствии "прокатывается" по ее телу, значительно уменьшая сопротивление движению. Да к тому же вихрь можно воспринимать как опору, особенно когда их несколько с разных сторон тела. Кстати - один мой знакомый, рассказывая о том как он катался на дельфинах в дельфинарии, отметил, что при движении по их коже идут "волны", а когда нужно было остановиться, то волны изменились (это он руками чувствовал) и дельфины остановились почти сразу "без инерции", что очень его удивило.

dedivan | Post:498795 - Date: 15.05.16(22:17)
airman Пост: 498792 От 15.May.2016 (23:09)
при движении по их коже идут "волны", а когда нужно было остановиться, то волны изменились (это он руками чувствовал) и дельфины остановились почти сразу "без инерции", что очень его удивило.


Так вот она разгадка. У меня лодочка просто с тремя пьезоизлучателями.
Тоже сразу останавливается при выключении разницы частот.
Стоячие волны имеют большую массу- больше чем легкая лодочка,
поэтому инерция лодочки не влияет.

Посмотри еще раз фотку водомерки, прикинь массу воды в колечках по сравнению с массой ее тела.

_________________
я плохого не посоветую


sbal | Post:498796 - Date: 15.05.16(22:30)
dedivan Пост: 498795 От 15.May.2016 (23:17)
поэтому инерция лодочки не влияет.
эффект троллейбуса, штанги упали - народ ...😊
Спасибо, красивый разговор сегодня.

_________________
в пути...


ФЕМЕ | Post:498797 - Date: 15.05.16(22:37)
Червь, тоже из этой области что и дельфины. За счет перистальтических "вибрационных пакетов" передвигается.

_________________
«Сколь горестно не знать свой ум!»


dedivan | Post:498802 - Date: 16.05.16(01:02)
airman Пост: 498780 От 15.May.2016 (20:07)
На видео момент начала движения виден плохо - смазано, глядел, глядел на паузах и складывается у меня впечатление что таки разбегаются именно от лапок водомерки волны.


А давай вспомним простой экс- кидаем в воду камушек. кирпич и бетонную глыбу.
Смотрим за величиной волны. Оказывается она соразмерна кинутой массе. 3-й закон Ньютона, никуда не денешься, противодействие.
А теперь смотри опять на фотку водомерки- волна то раз в сто будет потяжелее её. Не может она в принципе своими лапами создать такую волну.
Это я еще мальцом усвоил - когда купались на реке- ждали большую баржу, чтоб в прибойную волну попасть. Маленький катер как бы быстро ни шел- такой волны не даст. То есть по закону физики лапами она такую волну не создаст. А вот стоячие колебания. накапливают энергию многих периодов и легко создают огромную волну.


_________________
я плохого не посоветую


airman | Post:498806 - Date: 16.05.16(07:06)
dedivan | Post: 498795 - Date: 16.05.16 (05:17)
У меня лодочка просто с тремя пьезоизлучателями.

А почему не 2? Система из 3-х, если подавать на все разные частоты может много всяких сложных эффектов давать, типа движения в любую сторону - так задумано?

Жаль на видео не показано что происходит с волнами после прыжка искусственной водомерки (обрезано рано), но, из того что там видно - действительно, волны "искусственной водомерки" не так значительны и не такие как у водомерки природной. С другой стороны: стоячая волна обычно образуется в каком-то резонаторе, она должна отразиться, ну или на крайний случай - возникает между 2-мя генераторами. У водомерки можно предположить что каждая лапка - отдельный генератор, тогда стоячие волны должны образовываться между лапками, на картинке же волны расходятся от лапок, не стоят, а движутся как обычно (между лапками есть горб жидкости, но статичный он или динамичный - не ясно). Кроме того, для эффективной передачи колебаний в какую то плотную среду требуется излучатель во что то "упереть" или приделать к нему "отражающую накладку", а как реализован излучатель (да и генератор тоже) у водомерки, если он находится на конце лапки - совсем не понятно.

dedivan | Post:498812 - Date: 16.05.16(11:03)
airman Пост: 498806 От 16.May.2016 (08:06)
А почему не 2?

Ну это же не готовое изделие, просто попробовать- делал из того что было под рукой- а был такой генератор, с модуляцией низкой частотой
и отдельными выходами боковых полос и несущей. Удобно регулировать разнос и отдельно несущую.
А лапки да, наверняка устроены хитро- может в длину сокращаются.

_________________
я плохого не посоветую


sbal | Post:498814 - Date: 16.05.16(11:17)
image

image

[ссылка]

_________________
в пути...


inventives | Post:498817 - Date: 16.05.16(12:02)
Мне кажется, что на форуме мало внимания уделяется физике торообразования и расслоения.
Можно сопоставить тору аналог с магнитным импульсом, сжатием тороида и пр. ?



Размер: 11.86 KB


Размер: 89.71 KB

dedivan | Post:498828 - Date: 16.05.16(17:10)
А смысл какой? Что это даст?
Вот если понял принцип движения, сделай бублик вращающийся от спайдера и подсоедини к нему генератор.
Померяй энергетику. Иванов говорит что больше единички.
А я не успеваю все проверить.

_________________
я плохого не посоветую


AlexSoroka | Post:498887 - Date: 18.05.16(16:01)
Если вам верить про спайдер-эффект, то можно из трех источников колебаний, или контуров LС- или RC- резонансов(последовательных-параллельных резонансов) создать совершенно спокойно резонансный генератор, который от "батарейки на 1.5в" будет двигать Камаз с грузом 10 тонн в горку. Не "силой гравицапы" а просто питать мотор электричеством "от биений" вырабатываемом.

Только вот че-то ничего подобного нет 😀 ...

и вообще: теоретиков и теорий разных - ну пруд пруди!
Как только начинаешь "автора теории" склонять к простому: ну давай сделаем вечный фонарик, например, пусть люди не в темноте сидят, ведь электроэнергия из розетки дорогая - сразу начинается песня про жидов, про "меня убьют" и прочее - всё только чтобы НИЧЕГО не делать практического!

А сидеть писать писанину в форумы, да еще и потом бегать "меня никто не понимаетЪ" - это бля, даже не детский сад 😕 это болезнь мозговая.

Так что давайте поменьше текста и побольше опытов.
Простых, "на пальцах", как в Школе - чтобы из кусков проволоки и батареек можно создать макет и повторить то что вещает "Автор новой теории".
А то как-то все больше хочется взять биту и... опустить теоретиков на землю, заставить на простые потребности обращать внимание а не только на самолюбование.

sbal | Post:498888 - Date: 18.05.16(16:30)
AlexSoroka Пост: 498887 От 18.May.2016 (17:01)
А то как-то все больше хочется взять биту и... опустить теоретиков на землю, заставить на простые потребности обращать внимание а не только на самолюбование.
это только начало, будет и бита..., и надобность в простых потребностях отпадёт сама собой. За ненадобностью в мире сём.

_________________
в пути...


dedivan | Post:498889 - Date: 18.05.16(16:49)
AlexSoroka Пост: 498887 От 18.May.2016 (17:01)
Если вам верить про спайдер-эффект,

Верить нам не надо. Надо все проверять. Хотя этим делом давно занимается целый институт, но ролики он на ютубе чей то не выкладывает, хотя если хорошенько поискать, может чего то и найдется.
А саму идею ты правильно ухватил за хвост, только еще не понял чей хвост ухватил. То, о чем ты думаешь- это не то.
Не будет СЕ в сложении биений. СЕ получается в другом месте- в движении тел под воздействием этих биений.
Это например всем известная гравитация- сколько бы тел и массы ты не поместил в данную точку- у гравитации хватит сил и энергии все их привести в движение- там нет какого то предела. Чем тебе не СЕ?
А сколько энергии потрачено на создание гравворонки в данной точке мы даже и не знаем- для нас это халява.
Можно свою локальную область измененного времени создать- тоже недорого- и двинуть что нибудь.
Начни с опыта Козырева. Растворение хлористого кальция меняет время в данной точке. Сделай на этой базе движок, хотя бы на скамейке Жуковского.

_________________
я плохого не посоветую


shkaf | Post:498895 - Date: 18.05.16(19:41)
Астрономы все никак не могут услышать сигналы коллег по разуму,
пора им сменить радиодиаппазончек на датчики козырева. Сигнал то моментально приходит.

ps. и чувствительность детектора до сверхзначений не сложно обеспечить, хотя бы если сравнивать тепловые шумы двух датчиков, шуметь они естественно будут совершенно случайно т.е не в фазе, а ежели появится полезный сигнал тут уже количество синхронногго шума начнет увеличиваться.

В принципе и в народном хозяйстве другая "радиосвязь" уже наклевывается. Это Mаксимушу на заметку, он там продолку собрался запрягать так пусть уровня шума начнет ))

_________________
На Бога уповаем. http://www.skif.biz/files/e5a7f3.jpg


shkaf | Post:498900 - Date: 18.05.16(20:14)
ФЕМЕ Пост: 498491 От 12.May.2016 (21:13)
А если не пространства параллельные или ещё там какие, а миры разные могут сосуществовать в одном пространстве

Хм, если весь наш эфир имеет некую чатоту-вибрацию она же и определяет ход нашего времени и скорость света держит четко 300км\с !!!!!

Следовательно паралельно с нашим эфиром со своей вибрацией может быть и другие эфиры отличные по частоте вибраций у них и скорость света естественно будет другая отличная от нашей например 500км\с.

Тут и ответ откуда электроны черпают энергрю в нашем эфире, вот как раз из частоты вибраций нашего эфира. В другом паралельном эфире там другая частота и электроны "настроены" на их частоту и ход времени естественно иной.

СсКАЗАНО ведь нам: вначале было слово, а слово это и есть вибрация.

_________________
На Бога уповаем. http://www.skif.biz/files/e5a7f3.jpg


dedivan | Post:498912 - Date: 18.05.16(21:42)
не, слово это действительно вибрация, а Слово- это свод законов природы.
А написано именно так- Слово. Т.е. законы были до нашего мира.
Где то примерно понятно. Если вода пока вокруг только горячая, то независимо от этого существует точка замерзания, плотность льда и прочие его свойства. хотя самого льда еще нет.

_________________
я плохого не посоветую


sbal | Post:498922 - Date: 18.05.16(23:00)
dedivan Пост: 498912 От 18.May.2016 (22:42)
не, слово это действительно вибрация, а Слово- это свод законов природы.
А написано именно так- Слово. Т.е. законы были до нашего мира.
с точки внимания нас, любимых,- КОН, для жизни в согласии с природой.

_________________
в пути...


ФЕМЕ | Post:498925 - Date: 19.05.16(00:52)
dedivan Пост: 498889 От 18.May.2016 (17:49)
Не будет СЕ в сложении биений. СЕ получается в другом месте- в движении тел под воздействием этих биений.

Вот с этого места всё простенько и доходчиво по спайдер-эффекту.
YouTube: Смотреть видео

_________________
«Сколь горестно не знать свой ум!»


airman | Post:498989 - Date: 20.05.16(00:09)
Вот забавное видео нашел - там "2 генератора" в одной лодке приводят ее в движение за счет фазового сдвига в собственных колебаниях...
[ссылка]


Размер: 22.17 KB

shkaf | Post:499770 - Date: 27.05.16(05:15)
andy8mm Пост: 498124 От 08.May.2016 (23:57)
...как один фотон проходит одновременно две щели и дает интерференционную картинку... ?

А разве есть увереность что фотон был один ??


ps. похоже все что нам кажется прямым реально свито в клубок "бабушкиных ниток" естествено и свет (фотон) петляет по лабиринтам кривого пространства отсюда и свет и путь до далеких звезд неблизкий, но что-то умудряется проскочить по реальной прямой по (козыреву)

_________________
На Бога уповаем. http://www.skif.biz/files/e5a7f3.jpg


dedivan | Post:499797 - Date: 27.05.16(12:32)
shkaf Пост: 499770 От 27.May.2016 (06:15)
свет (фотон) петляет по лабиринтам кривого пространства


Как всегда все с точностью до наоборот.
Годов с 80х у физиков считается что квантовые частицы ограничены в своих движениях двумя измерениями из трех. В третьем измерении у них постоянное квантовое число.
Вот когда представишь себе движение только в двух измерениях-
тогда загадка со щелями решается просто- для фотона две щели попадают в измерение в котором движения нет .

_________________
я плохого не посоветую


inventives | Post:500811 - Date: 06.06.16(12:45)
dedivan Пост: 498828 От 16.May.2016 (18:10)
А смысл какой? Что это даст?
Вот если понял принцип движения, сделай бублик вращающийся от спайдера и подсоедини к нему генератор.
Померяй энергетику. Иванов говорит что больше единички.
А я не успеваю все проверить.

Тогда нам придётся залезть в физику свёрнутых измерений.
В 3D искать СЕ бесперспективно, здесь чётко рулит закон сохранения энергии. Другое дело - энергетика свёрнутых измерений!
Офф. физика развлекается с линиями на плоскости и не запрещает СЕ в св.изм. , поскольку умалчивает о самом их очевидном существовании.

Силовые линии свёрнутого мзмерения
Размер: 122.37 KB

<] [ 1 | 2 | 3 | 4 | 5 | 6 | 7 | 8 ] [>
У Вас нет прав отвечать в этой теме.
Форум - Нейтронная физика - Нейтронная физика, химия, астрофизика - Подтверждение существования потного эфира - Стр 7
🏠 Главная | 📚 Содержание | 💬 Форум | 📁 Файлы | 📩 Контакт