[ВХОД]

🏠 Главная | 📚 Содержание | 💬 Форум | 📁 Файлы | 📩 Контакт

📱 | 🖨️

Форум - Научные идеи, теории, предположения... - идеи и теории, научные и бредовые... - Вращение объёма... - Стр:8
<] [ 1 | 2 | 3 | 4 | 5 | 6 | 7 | 8 | 9 | 10 | 11 | 12 | 13 ] [>
Модератор: ahedron
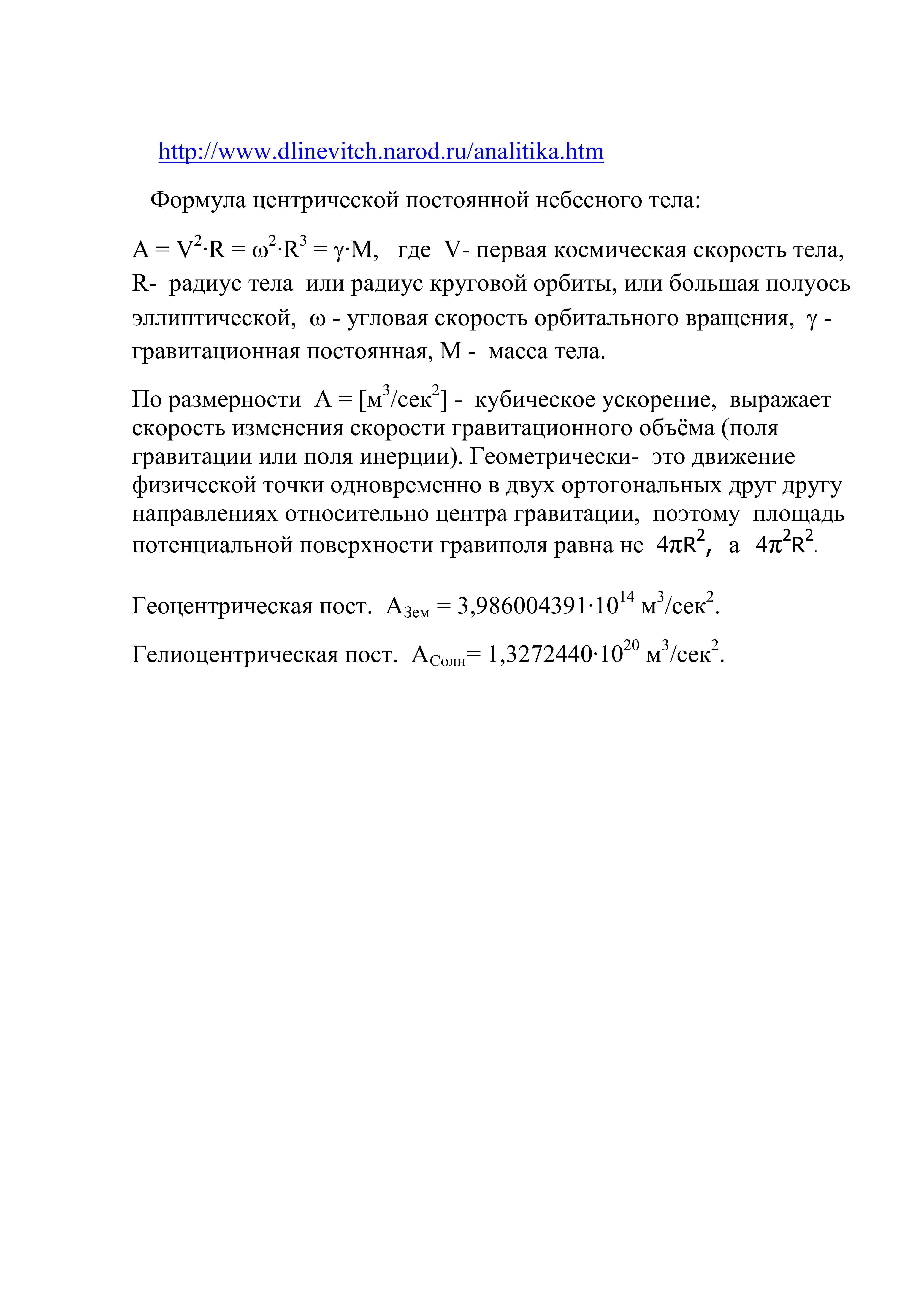
Первый пост темы: ahedron Post: #725557 От:27.04.2021 (20:52)
Буду тут делиться НАМЁКАМИ с вами о своём мировоззрении.
Уже можно задавать вопросы. 😕
ahedron | Post: #727105 - Date: 15.05.21(16:02)
Решил всё же найти какую-то формулу для энергии вращения без использования размерности килограмма. Видел такую у одного интересного Человека, вот она:
ω2×R3
Её он назвал "обобщённая формула энергии".
Решил поискать, чем этот Человек занимается и обнаружил печальную новость для меня: Он умер в январе этого года. Зовут его Вадим Иванович Ловчиков. Кто не знаком, советую познакомится с ТРУДАМИ этого Великого Человека - уже можно говорить так. Я не совсем его последователь, но мне нравилось, как он энергично рассказывал о своих идеях.


edvid | Post: #727149 - Date: 16.05.21(02:32)
ahedron Пост: 727105 От 15.May.2021 (16:02)
Решил всё же найти какую-то формулу для энергии вращения без использования размерности килограмма. Видел такую у одного интересного Человека, вот она:
ω2×R3
Её он назвал "обобщённая формула энергии".
Решил поискать, чем этот Человек занимается и обнаружил печальную новость для меня: Он умер в январе этого года. Зовут его Вадим Иванович Ловчиков. Кто не знаком, советую познакомится с ТРУДАМИ этого Великого Человека - уже можно говорить так. Я не совсем его последователь, но мне нравилось, как он энергично рассказывал о своих идеях.

//////////////////////////



Размер: 1.22 MB


sairus | Post: #727157 - Date: 16.05.21(06:39)
bazarov Пост: 727148 От 16.May.2021 (02:21)
ahedron Пост: 727097 От 15.May.2021 (15:34)
bazarov
L=2*R2

или
L=2π2
Что ты хочешь доказать шаром радиусом π?

Смысл в том, что кратность пи и радиус могут быть лишь одного значения в численном ряду. При этом окружность не имеет размера. Допустим радиус равен длине пути света за прохождения в 1/30000 секунды. Это к примеру. Тогда имеем стандарт длины. На любой планете, в любой Солнечной системе или за её пределами это будет стандарт длины.

Поясню почему другого варианта нет. Возьмём скорость продольной волны на воде у нас на Земле. Это примерно 1 метр/сек. На Луне эта скорость будет ещё меньше. Чем больше напряжённость гравитации в пространстве, тем более разнятся физические данные всех тел и их свойств.
image

На поверхности Меркурия и Нептуна абсолютно разные физико-химические свойства и абсолютно разные физико-химические взаимодействия материи. Поэтому будет уместным все физические свойства мира нашего восприятия привязать к пространственной геометрии. Потому как даже скорость течения времени у каждой звезды своя. Но на каждой планете, везде во вселенной где есть законы схожие с нашей физикой есть круг. Есть понятия о круге. Есть способ его вычисления. Это и есть геометрический стандарт.

ПС. Не забывай что за вес в 1 кг было принято считать один дециметр кубический (литр) чистой дистиллированной воды при нормальном атмосферном давлении 1 атм и температуре 20 градусов. С собой дециметр воды на другую планету сложновато таскать. Поможет только геометрия.

Говоря о ВРЕМЕНИ, которое якобы на всех планетах идет по разному, ты путаешь ВРЕМЯ со СКОРОСТЬЮ ПРОЦЕССОВ. Скорость физических и химических процессов, зависит от условий в которых эти процессы происходят. На разных планетах и звёздах условия тоже разные, по этому разные и скорости процессов.
Время понятие субъективное, оно для того и придумано людьми, чтобы сравнивать длителности и скорости процессов. Время для всей вселенной одно. Оно не зависит от скорости движения или от скорости механизмов измеряющих время.
Изменяемое время не будет иметь смысла, как изменяемые еденицы размера. Представь себе, что будет если на каждой рулетке метр будет разной длинны. Есть ли смысл в таких рулетках? Метр на любой планете метром и останется, секунда на любой планете будет секундой.
Теория эйнштейна про зависимость времени от скорости абсолютно не логична, она не соответствует здравому смыслу. Очень легко логически обосновать, что теория Эйнштейна является полным бредом. Время не может ни замедляться ни ускоряться. Ибо это просто МЕРА длительности.

_________________
Каждый тезис, должен быть достаточно обоснован.



AlexKP | Post: #727160 - Date: 16.05.21(07:35)
ahedron Пост: 727105 От 15.May.2021 (16:02)
Решил всё же найти какую-то формулу для энергии вращения без использования размерности килограмма. Видел такую у одного интересного Человека, вот она:
ω2×R3
Её он назвал "обобщённая формула энергии".
Решил поискать, чем этот Человек занимается и обнаружил печальную новость для меня: Он умер в январе этого года. Зовут его Вадим Иванович Ловчиков. Кто не знаком, советую познакомится с ТРУДАМИ этого Великого Человека - уже можно говорить так. Я не совсем его последователь, но мне нравилось, как он энергично рассказывал о своих идеях.


- в своих рассуждениях он сделал грубую ошибку, которая перечеркивает многие его выводы. В том числе и "обобщенную формулу энергии". Я, к стати, писал ему об этом в комментариях под его роликом. Надеюсь, это не стало одной из причин его кончины.
Кроме того, очень необразованный в физике человек, но с апломбом.
Свою ограниченность в познаниях он интерпретировал как найденные косяки в физике.
Одно его "открытие" исчезновения электронов в ЭЛТ чего стоит.
И таких ляпов - пруд пруди.
А так да, неплохой был человек, стремился обогатить человечество истинными знаниями.


rezoner | Post: #727165 - Date: 16.05.21(10:45)
AlexKP Пост: 727160
ahedron
вот она:
ω2×R3
Её он назвал "обобщённая формула энергии".

Любую новую "обобщенную" формулу чего-то надо сначала проверить на соответствие размерности.
<Энергия или работа> = кг*м22.
У Ловчикова м32.
Он кг заменил на метр. "А так можно было?"/С/ 🤢




AlexKP | Post: #727183 - Date: 16.05.21(12:20)
Любую новую "обобщенную" формулу чего-то надо сначала проверить на соответствие размерности.


- и это, между прочим, всего лишь ШКОЛЬНЫЙ навык.


ahedron | Post: #727193 - Date: 16.05.21(13:28)
bazarov
Смысл в том, что кратность пи и радиус могут быть лишь одного значения в численном ряду. При этом окружность не имеет размера.

Вот эти два первые предложения сразу не понял, особенно второе.
Допустим радиус равен длине пути света за прохождения в 1/30000 секунды. Это к примеру. Тогда имеем стандарт длины.

Этот стандарт, до сих пор не могут определить точно.
Скорость света определяют в вакууме. Вопрос: на сколько вакуум является вакуумом на Земле и, допустим, на Луне?
У меня есть к тебе вопрос: с какого бодуна ты поднял здесь этот свой вопрос? Смысл которого я до сих пор так и не понял.
edvid
Хорошо хорошо, поищем ещё концы всего этого. В.И.Ловчиков выводил эту формулу из закона Кеплера, твой товарищ откуда её взял?
sairus
Ты меня просто радуешь. Спасибо за разъяснения bazarovу про время.
rezoner
Очень ценю твое замечание, сам увидел это несоответствие размерностей, но это ничего не значит. Потому что килограмм не тот за кого себя выдаёт.
Во-первых - формула Ловчикова физически верна! И что, если она верна больше, чем официально принятая размерность энергии, а точнее килограмма. Ведь мы не знаем что такое масса.
Сравнивая формулу ω2×R3=Э и формулу энергии у нас получается масса имеет размерность метр = килограмм это метр... Как такое может быть?
Вспомним, что масса это мера инерционного свойства вещества. Это свойство можно свести к расстоянию за которое тело ускоряется при приложении к нему силы, это расстояние измеряется в МЕТРАХ! Доказано, масса измеряется в метрах!
Думайте что хотите и как хотите.
Я сам в формулах путаюсь.
Нужно найти такие, чтобы было понятно что где.
Мне вот тоже ничего не говорит вот эта формула, но она верная!
ω2×R3=v2×R
Подставьте реальные значения и увидите что всё сходится.


ahedron | Post: #727194 - Date: 16.05.21(13:34)
Всё вырвем с корнем.&#128520;


rezoner | Post: #727197 - Date: 16.05.21(14:06)
ahedron Пост: 727193
Вспомним, что масса это мера инерционного свойства вещества. Это свойство можно свести к расстоянию за которое тело ускоряется при приложении к нему силы, это расстояние измеряется в МЕТРАХ!

Доказано, масса измеряется в метрах!


Ну, если ты выразил кг через метры, то куда девал силу <Ньютон> 😳
Ой, <секунду> еще 😬


AlexKP | Post: #727202 - Date: 16.05.21(16:05)
Мне вот тоже ничего не говорит вот эта формула, но она верная!
ω2×R3=v2×R
Подставьте реальные значения и увидите что всё сходится.


- ты дурака то выключи. Формула верная не потому, что она выражает энергию, а потому что одна часть переходит в другую при соответствующих подстановках.
Вырази угловую скорость через линейную и посмотри.

Доказано, масса измеряется в метрах!


- ну разве что в шизоидных фантазиях...
Ты давай на практике все сделай.
И да, в энергосбыте начинай за километр-часы оплачивать.
Вот хохма будет🤢🤢🤢


ahedron | Post: #727203 - Date: 16.05.21(16:09)
rezoner
F=ma > кг×м/с2 по новому м22
E=m×g×h > м32
Всё как у Ловчикова.
E=m×c2 > м32


sairus | Post: #727271 - Date: 17.05.21(13:19)
ahedron Пост: 727203 От 16.May.2021 (16:09)
rezoner
F=ma > кг×м/с2 по новому м22
E=m×g×h > м32
Всё как у Ловчикова.
E=m×c2 > м32

Помоему, демоны уводят тебя от темы, отвлекая на глупые формулы. Прежде чем искать математическую модель, нужно сформулировать и образо представлять физическую, ибо так ты можешь зайти в такие дебри, что там сам чёрт ногу сломит. К сожалению математика не всегда соответствует реальной действительности. По этому не стоит брать её за основу. Эйнштейн вон уже продемонстрировал как можно математикой извратить физику на столько, что на не соответствует ни логике ни здравому смыслу.
Предметы по Эйнштейну не падают на землю, это земля ускоряется в сторону падающих предметов. И что типа падающие предметы находятся в состоянии полного покоя и на них не действует ни какая сила. Сразу видно, что у этого дурака не было никакого практического опыта и ни какой способности к наблюдениям. Если на падающее тело не действовала бы ни какая сила то струя воды падающая в низ не разрывалась бы на капли. А капли бы не удалялись друг от друга во время падения, если бы земля двигалась им на встречу.
Хотя математически он вроде как всё доказал.😬

_________________
Каждый тезис, должен быть достаточно обоснован.



ahedron | Post: #727282 - Date: 17.05.21(16:00)
sairus
Прежде чем искать математическую модель, нужно сформулировать и образо представлять физическую, ибо так ты можешь зайти в такие дебри, что там сам чёрт ногу сломит. К сожалению математика не всегда соответствует реальной действительности.

Всё дело в том, что формула:
Х=v2×R
соответствует реальной действительности!
v - это скорость спутника в Солнечной системе.
R - это расстояние от объекта до его спутника.
То есть Х - это ЭНЕРГИЯ, которую генерирует объект своим вращением и передаёт её своему спутнику.
Х=v2×R=ω2×R3


sairus | Post: #727296 - Date: 17.05.21(18:22)
Эти формулы без массы, не имеют смысла.

_________________
Каждый тезис, должен быть достаточно обоснован.



dedivan | Post: #727298 - Date: 17.05.21(18:44)
А там и нет массы. Хоть маленький спутник хоть планета- летят по одной и той же орбите и с одинаковой скоростью.

_________________
я плохого не посоветую



sairus | Post: #727300 - Date: 17.05.21(19:12)
dedivan Пост: 727298 От 17.May.2021 (18:44)
А там и нет массы. Хоть маленький спутник хоть планета- летят по одной и той же орбите и с одинаковой скоростью.

Приведи хоть один пример. В котором спутники разной массы вращаются по одной орбите с одинаковой скоростью.

_________________
Каждый тезис, должен быть достаточно обоснован.



ahedron | Post: #727303 - Date: 17.05.21(19:47)
sairus
Приведи хоть один пример. В котором спутники разной массы вращаются по одной орбите с одинаковой скоростью.

Земля и Луна, примерно по одной орбите вращаются вокруг Солнца с одинаковой скоростью.
То, что Земля создала свою зону вращения это немного другой вопрос, но совсем немного, ведь Земля генерирует СВОЮ энергию в близлежащем окружении.


dedivan | Post: #727304 - Date: 17.05.21(19:59)
sairus Пост: 727300 От 17.May.2021 (19:12)

Приведи хоть один пример.

Вот что значит отмена астрономии в школах.
Набери в поиске- астероиды- троянцы.

_________________
я плохого не посоветую



sairus | Post: #727307 - Date: 17.05.21(20:55)
dedivan Пост: 727304 От 17.May.2021 (19:59)
sairus Пост: 727300 От 17.May.2021 (19:12)

Приведи хоть один пример.

Вот что значит отмена астрономии в школах.
Набери в поиске- астероиды- троянцы.

Этот пример не в попад, потому что троянцы находятся в точках Лагранжа где их масса скомпенсирована притяжением двух массивных объектов.
Когда я учился в школе, астрономия еще была, но если бы ты учил её в школе , то ты бы знал, что в школьной астрономии об этих астероидах не было нислова. Ты прочти в каком году они были обнаружены и по какой причине они удерживаются на своих орбитах. А то ты слышал звон, да не знаешь где он. Тоже мне, астроном диванный. 🤢

_________________
Каждый тезис, должен быть достаточно обоснован.



ahedron | Post: #727309 - Date: 17.05.21(21:11)
image



dedivan | Post: #727311 - Date: 17.05.21(22:45)
sairus Пост: 727307 От 17.May.2021 (20:55)
троянцы находятся в точках Лагранжа

Что то многовато точек в ролике.


_________________
я плохого не посоветую



ahedron | Post: #727348 - Date: 18.05.21(13:15)
ПРЕДУПРЕЖДЕНИЕ!
Любой переход на личности буду убирать из ветки.
dedivan, sairus, уберите от сюда свои оскорбления сами, после 20:00, сегодня, это сделаю сам, если не сделаете то, что прошу.


sairus | Post: #727366 - Date: 18.05.21(14:48)
ahedron Пост: 727348 От 18.May.2021 (13:15)
ПРЕДУПРЕЖДЕНИЕ!
Любой переход на личности буду убирать из ветки.
dedivan, sairus, уберите от сюда свои оскорбления сами, после 20:00, сегодня, это сделаю сам, если не сделаете то, что прошу.


Я удалил одно своё сообщение. Больше одного в день, удалять чревато обезьянником. Обещаю удалить остальные, но по одному в день. Надеюсь на твоё понимание. Ведь ты же видишь, что не я это начал.

_________________
Каждый тезис, должен быть достаточно обоснован.



ahedron | Post: #727378 - Date: 18.05.21(16:41)
sairus
Принято.


ahedron | Post: #727386 - Date: 18.05.21(19:08)
sbal
Тебе тоже предупреждение, не переходим на личности и не коверкаем слова.
Я уже твой один пост удалил на предыдущей странице, если что - это был я.
Есть идеи по теме, добро пожаловать, хочется кого-то обозвать - делай свою ветку и вперёд. Удаляй свой пост выше сам, но сегодня это будет второй и попадёшь в обезьянник. Завтра, чтобы я его не видел.
Мне нравится как рассуждает sairus здесь, в моей ветке. На счёт энергии я с ним не согласен, но позже разберём этот вопрос.


<] [ 1 | 2 | 3 | 4 | 5 | 6 | 7 | 8 | 9 | 10 | 11 | 12 | 13 ] [>
У Вас нет прав отвечать в этой теме.
Форум - Научные идеи, теории, предположения... - идеи и теории, научные и бредовые... - Вращение объёма... - Стр 8

🏠 Главная | 📚 Содержание | 💬 Форум | 📁 Файлы | 📩 Контакт