[ВХОД]
31.05.26(21:27)

www.skif.biz

Альтернативная энергия. Оставь надежду, всяк сюда входящий...

🏠 Главная | 📚 Содержание | 💬 Форум | 📁 Файлы | 📩 Контакт
 
Резонансные генераторы
Магнитные генераторы
Механические центробежные (вихревые) генераторы
Электростатические генераторы
Водородные генераторы
Ветро- и гидро- и солнечные генераторы
Прочие идеи (разные)
О форуме
Транспорт
Оружие
Научные идеи, теории, предположения...
Экономия топлива
Коммерческие вопросы
Струйные технологии
Торсионные генераторы
Новые технологии
Барахолка
Патентный отдел
Конструкторское бюро
Нейтронная физика
Торнадо и смерчи
Гравитация и антигравитация
Сделай сам. Советы.
Медицина и здравоохранение

📱 | 🖨️

Форум - Прочие идеи (разные) - Схемотехника - Источник высокого напряжения - Стр:27
<] [ 1 | ... 17 | 18 | 19 | 20 | 21 | 22 | 23 | 24 | 25 | 26 | 27 | 28 | 29 | 30 | 31 | 32 | 33 | 34 | 35 | 36 | 37 | ... | 47 ] [>
Модератор: MSN
Первый пост темы: MSN Post: #677942 От:09.06.2020 (10:25)
Накопилось немало идей в том числе по тесластроению и другим интересным искрениям и для воплощения их в жизнь, стало ясно, в хозяйстве просто необходим источник высокого напряжения. Универсального и готового, по вменяемым ценам я не нашел, поэтому решил создавать самому. Чтобы в процессе создания такого источника не пропадали ценные идеи, мысли и схемотехнические решения написанные во флудилке, решил завести такую, вне всякого сомнения полезную многим тему. Тем более поиск на просторах интернета, дал не очень-то большой выбор воплощенных конструкций, а готовые изделия стоили бессовестно дорого. Ну оно и понятно, такие источники - не ширпотреб и делаются как правило на заказ, штучно, поэтому и стоят дорого.
Создания источника нужно начинать с написания ТЗ. Мысль такая: каждый решивший изготовить такой источник ВН, для себя ТЗ будет задавать самостоятельно, сообразно своим требованиям и бюджету и сможет использовать идеи и готовые части схем публикующихся схем.

Итак, мои основные требования таковы(еще будут шлифоваться в процессе):
1. Источник ВВ должен быть напряжением (25-50)кВ;
2. Ток отдаваемый источником (10-50)мА;
3. Источник должен иметь регулировку напряжения и ограничение по току.
4. Измерительные приборы на борту (киловольтметр и миллиамперметр);

Статья которая подвигла меня на изготовление такого лабораторного источника находится здесь.

Куча ссылок, которые я накопал в интернете интересуясь темой, возможно кому-то они пригодятся и устройства подойдут без переделки:

Самый простой высоковольтный генератор на базе старого телевизора
Простое устройство получения высокого напряжения
Генератор высокого напряжения из строчника на транзисторе
Стабильный источник высокого напряжения для питания ФЭУ
Схема высоковольтного преобразователя (вход 12В, вых - 700В)
Высоковольтный блок питания
Блок питания для люстры "Чижевского"
Варианты блока питания “Люстры Чижевского”
Мощные высоковольтные ИП статья в 4-х частях; Ланцов_Владимиров
Высоковольтные генераторы напряжения с емкостными накопителями энергии
Высоковольтный ИП микрофокусной Рентгеновской установки

Было бы хорошо, "накрутить" Скиф так, чтобы первая тема оставалась модерируемой постоянно. Очень удобно добавлять полезные ссылки именно в первую тему.
Forex | Post:680890 - Date: 29.06.20(06:21)
Что-то подустал тебе очевидные вещи расталковвывать. Какой ещё щуп? Как ты снимал график? Вот так же и померь по постоянке, но в одной точке, с ускоряющм по закрытию диодом и без. И сравни. Резстор в затвор омчиков 50. Вот и посмотрим как твоё ускорение по закрытию действует.
ТОлько для понимания факта не подключай 7 ногу. Всё. Там делов-пирогов на 3 минуты.
Я смотрю что-то уже погорело? 🤢 Ну пали дальше... 🤢

Forex | Post:680893 - Date: 29.06.20(07:31)
Что за ... ! Час назад написал пост, других нет, и уже не дает править!😭
Админу два! 😭

Вот смотрю на граффык... Гы-ы-ы-... 🤢 1 ма -27 кВ.... - 27 Ват. Дохлятина какая-то...🤢 🤢 🤢

А. Вот чёт сразу не сообр. Можно проще проверить. Там вроде на закрытие от 7-й ноги. От 7-ой ноги такой же резистор как и в затвор. А потом без него. Тоесь на прямую. И сравнить. Только для корректности резистор не более 50 Ом.

zimnyaya | Post:680906 - Date: 29.06.20(10:06)
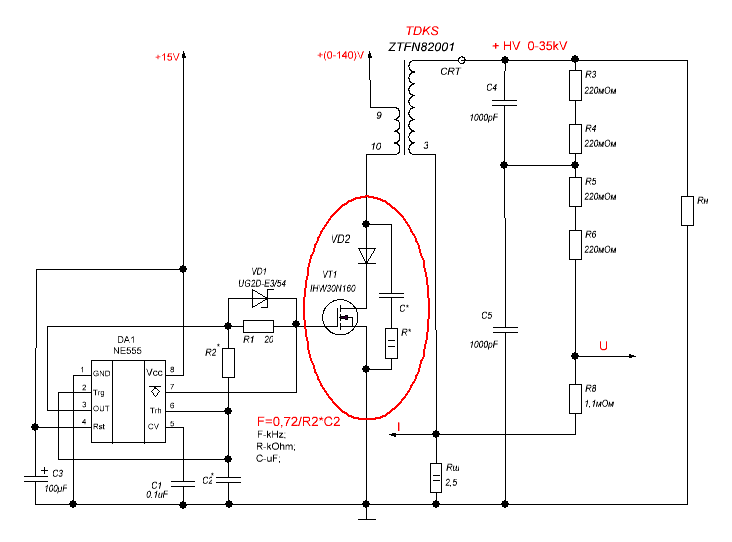
MSN Пост: 680889 От 29.Jun.2020 (03:40)
Нагрузочная характеристика ТДКС ZTFN82001 при питании 0-140В
Кривая построена для нагрузок (10-60) мОм, при мах питании 140В;

А как включена первичка?
Нет самой главной информации, прямоход это или обратноход.
С прямоходом нагрузочная способность гораздо выше, а если подключать ТДКС по пинам как в телевизоре - получится обратноход.

Интересно другое, 555 у меня включена так, что выдает меандр с duty cycle ~ 55%; а оперативно регулируется только частота, так вот:
никакого волшебного резонанса у обмоток TDKS я не обнаружил,про который вещают в ютубах продвинутые теслостроители, гонял я его в диапазоне 4-40 кгц, просто с ростом частоты линейно падает выходное напряжение, снижаю, оно растет, ниже 4кГц не стал его мучить, так как растет естественно ток потребления и он начинает противно свистеть. Короче установил частоту строчки для TV~15,6кГц и на этом пока успокоился.

Конечно не обнаружил, так как для того, чтобы обнаружить резонансы, нужно питать ТДКС от двухтактной схемы.

_________________
Желудь-теоретик знает, как вырасти в дуб (c) Кнышев


MSN | Post:680944 - Date: 29.06.20(12:44)
Forex Пост: 680890 От 29.Jun.2020 (06:21)
Что-то подустал тебе очевидные вещи расталковвывать. Какой ещё щуп? Как ты снимал график? Вот так же и померь по постоянке, но в одной точке, с ускоряющм по закрытию диодом и без. И сравни. Резстор в затвор омчиков 50. Вот и посмотрим как твоё ускорение по закрытию действует.
ТОлько для понимания факта не подключай 7 ногу. Всё. Там делов-пирогов на 3 минуты.
Я смотрю что-то уже погорело? 🤢 Ну пали дальше... 🤢


я все это выкладывал днем ранее(осцилограммы), кроме разве что откидывания 7 ноги, но ты был занят тестированием амаретто.
И ну его нафиг, объяснять очевидные вещи по нескольку раз. Потрачу время лучше с пользой.

По по поводу того, что что-то сгорело. Да, сгорел полевик, проблема в том, что у меня нет высоковольтного щупа, поэтому я физически пока не могу контролировать выбросы ЭДС самоиндукции первички на стоке. ПОнадеялся что выдюжит, но не судьба.....
Подозреваю что выбросы превысили 1500В, а это предельное для моего экземпляра MOSFET , что я применял. Банально от превышения открылся защитный обратно включенный диод-стабилитрон который у них стоит сток-исток и транзистор вышел из строя из-за теплового пробоя. Больше неоткуда, мах напряжение питания первички 140В, ток не более 0,5А потери по моим прикидкам на транзисторе не должны были быть более 1,5 Ватта поэтому с большой долей вероятности поджарился защитный диод.

P.S. Для понимания: График я снимал НА ВЫХОДЕ по постоянке под нагрузкой: 60,30,20,15,10 мОм
Ток измерялся банально откалиброванным самопальным стрелочным миллиамперметром с тремя пределами (0,1 -1 -10)мА. Напряжение измерялось вольтметром HP3478А через штатный делитель 1:1000 типа image
">ДНВ из комплекта В7-40.

_________________
Говорите говорите, я всегда зеваю когда мне интересно. 99,9% всех СЕ устройств, - от неправильных измерений


dedivan | Post:680946 - Date: 29.06.20(12:53)
MSN Пост: 680944 От 29.Jun.2020 (12:44)
у меня нет высоковольтного щупа, поэтому я физически пока не могу контролировать выбросы ЭДС самоиндукции первички на стоке.


И ты после этого говоришь что не обнаружил резонансов?
Ты и не мог их обнаружить.
А они есть по всем законам физики, а не по рассказам искрильщиков.

_________________
я плохого не посоветую


Издалека | Post:680947 - Date: 29.06.20(12:55)
Он у тебя мог вылететь от импульсного перегрева - то, что происходит в момент закрытия (см выше)
Можешь попробовать подключить на сток-исток небольшой кондёр - уменьшить скорость нарастания и макс амплитуду. Тогда дядька Миллер не будет таким злым.

MSN | Post:680951 - Date: 29.06.20(12:57)
dedivan Пост: 680946 От 29.Jun.2020 (12:53)
MSN Пост: 680944 От 29.Jun.2020 (12:44)
у меня нет высоковольтного щупа, поэтому я физически пока не могу контролировать выбросы ЭДС самоиндукции первички на стоке.


И ты после этого говоришь что не обнаружил резонансов?
Ты и не мог их обнаружить.
А они есть по всем законам физики, а не по рассказам искрильщиков.



У меня на выходе стоял вольтметр постоянного тока с делителем 1:1000
Напряжение выхода я контролировал на нем. Или так не по фен-шую ? Или по амплитуде выпрямленного на выходе мы не увидим резонанс в обмотке ?
Ну нету у меня ВВ ВЧ делителя.
Пока нету. 😀

_________________
Говорите говорите, я всегда зеваю когда мне интересно. 99,9% всех СЕ устройств, - от неправильных измерений


Издалека | Post:680952 - Date: 29.06.20(12:58)
zimnyaya Пост: 680906 От 29.Jun.2020 (10:06)
Конечно не обнаружил, так как для того, чтобы обнаружить резонансы, нужно питать ТДКС от двухтактной схемы.
Сабсем нинада!
Включаем диод последовательно с полевиком и любуемся свободными клебаниями.
Я так УЗ излучатели запитывал - они звенят, как колокол

dedivan | Post:680954 - Date: 29.06.20(13:04)
MSN Пост: 680951 От 29.Jun.2020 (12:57)

Ну нету у меня ВВ ВЧ делителя.
Пока нету. 😀

Ну так возьми пока низковольтный полевик и смотри на нем- вся физика точно такая же будет.

_________________
я плохого не посоветую


Forex | Post:680955 - Date: 29.06.20(13:08)
Физика.. МИзика... Любая реальная катушка имеет индуктивность и эквивалентную конструктивную ёмкость. Вот на них и будет резонанс. Это закон природы!!😭
А если её нагрузитьь и его видно не будет, это не означает что его нет!
Просто выше резонанса транс работать не будет и всё.

MSN | Post:680957 - Date: 29.06.20(13:13)
zimnyaya Пост: 680906 От 29.Jun.2020 (10:06)
MSN Пост: 680889 От 29.Jun.2020 (03:40)
Нагрузочная характеристика ТДКС ZTFN82001 при питании 0-140В
Кривая построена для нагрузок (10-60) мОм, при мах питании 140В;

А как включена первичка?
Нет самой главной информации, прямоход это или обратноход.
С прямоходом нагрузочная способность гораздо выше, а если подключать ТДКС по пинам как в телевизоре - получится обратноход.

Интересно другое, 555 у меня включена так, что выдает меандр с duty cycle ~ 55%; а оперативно регулируется только частота, так вот:
никакого волшебного резонанса у обмоток TDKS я не обнаружил,про который вещают в ютубах продвинутые теслостроители, гонял я его в диапазоне 4-40 кгц, просто с ростом частоты линейно падает выходное напряжение, снижаю, оно растет, ниже 4кГц не стал его мучить, так как растет естественно ток потребления и он начинает противно свистеть. Короче установил частоту строчки для TV~15,6кГц и на этом пока успокоился.

Конечно не обнаружил, так как для того, чтобы обнаружить резонансы, нужно питать ТДКС от двухтактной схемы.


1.первичка включена в сток транзистора, схема обратноход, штатное включение как в телевизоре, только транзистор другой, схема есть выше, если что-то комментируем, тему нужно предварительно читать, а не забегать наскоками.

2.По поводу того, что обнаружить резонанс можно ТОЛЬКО питая ТДКС от двухтактной схемы, - для меня это великое открытие.
3. Вот Издалека правильно отметил про последовательно включенный с сток mosfet`а диод.
И правильно отметил Forex - трансформатор НАГРУЖЕННЫЙ.
ЕСли бы я измерял холостой ход, может быть там какой-то резонанс и есть. Но я измеряю НАГРУЖЕННЫЙ трансформатор.
Я мог контролировать только по выходу АМПЛИТУДУ постоянного напряжения, вольтметром с делителем ВВ 1:1000.
Других ВВ ВЧ делителей у меня нет, осциллографом ни в коллектор, ни тем более на выход по переменке, я лезть не могу, так как нет соответствующего щупа.


_________________
Говорите говорите, я всегда зеваю когда мне интересно. 99,9% всех СЕ устройств, - от неправильных измерений


Forex | Post:680958 - Date: 29.06.20(13:18)
Других ВВ ВЧ делителей у меня нет, осциллографом ни в коллектор, ни тем более на выход по переменке, я лезть не могу, так как нет соответствующего щупа.

Выдрючиваться не надо было раньше. И давно бы был щуп лучше Тектроникса 1:1000.
Всех касается... 🤢

Forex | Post:680959 - Date: 29.06.20(13:21)
1:2000 Киловльт эдак 60 ... Или на много болше... 🤢


Размер: 106.43 KB

MSN | Post:680960 - Date: 29.06.20(13:22)
dedivan Пост: 680954 От 29.Jun.2020 (13:04)
MSN Пост: 680951 От 29.Jun.2020 (12:57)

Ну нету у меня ВВ ВЧ делителя.
Пока нету. 😀

Ну так возьми пока низковольтный полевик и смотри на нем- вся физика точно такая же будет.


Дэдушка, ну зачем, я не понимаю этот резонанс всем вперся ?
Просто шоб було ? Ну на ХХ может я его и обнаружу, дальше что???
Трансформатор же НАГРУЖЕННЫЙ!!!
Помнишь ? Вот чудак-человек, как же он может сидеть, - он же памятник! (С)

_________________
Говорите говорите, я всегда зеваю когда мне интересно. 99,9% всех СЕ устройств, - от неправильных измерений


MSN | Post:680962 - Date: 29.06.20(13:31)
Forex Пост: 680958 От 29.Jun.2020 (13:18)
Других ВВ ВЧ делителей у меня нет, осциллографом ни в коллектор, ни тем более на выход по переменке, я лезть не могу, так как нет соответствующего щупа.

Выдрючиваться не надо было раньше. И давно бы был щуп лучше Тектроникса 1:1000.
Всех касается... 🤢


Я процитирую Forex`а:
ВВ щуп не цель, а средство.


Не, ну вот вместо того чтобы помочь, он соль на сахар сыпет 🤢🤢🤢

ДНВ 40кв с коэффициентами 1:1000 1:2000 1:5000 у меня есть, на НЧ, где некритично могу и с ним на выход с осциллографом полезть, но нужно организовать правильно нагрузку щупа, ибо он будет верно казать амплитуду при нагрузке на 10мОм.
Естественно никакой ВЧ коррекции в нем не предусмотрено.

_________________
Говорите говорите, я всегда зеваю когда мне интересно. 99,9% всех СЕ устройств, - от неправильных измерений


MSN | Post:680963 - Date: 29.06.20(13:39)
Издалека Пост: 680947 От 29.Jun.2020 (12:55)
Он у тебя мог вылететь от импульсного перегрева - то, что происходит в момент закрытия (см выше)
Можешь попробовать подключить на сток-исток небольшой кондёр - уменьшить скорость нарастания и макс амплитуду. Тогда дядька Миллер не будет таким злым.


Да, выше уже написал, что с большой долей вероятности поджарился защитный диод-стабилитрон обратно включенный параллельно сток-исток.
Он же когда превышает напряжение Uмах пробивается на манер зенера и начинает потреблять недетский ток и греться. Вот он и поджарился.
Решение правильное: снабберная RC цепочка, для уменьшения амплитуды выброса. Но все это после того как появится ВВ щуп для осцилла, ибо без него это как пальцем в небо.

_________________
Говорите говорите, я всегда зеваю когда мне интересно. 99,9% всех СЕ устройств, - от неправильных измерений


Издалека | Post:680964 - Date: 29.06.20(13:41)
MSN Пост: 680963 От 29.Jun.2020 (13:39)
Решение правильное: снабберная RC цепочка, для уменьшения амплитуды выброса. Но все это после того как появится ВВ щуп для осцилла, ибо без него это как пальцем в небо.
Правильное - от стока диод и RC парраллельно на исток

zimnyaya | Post:680965 - Date: 29.06.20(13:44)
MSN Пост: 680957 От 29.Jun.2020 (13:13)
1.первичка включена в сток транзистора, схема обратноход, штатное включение как в телевизоре, только транзистор другой, схема есть выше, если что-то комментируем, тему нужно предварительно читать, а не забегать наскоками.

Спасибо.
В потоке флуда мне не удалось увидеть вашу схему.
Попробуйте изменить полярность первички и так же померить, графики будут совсем другими, а нагрузочная способность будет гораздо выше

_________________
Желудь-теоретик знает, как вырасти в дуб (c) Кнышев


Издалека | Post:680968 - Date: 29.06.20(14:04)
zimnyaya Пост: 680965 От 29.Jun.2020 (13:44)
Попробуйте изменить полярность первички и так же померить, графики будут совсем другими, а нагрузочная способность будет гораздо выше
О ба на! Девушки отжигают!
Насколько помню там диоды встроенные!
Значиться меняем полярность, преводим Fly в прямоход и без рекуперации энергии самоиндукции . .
Смелое предложение!
Графики точно будут другими.

zimnyaya | Post:680969 - Date: 29.06.20(14:11)
Издалека Пост: 680968 От 29.Jun.2020 (14:04)
zimnyaya Пост: 680965 От 29.Jun.2020 (13:44)
Попробуйте изменить полярность первички и так же померить, графики будут совсем другими, а нагрузочная способность будет гораздо выше
О ба на! Девушки отжигают!
Насколько помню там диоды встроенные!
Значиться меняем полярность, преводим Fly в прямоход и без рекуперации энергии самоиндукции . .
Смелое предложение!
Графики точно будут другими.

Издалека, я уже это всё проверила на своих ТДКС-ах, прежде чем их сжечь

_________________
Желудь-теоретик знает, как вырасти в дуб (c) Кнышев


MSN | Post:680977 - Date: 29.06.20(14:47)
zimnyaya Пост: 680965 От 29.Jun.2020 (13:44)
MSN Пост: 680957 От 29.Jun.2020 (13:13)
1.первичка включена в сток транзистора, схема обратноход, штатное включение как в телевизоре, только транзистор другой, схема есть выше, если что-то комментируем, тему нужно предварительно читать, а не забегать наскоками.

Спасибо.
В потоке флуда мне не удалось увидеть вашу схему.
Попробуйте изменить полярность первички и так же померить, графики будут совсем другими, а нагрузочная способность будет гораздо выше


Ну давайте порассуждаем, пока чисто теоретически.
при питании моего ТДКС`а по схеме флайбэк, при напряжении на первичке штатных 140В, он выдал на ХХ на выходе 33,2 кВ.
ПРоизведем простой подсчет: 33200/140= 237 попугаев.
Мне сложно представить что у ТДКС`а такой коэффициент трансформации, а именно такой Ктр нужен будет если мы захотим получить ТАКОЕ-ЖЕ выходное напряжение, включив его по схеме прямохода.

Предположу что Ктр у него где-то в районе 65, (а может и меньше ???) тогда в режиме прямоход, он выдаст не более 140*65=9100В, но никак не (35-25)кВ.

А мы ведь строим Высоковольтный источник 35 кВ, ну хотя бы 25 кВ.

Вот и спрашивается - по поводу режима прямохода для ТДКС`а:

а нафига козе такой баян ?

Вообще вся эта суета с испытанием ТДКC под нагрузкой, была затеяна исключительно для того, чтобы можно было оценить его НАГРУЗОЧНУЮ СПОСОБНОСТЬ, именно как высоковольтного устройства.
Такой информации я НИГДЕ не нашел, поэтому и провел эту работу, и на основании измерений, появилась нагрузочная характеристика, а на основании нее можно уже делать выводы о сфере применения ТДКС`а.
Пользуйтесь бесплатно, этого вы больше нигде не найдете.

_________________
Говорите говорите, я всегда зеваю когда мне интересно. 99,9% всех СЕ устройств, - от неправильных измерений


street | Post:680978 - Date: 29.06.20(14:51)
И?...
Каковы наблюдательные выводы?
Интересно было-бы узнать....
Насколько адекватен экспериментатор....

_________________
Главное в мелочах


MSN | Post:680987 - Date: 29.06.20(15:04)
street Пост: 680978 От 29.Jun.2020 (14:51)
И?...
Каковы наблюдательные выводы?
Интересно было-бы узнать....
Насколько адекватен экспериментатор....


Если читать не по диагонали, можно и выводы найти. Если интересно, нужно немного полистать эту тему, немного, это не больно.

Мне например (1-2)мА мало, нужно как минимум 10мА.
А кого-то это устроит.

_________________
Говорите говорите, я всегда зеваю когда мне интересно. 99,9% всех СЕ устройств, - от неправильных измерений


MSN | Post:680991 - Date: 29.06.20(15:10)
Издалека Пост: 680964 От 29.Jun.2020 (13:41)
MSN Пост: 680963 От 29.Jun.2020 (13:39)
Решение правильное: снабберная RC цепочка, для уменьшения амплитуды выброса. Но все это после того как появится ВВ щуп для осцилла, ибо без него это как пальцем в небо.
Правильное - от стока диод и RC парраллельно на исток


Схемотехника эта нам знакома, Снаббер -это стандартно и с диодом пользовал раньше, он отключает все транзисторы с встроенными защитными стабилитронами.
Расчет был на то, что транзистор высоковольтный ... итак прокатит.
Не прокатило 😎

схемку откорректировал, добавил диод и снабберную цепочку.


[ссылка]
image
?download=1

_________________
Говорите говорите, я всегда зеваю когда мне интересно. 99,9% всех СЕ устройств, - от неправильных измерений


MSN | Post:681009 - Date: 29.06.20(16:53)
тут другая проблема, быстродействующие диоды доступны с обратными МАХ напряжениями 1200В. опять огород или искать нужные диоды, и чтобы высоковольтный, и чтобы быстродействующий и чтобы рассеивал хотя-бы 1вт...... либо переделать схемку...


Размер: 14.50 KB

_________________
Говорите говорите, я всегда зеваю когда мне интересно. 99,9% всех СЕ устройств, - от неправильных измерений


<] [ 1 | ... 17 | 18 | 19 | 20 | 21 | 22 | 23 | 24 | 25 | 26 | 27 | 28 | 29 | 30 | 31 | 32 | 33 | 34 | 35 | 36 | 37 | ... | 47 ] [>
У Вас нет прав отвечать в этой теме.
Форум - Прочие идеи (разные) - Схемотехника - Источник высокого напряжения - Стр 27
🏠 Главная | 📚 Содержание | 💬 Форум | 📁 Файлы | 📩 Контакт