[ВХОД]
09.04.26(05:46)

www.skif.biz

Альтернативная энергия. Оставь надежду, всяк сюда входящий...

🏠 Главная | 📚 Содержание | 💬 Форум | 📁 Файлы | 📩 Контакт
 
Резонансные генераторы
Магнитные генераторы
Механические центробежные (вихревые) генераторы
Электростатические генераторы
Водородные генераторы
Ветро- и гидро- и солнечные генераторы
Прочие идеи (разные)
О форуме
Транспорт
Оружие
Научные идеи, теории, предположения...
Экономия топлива
Коммерческие вопросы
Струйные технологии
Торсионные генераторы
Новые технологии
Барахолка
Патентный отдел
Конструкторское бюро
Нейтронная физика
Торнадо и смерчи
Гравитация и антигравитация
Сделай сам. Советы.
Медицина и здравоохранение

📱 | 🖨️

Форум - Научные идеи, теории, предположения... - идеи и теории, научные и бредовые... - "Откуда дровишки" или еще один взгляд на источник СЭ - Стр:3
<] [ 1 | 2 | 3 | 4 | 5 ] [>
Модератор: mebius
Первый пост темы: mebius Post: #442863 От:20.04.2014 (20:48)
Привет всем думающим!

Решил разместить и на этом форуме плоды своих размышлений, являющихся результатом анализа информации, собранной за долгие годы исследований и экспериментов (своих и чужих) по данному вопросу.
Заранее прошу сильно не топтать за то что тут изложу, но мне представляется, изложенное будет полезно искателями СЭ.
Сам я не теоретик, просто любитель физики и вообще естествознания. В старших классах школы учитель физики сажал меня на уроке на отдельную парту со словами "ты и так все знаешь", снабжая меня продвинутыми книжками по физике и физическими жкурналами. Но это - к тому, что дилетантом себя совсем не считаю, хотя фундаментального физического образования в последующем так и не получил. Лишь в рамках обычного технического ВУЗа. Увлекла набиравшая силу электроника.

Теперь ближе к сути.
Хочу поделиться соображениями, которые мне представляются не безосновательными, и которые позволяют с совершенно новых позиций взглянуть на источник свободной энергии во многих известных установках, основанных на использовании электромагнитных явлений. Речь идет о таких хорошо известных вещах, как установки Тариэля Капанадзе и известных их репликации такими экспериментаторами, как Сюзанна, Роман Корноухов (Акула), Дмит, Далли и многими другими.
Давно пытаюсь размышлять об источнике этой дополнительной энергии. Чего только не приходилось читать на эту тему. И всякого вида резонансы, и загадочное "столкновение полей" и привлечение волшебных свойств загадочного эфира... В общем, кто в теме - сами знают.

В большинстве известных установок, репликация которых интенсивно обсуждается на форумах по свободной энергии, всегда присутствует сочетание таких факторов, как высоковольтный имульс с коротким фронтом и сильное магнитное поле, часто высокочастотное. Во многих мощных установках наблюдаются понижение температуры проводников и передача больших токов по тонкому проводу без существенного его нагрева. Эти "волшебные" факты тоже требуют объяснений.
Есть и еще ряд сопутствующих, достаточно хорошо известных характерных обстоятельств, таких, как например, необходимость некой "синхронизации" инициирующего импульса и источника накачки.

Осмелюсь предложить свое видение сути физических процессов, основываясь исключительно на известных физических моделях, и без привлечения новых мало исследованных физических сущностей типа эфира, торсионных полей и тп "модных" ныне вещей. Все в рамах обычных логических рассуждеий.
Наподобие работы детектива в криминалистике 😀

И так.
Как известно, электрон обладает магнитным моментом (спином). И, являясь по сути микромагнитиками, было бы странно, если бы свободные электроны проводника не взаимодействовали друг с дружкой как магниты. Те. не соединялись между собой в цепочки, своего рода некие "ниточки" и агломерации. Но в нормальных условиях теплового хаоса эти "ниточки" не могут не быть короткоживущими и короткими по длине. Но магнитный момент все равно заставляет их сцепляться. Т.е, если взгянуть со стороны, то "электронный газ" из свободных электронов в проводнике в нормальных условиях представляет собой "путанку" из таких вот обрывков "ниточек", спонтанно распадающихся и вновь соединяющихся.

Если к проводнику приложить внешнее электрическое поле, эта "путнака" из "ниточек" начнет смещаться под действием поля вдоль проводника, натыкаясь на узлы кристаллической решетки. При этом связи в "ниточках" рвутся, высвобождая тепловую энергию, и нагревая проводник. Вот от сюда и природа нагрева проводника обычным током. Не за счет соударений электронов с узлами решетки, следуя популярной теории (ну не ударяются электроны в атомы! ), а за счет разрыва межэлектронных магнитных связей

Что будет, если к проводнику приложить импульс напряжения, пусть даже высокого, с не очень коротким фронтом? Т.е. с длительностью, превышающей существенно время распространения волны в проводнике. Понятно, что электроны успевают сместиться с насиженных мест, плотность "электронного газа" успевает перераспределиться вдоль проводника (внутренняя поляризация), и тем самым нейтрализовать внутреннее электрическое поле в объеме проводника, или существенно его ослабить.

А что произойдет, если время нарастания электрического потенциала будет существенно короче, чем скорость распространения электрической волны в проводнике? Электрический потенциал в объеме проводника не будет ослабляться эффектом поляризации, и сила внещнего электрического поля будет приложена сразу ко всем электронам в объеме проводника в полной мере. Что называется - почувствуйте разницу.

А теперь представим, что электроны до этого были связаны в короткие "ниточки" своими спиновыми связями. Тогда эти "ниточки" начнут выравниваться - ориентироваться - вдоль внешнего электрического поля, и, как следствие, образовывать гораздо более длинные пространственные структуры. Это уже не обрывки, а длинные связанные цепочки электронов. Поскольку им для этой перестройки не нужно много энергии и времени - они все по-соседству. Просто "склеились" с соседями. Надо тут отметить, что даже после снятия электрического потенциала, такие структуры не рассыпаются мгновенно, а лишь под воздействием теплового движения при натыкании на узлы кристаллической решетки. Т.е их рекомбинация происходит не сразу, а требует определенного времени (и это важно!).

И вот теперь представим, что образование подобных цепочек накладывается по времени на быстро меняющееся магнитное поле, (или мы начинаем модулировать приложенный потенциал инициирующий переменной эдс), заставляющее их перемещаться туда-сюда вдоль проводника. Тогда этим новым электронным струтурам в проводнике уже не страшны узлы кристаллической решетки. Они будут в своем движении "обтекать" их сито вдоль силовых линий поля, не нарушая своей внутренней связности! Т.е. имеем эффект локальной динамической сверхпроводимости в проводнике. 😕
Т.е. можно пропускать при том же потенциале огромные токи, не нагревая проводника. Просто на порядок (или на несколько!) понизили внутренний импеданс обычного преобразователя напряжения. Вот вам и источник энергии!
Поскольку время рекомбинации может быть существенным, это позволяет "проталкивать" внешним полем подобные электронные новообразования за пределы локальной области генератора энергии - в обычную нагрузку.

Поскольку хаотичность спинов электронов под воздействием описанного эффекта упорядочивается, это приводит к снижению температуры проводника, что часто соседствует с подобными установками.

Я конечно не претендую на истину, но описанная физическая картина очень хорошо укладывается в известные наблюдаемые явления. И лишь эксперименты покажут, на сколько описанная модель является адекватной реальной картине.
Сейчас экспериментальная установка уже на выходе и вскоре можно будеть реально оценить адекватность этих представлений.
mebius | Post:443082 - Date: 28.04.14(20:14)
Я раньше точно так рассуждал. Старался автора повторить один в один.
Но с накоплением прецедентов всяких разных, которым есть смысл доверять, пришел к выводу, что строгих условий почти нет. Потому - надо пробовать.
Тут работают и воздушные катушки и ферритовые и железные - у кого как.
Вот когда облом на подручном материале - есть смысл тратить время и ресурсы на приближение к авторскому прототипу.
Правда с простым не очень высоковольтным обратноходовиком и без искры - вот этот единственный. Потому я и от него танцевать начал.
Мне эта метода как-то ближе 😀
Кстати, синхронизация генов на трех микрухах стандартной логики получилась ужасно примитивная и вполне работоспособная.
Вот быбл бы прок...

_________________
Всегда нужно быть готовым к тому, что убеждения, которых придерживался в течении долгого времени, могут оказаться ошибочными\\\". П.А.М. Дирак


mebius | Post:443266 - Date: 04.05.14(23:00)
Попробовал поэксить из того что есть, чтобы хотя бы определиться с характером процессов и направлением: куда плыть.
Схема эксперимента простая. Обратноходовик с дросселем в качестве генератора импульса ВН. Он питает выходной трансформатор ТР2 через вторичную обмотку модулирующего трансформатора ТР1. Модулирующий трансформатор на базе сердечника отклонялки запитан от резонансного генератора с частотой 50кГц.

Провел два варианта эксперимента - с выходным трансом на базе типового тороидального 100Вт транса и во втором варианте использовал транс на Ш-образном феррите от относительно мощного импульсного БП.
В обоих случаях дросселем служил железный дроссель от ДРЛ-250.

С железным трансом получил ВВ импульс порядка 1000В при длительности накачки 0,8 мсек. Но железный транс сразу отпал - 50кГц не оставляли никаких следов на нагрузочных лампах. 😕

С ферритовым выходным трансом дело пошло веселее. В том смысле, что присутствовало слабое свечение ламп. Но амплитуду ВВ импульса удалось выжать лишь порядка 300..400В ценой увеличения длительности накачки до 25 мсек и соответсвенно понизив частоту импульсов до 17..30 Гц.
Сильно съедала нагрузка из 1..2 ламп 21В 21Вт.
Каких-либо особых эффектов пока не проявилось.
Схема эксперимента
Схема эксперимента
Размер: 18.73 KB

_________________
Всегда нужно быть готовым к тому, что убеждения, которых придерживался в течении долгого времени, могут оказаться ошибочными\\\". П.А.М. Дирак


mebius | Post:443269 - Date: 04.05.14(23:15)
Некоторый интерес представляет взаимная фазовая синхронизация генераторов 50кГц и 20Гц. Поэтому прилагаю иллюстрации этих процессов в экспериментах.
Задачей взаимной синхронизации ставилось удержание момента возникновения ВВ импульса низкочастотного генератора строго в заданный момент фазы тока 50кГц модулятора. Зажача была решена тремя микросхемами стандартной логики, на которых собран НЧ генератор, формирователь импульса обратноходовика и схема фазовой привязки выключения ключа по сигналу датчика тока.

На осцилках ниже показаны два случая, в которых устаовлена фаза в 0° и в 90°. Т.е. в нуле напряжения и в максимуме напряжения модулятора. Несмотря на простоту, процесс синхронизации стабилен и легко настраивается.
На третьей осциллограмме показан процесс на лампах нагрузки, из которого следует что при данном сочетании параметров ключ обратноходовика просто манипулирует выход модулятора на нагрузку, не производя никаких дополнительных побочных эффектов.



Ключ ВН синхронизирован с фазой 0°
Размер: 72.55 KB

Ключ ВН синхронизирован с фазой 90°
Размер: 73.40 KB

Сигнал на нагрузочной лампе
Размер: 67.06 KB

_________________
Всегда нужно быть готовым к тому, что убеждения, которых придерживался в течении долгого времени, могут оказаться ошибочными\\\". П.А.М. Дирак


mebius | Post:443273 - Date: 05.05.14(07:51)
Пока рано делать какие-либо суждения относительно исследуемыx процессов. Ясно лишь то, что исследуемые макеты, собранные по принципу "я тебя слепила из того что было", не сот ветствуют по параметрам заявленной модели.
Так, длина провода обмотки используемого в макете дросселя по прикидкам составляет 120..140 метров. Дополнительные обмотки трансов не существенно увеличивают эту длину. При такой длине время распространения волны в цепи составляет порядка 50нсек.
В то же время собственная емкость обмоток при 12 вольтах питания задает темп нарастания потенциала в 1,5..2 мксек, что весьма далеко от желаемого соотношения.

В противоположность этому, длина провода в прототипе установки составляла порядка 1800 - 2000 метров, имея время распространения на уровне5..6 мксек. Это вполне может соответствовать модели процесса, учитывая повышенное напряжение питания (24в) в прототипе.
Так что буду работать над совершенствованием установки.

_________________
Всегда нужно быть готовым к тому, что убеждения, которых придерживался в течении долгого времени, могут оказаться ошибочными\\\". П.А.М. Дирак


mebius | Post:443387 - Date: 10.05.14(17:38)
Раздобыл 1км эмалевого провода 0,67м. Намотал на каркасе Ф50х180мм.
Вместилось около 20 слоев. Для уменьшения собственной емкости слои изолировал капроновой сеткой от комаров. Фотку этого монстра прицепляю.
Вместо сварочной проволоки набил каркас стопкой колей Ф45мм. Вошли туда плотненько.
Сопротивление катушки 46 Ом. Индуктивность без колец 0,4Гн. С кольцами - 4Гн.
Постоянная времени выходит около 70 мсек.
Пробовал включить в установку как есть - на обратноходовике выброса ощутимого не выходит - лишь 60В всего.
У меня питание всего 12В. И длтельность импульса максимально 30мсек (11Гц). Так что точек в ней мизерный - до 100мА не доходит.
Буду искасть способы повышения напряжения на обратноходовике.

Боьшая катушка
Размер: 144.34 KB

_________________
Всегда нужно быть готовым к тому, что убеждения, которых придерживался в течении долгого времени, могут оказаться ошибочными\\\". П.А.М. Дирак


Eduard | Post:443403 - Date: 10.05.14(23:25)
Попробуй загнать железо на полку гистерезиса, внешним магнитом или увеличением заполнения импульса выше 90%. Кстати, что за кольца, ферритовые?

А вообще, ты видел работающую установку? Или со слов знакомого того знакомого?

_________________
И мню аз яко то имать быть, что сам себе всяк может учить.


mebius | Post:443404 - Date: 10.05.14(23:51)
Нет, не видел.
Только со слов посредника в скайпе.
Сейчас автор подписался о не разглашении. Поэтому есть только та инфа что было до этого.
Попробовал убрать ферритовые кольца, уменьшив индуктивность - напряжение импульса при тех же условиях возрасло до 100В. Так что подмагничивать магнитом - тоже смысла не много.
Можно конечно повысить напряжение питания.
Но добавить еще один аккумулятор - мало толку при таких параметрах.
Повыщать надо до 50..100В и выше.
Но пока к этому не готов. Да и с аккумулятором проще.
Поэтому пока просто заменил катушку на поменьше.
Осталась от опытов по SRу.
Намотана двумя обмотками по одному слою длиной 150мм.
Один слой ПЭВ-0,8 и другой 1,5мм.
Перестроил управление ключом под короткие импульсы и повышенную частоту.
Добился импульса амплитудой 600..800В.
Но пока никакого эффекта от обратноходовика не увидел. Во всяком случае на нагрузке не проявляется.
Нагрузка - лампа 12в 21Вт (пока).
Выходной транс на Ш-образном феррите Ктр=12.
Кстати, с этой катушкй выход практически не модулируется ключом как при большой катушке. Потому что индуктивность толстой (сейчас в работе) обмотки 0,9 мГн всего. И выход модулятора напрямую прет на нагрузку.
Пока не рассстраиваюсь - есть еще над чем поработать. 😊
Схема эксперимента
Схема эксперимента
Размер: 18.73 KB

Макет с малой катушкой
Размер: 141.29 KB

_________________
Всегда нужно быть готовым к тому, что убеждения, которых придерживался в течении долгого времени, могут оказаться ошибочными\\\". П.А.М. Дирак


vasik | Post:443438 - Date: 12.05.14(09:21)
Mebius,

а не могли бы вы более подробную схему нарисовать ?

спасибо.


mebius | Post:443519 - Date: 14.05.14(16:27)
Схема переделывается постоянно. Поэтому нет особого смысла. Тем паче что результат пока нулевой.
Нарисованной в текущем варианте нет. Специально рисовать не буду. Все равно изменится на ходу.
Да и зачем? это такой примитив, который собирается за один вечер.
Логику я описал выше. А реализация зависит на какой базе будет реализована. Вариантов масса.

_________________
Всегда нужно быть готовым к тому, что убеждения, которых придерживался в течении долгого времени, могут оказаться ошибочными\\\". П.А.М. Дирак


vasik | Post:443525 - Date: 14.05.14(19:00)
нет особого смысла

Конечно схема простая и ничего вней особенного нет.
Но рисование схемы это повод подумать над ней еще раз.

Ну и ладно 😀


Советую попробовать ХТ в качестве Тр1.



mebius | Post:443542 - Date: 15.05.14(07:31)
Я посмотрю, был в компе один из первых вариантов нарисован. Он вполне работающий. Я потом дополнительно игрался с подключением обратной связи по току и там менял способ подключения и подстройки фазы. Но то что на схеме в большинстве случаев годится. Зависит от урвня сигнала ОС.

_________________
Всегда нужно быть готовым к тому, что убеждения, которых придерживался в течении долгого времени, могут оказаться ошибочными\\\". П.А.М. Дирак


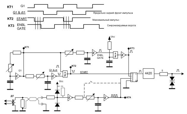
mebius | Post:443583 - Date: 16.05.14(21:52)
Перегорели кондеры в резонансном контуре модулятора 😀
Батарея из 10 китайских К73-17 по 0,033мкф. Сделал заказ на отечественные, потолще. Поставил МБГЧ-1 по два 0,25 впараллель - тоже печки.
Появилось малость времени схему управления прорисовать.
Все элементы серии 561 питаются от 12В через 7809.
Выход стробируется сигналом датчика тока.
Пунктирная перемычка - полезная технологическая вещь, позволяющая превратить фазовую задержку в генератор и настроить все RC цепочки в отсутствии сигнала синхонизации.

Управление ключом
Размер: 28.47 KB

_________________
Всегда нужно быть готовым к тому, что убеждения, которых придерживался в течении долгого времени, могут оказаться ошибочными\\\". П.А.М. Дирак


Eduard | Post:443767 - Date: 21.05.14(20:36)
Недавно в флудилку забежал мужик по кличке YOGIK и сказал:

- Да, СЕ рядом. Берём феррит, на одну омотку импульс 10-50 нс через мосфет, на вторую синус 500-2000Гц ( по обоим ищем МАХ ) и сравниваем вход и выход

Хочется ему верить на слово, но жизнь научила обратному...

_________________
И мню аз яко то имать быть, что сам себе всяк может учить.


vasik | Post:443768 - Date: 21.05.14(21:18)
Идея хорошая, но все дело в подробностях.
Все блин такие секретные, чуть что получилось сразу в кусты...или в очередь за патентом 😀


mebius | Post:444142 - Date: 31.05.14(10:28)
Ну да, идея хорошая. Именно то чему посвящена данная ветка 😕.
Значит, направление перспективное.
Сейчас раздобыл сносные кондеры в силовой резонансный контур. Вроде бы не греются.
Но начался дачный сезон и времени для упражнений поубавилось.
Ничего - дорогу осилит идущий.

_________________
Всегда нужно быть готовым к тому, что убеждения, которых придерживался в течении долгого времени, могут оказаться ошибочными\\\". П.А.М. Дирак


mebius | Post:444143 - Date: 31.05.14(10:29)
Ну да, идея хорошая. Именно то чему посвящена данная ветка 😕.
Значит, направление перспективное.
Сейчас раздобыл сносные кондеры в силовой резонансный контур. Вроде бы не греются.
Но начался дачный сезон и времени для упражнений поубавилось.
Ничего - дорогу осилит идущий.

_________________
Всегда нужно быть готовым к тому, что убеждения, которых придерживался в течении долгого времени, могут оказаться ошибочными\\\". П.А.М. Дирак


mebius | Post:444151 - Date: 31.05.14(23:36)
Немножко поэксил с обратноходовиком.
Пытался выбрать из имеющихся пригодных катушек те, что обеспечивают амплитуду не менее 1..1,5 кВ с достаточно крутым фронтом и возможно большим током.
Но, поскольку динамика импульса в основном диктуется собственной емкостью высоковольтной катушки, приемлемого варианта не подобрал.
Поэтому решил применить газовый разрядник.
И действительно, пока это решение обеспечило хорошую крутизну импульса с возможностью плавно регулировать его по фазе относительно сигнала генератора модуляции.
Для настройки использовал эрзац-схему, которую прицепляю.
Это не рабочая схема генератора. Над ней еще предстоит поломать голову.
Но картинки интересные. Поэтому их прицепляю тоже.
На осцилках сигнал высоковольтного импульса на фоне напряжения модуляции.
Желтый - сигнал высоковольтной катушки.
Голубой - выход разрядника.

Поскольку разрядник гаснет сразу как обрывается ток, то ток модулятора через вторичные обмотки трансов протекает лишь за это очень короткое время.
При настройке фазы разряда на максимум напряжения (фаза датчика тока тока 90°) он приходится на нуль тока модуляции. Соответственно, характер напряжения модуляции на осциллограмме после разряда не изменяется.
Когда настраиваю фазу импульса на максимум тока в модуляторном трансе (фаза датчика тока тока 0°), то в момент разряда вторичные цепи замыкаются через разрядник и нагрузка успевает "отъесть" часть энергии модулятора. Поэтому сразу за разрядом следует провал сигнала модулятора.
Приведенные осцилки демонстрируют управляемую синхронизацию высоковольтного низкочастотного импульса с разрядником по отношению к фазе высокочастотного сигнала. Эта возможность часто декларируется как необходимое условие в таких установках, как у Капанадзе и др.
Схема опыта
Схема опыта
Размер: 18.54 KB

Фаза синхронизайии 0°
Размер: 14.83 KB

Фаза синхронизайии 0° - растяжка
Размер: 13.90 KB

Фаза синхронизайии 90°
Размер: 14.83 KB

Фаза синхронизайии 90° - растяжка
Размер: 14.30 KB

_________________
Всегда нужно быть готовым к тому, что убеждения, которых придерживался в течении долгого времени, могут оказаться ошибочными\\\". П.А.М. Дирак


mebius | Post:478917 - Date: 25.09.15(17:39)
Долго не было возможность продолжать эксы по этой теме, но на одном из форумов неожиданно появилась удачная реплика генератора Сергея Лебовски с очень интересным опытом, краткое описание которого я тут выкладываю.
В этом опыте заряженный конденсатор разряжался через ударный контакт на индуктор с длинной вторичной обмоткой (около 130 метров провода).
На вторичке подключен высоковольтный конденсатор с защитным разрядником.
Длины и индуктивности обмоток согласованы таким образом, что вторичка колеблется на четной гармонике первичной обмотки, а на длине вторичной обмотки укладывается четное число длин волн первичной.
В приложенной осциллограмме показан процесс заряда вторичного конденсатора после разрыва ключа на максимуме тока колебательного процесса катушки до момента пробоя защитного 20 разрядника, напряжение которого настроено на 20 кВ.
Измеренное значение (равно как и рассчитанное) тока во вторичной цепи составляет порядка 100ампер (!!!).
Соотношение энергий на конденсаторах указано на рисунке.

Этот эксперимент подвигнул меня на новые размышления о причинах такого явления и я вдруг понял, что как ни странно, но этот опыт очень хорошо вписывается в предложенную мной выше концепцию сверхтока. И дальнейшие размышления приоткрыли мне завесу этой тайны.
И оказалось, что вполне можно описать источник "прибавки" энергии без привлечения тн. "новой физики", а также модных теорий "нулевой точки", "энергии эфира" энергии пространства" и тп., которые не раскрывают, а скорее запутывают реальный источник энергии.

Я постараюсь кратко изложить, как его вижу я, основываясь на всем хорошо известных, описанных в учебниках по классической физике фактах и явлениях.
Подчеркиваю: это лишь гипотеза, но свободная для критики, и на мой взгляд достаточно не противоречивая.

Всем известен пондемоторный эффект слипания двух параллельных проводников при протекании по ним однонаправленного тока. Он вполне легко объясняется магнитным взаимодействием проводников, у которых поля между проводниками направлены встречно и притягивают провода друг к другу, а снаружи - согласно, и, отталкиваясь, подталкивают проводники друг к дружке.
Ни для кого не секрет, что вместо тока можно рассматривать даже единичные заряды. Тогда понятно, что при высокой скорости потока зарядов, магнитное поле будет способствовать "жгутованию" этого потока, стискивая его на одну линию с общим вектором движения.
Таким образом сформированный поток свободных электронов способен породить следующие эффекты:
- формируется тонкий "луч" из заряженных частиц, что способствует минимальной вероятности соударения частиц с узлами кристаллической решетки проводника.
- векторы скорости изначально преимущественно хаотического теплового движения электронов под действием совместного магнитного поля переориентируются на преимущественно упорядоченное движение в потоке.
Т.е. имеем два практических следствия:
- тепловая энергия электронов напрямую "утилизируется", усиливая ток в проводнике и создавая эту самую "добавку".
- температура проводника уменьшается, что регистрируется многими исследователями (Тесла, Флойд, и др) и получило название "холодного" тока.
- возникает эффект "динамической сверхпроводимости", проявляющийся в безболезненном пропускании тонким проводником весьма больших токов практически без потерь.

В данном эксперименте импульс сверхтока образуется при разрыве контакта и заряде емкости катушки образующимся в этот момент импульсом высокого напряжения.
За счет согласования волновых и индуктивных процессов эта очень короткая волна тока заряда проходит как волна вдоль провода "заряжая" его и упорядочивая движение его свободных электронов, "зажгутовывая" их. Этот ток подхватывается спадающим магнитным полем катушки (колебательного контура). Это спадающее поле является как бы "насосом", перераспределяющим заряд на вторичном конденсаторе.
Процесс продолжается до полного перезаряда вторичного LC контура или до пробоя разрядника.
По сути, описанный процесс утилизирует тепловую энергию электронов проводника, которая весьма велика. Это явление вполне способно играть роль "загадочного" источника дополнительной энергии. По крайней мере в подобных установках.
Схема эксперимента
Схема эксперимента
Размер: 8.72 KB

Осциллограмма опыта
Размер: 1.08 MB

_________________
Всегда нужно быть готовым к тому, что убеждения, которых придерживался в течении долгого времени, могут оказаться ошибочными\\\". П.А.М. Дирак


street | Post:478948 - Date: 25.09.15(20:20)
mebius Пост: 478917 От 25.Sep.2015 (18:39)
появилась удачная реплика генератора Сергея Лебовски с очень интересным опытом


Говорят,... у дураков мысли сходятся...
Последнее время размышляю над этими процессами.


Длины и индуктивности обмоток согласованы таким образом, что вторичка колеблется на четной гармонике первичной обмотки, а на длине вторичной обмотки укладывается четное число длин волн первичной.

Есть смутное подозрение , что сие , как собаке пятая нога...



Соотношение энергий на конденсаторах указано на рисунке.

Очень не хватает(мне) осциллограммы тока в первичке.


И оказалось, что вполне можно описать источник "прибавки" энергии без привлечения тн. "новой физики", а также модных теорий "нулевой точки", "энергии эфира" энергии пространства" и тп., которые не раскрывают, а скорее запутывают реальный источник энергии.

Более того , всё уже украдено давно.

Я постараюсь кратко изложить, как его вижу я, основываясь на всем хорошо известных, описанных в учебниках по классической физике фактах и явлениях.


- формируется тонкий "луч" из заряженных частиц, что способствует минимальной вероятности соударения частиц с узлами кристаллической решетки проводника.

Это вряд ли.

- векторы скорости изначально преимущественно хаотического теплового движения электронов под действием совместного магнитного поля переориентируются на преимущественно упорядоченное движение в потоке.

А вот это здравая мысль. Тем паче , что неоднократно проверенная и доказанная. Ключ для гугеля - в перекрёстном(скрещёном) магнитном и электрическом поле.



В данном эксперименте импульс сверхтока образуется при разрыве контакта и заряде емкости катушки образующимся в этот момент импульсом высокого напряжения.

Если вспомнить, что ток (по учебнику) это упорядоченное движение, а при движении в одном направлении одноимённые сближаются(притягиваются), то становится очевидным , что катушка индуктивности - это такой же точно конденсатор , с тем отличием , что благодаря движению , плотность заряда на единицу площади обкладки много превышает таковую в конденсаторе без движения заряда. На самом деле никакого движения там нет , а лишь вектор действия силы меняет направление, но мы же будем оперировать устоявшимися в учебниках понятиями.


Это явление вполне способно играть роль "загадочного" источника дополнительной энергии. По крайней мере в подобных установках.

Это явление хорошо изучено, описано в учебниках и называется - электростатическая индукция.

_________________
Главное в мелочах


mebius | Post:478951 - Date: 25.09.15(20:45)
street Пост: 478948 От 25.Sep.2015 (21:20)
Это явление хорошо изучено, описано в учебниках и называется - электростатическая индукция.

:) Вы ошибаетесь. Электростатическая индукция не может служить источником энергии. Тут речь: об упорядочивании теплового хаоса.

_________________
Всегда нужно быть готовым к тому, что убеждения, которых придерживался в течении долгого времени, могут оказаться ошибочными\\\". П.А.М. Дирак


street | Post:478958 - Date: 25.09.15(21:02)
mebius Пост: 478951 От 25.Sep.2015 (21:45)
street Пост: 478948 От 25.Sep.2015 (21:20)
Это явление хорошо изучено, описано в учебниках и называется - электростатическая индукция.

:) Вы ошибаетесь. Электростатическая индукция не может служить источником энергии. Тут речь: об упорядочивании теплового хаоса.

Этого не может быть потому , что не может быть никогда? Камни с неба падать не могут.
Что ты будешь упорядочивать в вакууме? В открытом космосе? Там не тут. Электростатическая индукция там не действует?

Не ошибается тот , кто ничего не делает.
Почитай, на досуге [ссылка]

_________________
Главное в мелочах


stasis2 | Post:479142 - Date: 28.09.15(10:18)
Просто на порядок (или на несколько!) понизили внутренний импеданс обычного преобразователя напряжения. Вот вам и источник энергии!

Это не даст ничего , я провёл множество экспериментов с трансформаторами в течении 4х лет ) могу привести даже схему где преобразуется постоянный ток без прерывания ключом для трансформации используется бифилярная обмотка на которую вместе с постоянным током подаются импульсы , но схема такая что импульс даёт магнитный поток а постоянка нет - отключаешь постоянку выходная мощность падает пропорционально потреблению постоянки , дело не в этом.
Так же я проводил исследование магнитного потока внутри сердечника трансформатора с помощью ДХК и осциллографа , ставил множество других опытов.
Из этого всего сделал вывод что импульс или переменное напряжение это волна энергия которой определяется скоростью и массой - собственно равна энергии импульса по классике, источник обеспечивает энергией этот импульс что и определяет выходную мощность обычного трансформатора - колоти его хоть мегавольтами и килоамперами в наносекунду - средняя мощность останется в пределах затрат источника. Но есть кое что интересное
1) Существует трансформатор с такой конфигурацией обмоток что под нагрузкой его ток потребления падает ниже ХХ , ХХ правда велик в резонанс токов загонять нужно.
2) Если Сделать Контур из обычного дросселя со стержневым сердечником и конденсатора то при настройке резонансной частоты контура в резонанс с магнитострикцией сердечника добротность такого контур сильно возрастает.....
у меня парочка сердечников треснула при отключении устройства ) через такой контур питалась ЛДС на 6 ватт , при настройке в такт с маг стрикцией сердечника(поёт и греется сильно) яркость ЛДС возрастала в несколько раз.
3) Если взять двух обмоточный дроссель из фильтра сетевых помех ИБП и подключить последовательно вторичке с нагрузкой трансформатора работающего в области 30-100кгц то возникает вольтодобавка до 100 процентов напряжения которое отдавал трансформатор без дросселя ... Эффект зависит от рабочей частоты и мощности нагрузки , кос фи первички при этом выравниваетс ели например обмотки у транса на разных кернах и плохое потокосцепление , оно как будто возрастает.

stasis2 | Post:479144 - Date: 28.09.15(10:32)
Ещё вот непонятки с нагревом проводников постоянным и переменным током так же импульсами - сейчас строю ПН на 500 ватт , в процессе испытаний под нагрузкой 150 ватт потребление по шине 12 вольт порядка 16-18 ампер греется всё что стоит на постоянном токе сильно греются провода , реле на 30 ампер , при этом сечение подводящих проводов больше чем у первичной обмотки трансформаторов так трансформаторы стоят холодные!!!!!! тоесть импульсы их не греют вовсе , при этом сечение первички хорошо если 2.5 квадрата у каждого транса , их всего 2, а подводка идёт от 4 до 6 квадратных мм и греется вся сильно причём где до 55 гр.
Транзисторы не перегреваются хотя толщина выводов потолок 2мм2 ....
Шунт 4 мм2 вместо предохранителя греется как печка , а у транзисторов и трансформаторов перегрева нет да и вообще значительного тепловыделения ,как так ?
😳 НА закуску , разбирал трансформатор для гал ламп , так вот именно сам трансик прекрасно держит 5 ампер на выходе , сечение вторички потолок 0,3мм !!!!!!! перегрева на полной нагрузке так же нет!!!
Заставляет задуматься о потоках электронов ........

street | Post:479147 - Date: 28.09.15(11:47)
Транзисторы не перегреваются хотя толщина выводов потолок 2мм2

Ковырни пластик корпуса в месте от выводов к кристаллу транзюка. Будешь очень сильно удивлён.😊

_________________
Главное в мелочах


mebius | Post:479148 - Date: 28.09.15(11:57)
stasis2 Пост: 479142 От 28.Sep.2015 (11:18)
Просто на порядок (или на несколько!) понизили внутренний импеданс обычного преобразователя напряжения. Вот вам и источник энергии!

Это не даст ничего , я провёл множество экспериментов с трансформаторами в течении 4х лет

См. описание экса, которое я привел выше. Это - реальный опыт, которому можно верить.

Существует трансформатор с такой конфигурацией обмоток что под нагрузкой его ток потребления падает ниже ХХ , ХХ правда велик в резонанс токов загонять нужно.
Обычнное явление, когда один из элементов изначально перегружен неоптимальным сочетанием параметров, а при изменении параметров к оптимуму ток уменьшается. Например: перекачка ключа с резонансной нагрузкой.

Если Сделать Контур из обычного дросселя со стержневым сердечником и конденсатора то при настройке резонансной частоты контура в резонанс с магнитострикцией сердечника добротность такого контур сильно возрастает.....

Не удивительно. Механический резонанс как правило имеет гораздо бОльшую добротность чем электрический.


_________________
Всегда нужно быть готовым к тому, что убеждения, которых придерживался в течении долгого времени, могут оказаться ошибочными\\\". П.А.М. Дирак


<] [ 1 | 2 | 3 | 4 | 5 ] [>
У Вас нет прав отвечать в этой теме.
Форум - Научные идеи, теории, предположения... - идеи и теории, научные и бредовые... - "Откуда дровишки" или еще один взгляд на источник СЭ - Стр 3
🏠 Главная | 📚 Содержание | 💬 Форум | 📁 Файлы | 📩 Контакт