[ВХОД]
14.04.26(20:13)

www.skif.biz

Альтернативная энергия. Оставь надежду, всяк сюда входящий...

🏠 Главная | 📚 Содержание | 💬 Форум | 📁 Файлы | 📩 Контакт
 
Резонансные генераторы
Магнитные генераторы
Механические центробежные (вихревые) генераторы
Электростатические генераторы
Водородные генераторы
Ветро- и гидро- и солнечные генераторы
Прочие идеи (разные)
О форуме
Транспорт
Оружие
Научные идеи, теории, предположения...
Экономия топлива
Коммерческие вопросы
Струйные технологии
Торсионные генераторы
Новые технологии
Барахолка
Патентный отдел
Конструкторское бюро
Нейтронная физика
Торнадо и смерчи
Гравитация и антигравитация
Сделай сам. Советы.
Медицина и здравоохранение

📱 | 🖨️

Форум - Научные идеи, теории, предположения... - идеи и теории, научные и бредовые... - пожалуйста, скажите, кто знает, что будет если .... - Стр:15
<] [ 1 | ... 5 | 6 | 7 | 8 | 9 | 10 | 11 | 12 | 13 | 14 | 15 ]
Модератор: sergeij_dobrojanskij
Первый пост темы: sergeij_dobrojanskij Post: #250453 От:10.06.2010 (23:21)
Что будет если направить на встречу друг другу два вращающихся ( торсионных ) магнитных потока.
Догадываюсь что в центре между встречными потоками будет плоскость кулона.
Но вот сам вопрос.
Что влияет более на "плотность плоскости кулона" напряжение или же сила тока ???
в смысле, "относительный ноль", будет более явным при высоко напряжении или же при высокой плотности тока ????
PS
Очень надо !! ответ...
PPS
В яндексе и гуле искал ответ по ключевым словам, но к сожалению информации мало... можно даже сказать что её как таковой нет вообще.. !!
PPPS
.... может быть кто нибудь ставил практический эксперимент и готов поделится выводами ???
😶

image
sergeij_dobrojanskij | Post:423516 - Date: 02.08.13(18:48)
Умно придумано
😊
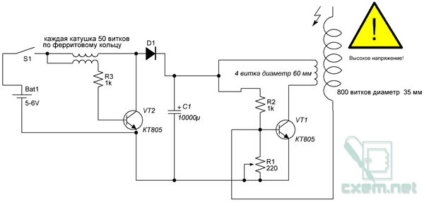
самоиндукция на феррите, питает емкостную индуктивную катшку..
сплошная самоиндукция ! 😕


[ссылка]

Сегодня ради эксперимента подшаманил и после танцев с бубном запустил от 6 В (кому интересно: подключил к АКБ 6 В и после этого ещё подключил кондер заряженный до 10 вольт), на итог лампочка светилась раза в два слабее, чем с первым блокингом


image



Размер: 12.47 KB

_________________
Если катушка не налазит на магнитопровод, внесите коррективы и начинайте всё заново. С уважением к читателям и писателям Сергей Доброжанский sergeij.dobrojanskij@gmail.com


sergeij_dobrojanskij | Post:423593 - Date: 05.08.13(08:21)
электронная теория электричества - это неверная теория. Так сказать "эпохаиальное" временное заблуждение.


Сталкер
Ну зачем же так круто? в своих пределах она научно подтверждена и соответственно имеет право на существование и уважение труда тех кто эти знания добыл. Я бы сказал что она неполная (тогда ещё не было так очевидно), нечто было упущено и это упущенное нужно вернуть на своё законное место, основываясь на трудах предшественников. Видимо это - дело нашего поколения, а дальше найдут и у нас ошибки и исправят...


современная теория электричества - это тоже самое что и карта Птолемея
то есть в современной теории электричества не берётся во внимание первичный фактор - среда.
Да и никто эти "знания" не добыл в смысле "о современной теории электричества"
Их спер Эйнштейн, и после переиначил на свой лад.
И неким власть имущим людям того времени был "на руку", такой интеллектуальный ход.
И теперь же имеем примерно такое - когда говорим про реку, то рассматриваем только песок на дне и иловые взвеси в внутренних течениях, а про воду говорить не к чему. Пустое это.


Сталкер
sergdo вы меня не поняли, а гордынка уже взыграла... Не ломитесь в открытую дверь - она уже открыта...
Энштейн же теорию электричества не создавал - это делали другие люди.


Эйнштейн являлся так сказать "отцом русской демократии" как персонаж Киса Воробъянинов из повести "двенадцать стульев".
Насчёт двери - это вы погорячились.
Почитайте школьную программу и программу для ВУЗов - воз и ныне там...
А насчёт гордыни- вообще не понял.
мне как бы "по великому Фаэфъю" очень многое в этом мире.

-------------------
думаю всё вокруг нас находится вот в такой !!!объёмной а не плоской как на видео!!! сети напряжённости
волны на фанерном резонаторе под воздействием частоты
YouTube: Смотреть видео

( сделайте тише звук при просмотре)
Думаю, что, если есть некие частотные колебания, то в итоге они буду всяк создавать в среде "скалярную сеть" как на видео. В случае же с пространством - сеть объемна. И думаю по другому - не может быть. Так как волновые процессы подобны в какой бы среде они не происходили.
Но к сожалению , мы люди эту скалярную сетку не видим, так как она находится изначально в гипотетической среде эфире. ( эфир , физ.вакуум, - не регистрируемая гипотетическая среда)
где то писал уже что именно эта скалярная сеть и не даёт атомам разлетается в кристаллах, и именно в ячейках этой сети и происходит броуновское движение в газах...
Самая малая динамическая структура материи которая нам известна - это атом водорода. Получается что это приблизительный "размер ячейки" сети, с наиболее выраженной энергетической границей
Но кроме малых ячеек, как видно из видео, (
YouTube: Смотреть видео
) имеются и бОльшие по размеру ячейки с более выраженной если можно так сказать энергетической границей то есть более крупные фракталы ( вернее скаляры из фрактальных ячеек).
Думаю что именно эта сеть и является тем сдерживающим фактором атомов в кристаллических решетках.
Да и броуновское движение в газах, думаю, также обосабливается размерами ячеек. Во время броуновского движения в газах думаю что атомы долетая в более крупных ячейках до энергетической границы , не могут преодолеть её, в итоге мы видим как бы хаотическое движение атомов в газовых средах которое по большому то счёту не является хаотическим движением.
А электроны - они просто колеблются под воздействием колебаний сети. И в вакууме где нет электронов то они и не колеблются. И все наши приборы регистрируют именно колебания "скалярной сети",
но, мы наблюдая колебания атомов, думаем что "это деревья качаясь создают ветер"


Сталкер
Вы косвенно утверждаете, что первична сеть, а не её ячейки, но тогда налицо была бы какая то регулярная упорядоченность, но однако мы исходим из первозданного хаоса, который и рождает структуру под тем или иным воздействием... А что это значит? - это значит, что локальность и конечность объектов, наряду с первичностью ячеек, неотъемлемые свойства среды. Если и есть некие частотные колебания, то в итоге они буду всяк создавать в среде первородные ячейки, а потом уж сеть, если угодно. Да и вопрос подобия волновых процессов вовсе не так механичен как представляете здесь вы.



первична частота задаваемая осциллятором.
в случае скалярной сети - первична частота вибраций. После вибраций появляются "ячейки" ( соты-фракталы) , ну и чем мощнее вибрации тем протяжённей и энергонасыщенней скалярная сеть из фракталов.
Про источник частоты создающий сеть в гипотетической среде не спрашивайте, так как это очень большое отступление от темы топика. Да и по большому счёту думаю что вы и сами должны понять, что источник очень мощный и не находится в звездных системах.
Если хотите общаться на эту тему - есть емайл sergeij.dobrojanskij@gmail.com - пишите
в процессе общения по емайл вы можете задавать вопросы, критиковать, итд итп а буду стараться логически простым языком отвечать на критику и без всяких как вы выразились наездов.
Личку на форуме не приемлю. Разве что для сообщение вроде SMS



Сталкер
А нельзя ли поконкретнее и как говаривал Ги Де Мопассан, ближе к телу...? Смысл употреблённых терминов весьма туманен и расплывчат... фракталы... скаляры...энергетические границы...


вроде бы все предельно просто объяснено.
Термины взяты известные большинству, и специально употреблённые - для понимания о чем речь ( да бы не выдумать мудрёные слова )
Также имеется видео на котором в графической последовательности показно то о чем речь. ( объяснение с помощью подобия)
И если вы всё же не понимаете, то это думаю не моя вина.


Владимир
ничего не меняется и при работе этих генераторов при откачке до глубины вакуума 10-5 в установках типа УВН или Balzers.

Сталкер
откачивали то воздух из под колокола, а не электроны из проводников качера...


хм..
скажите пожалуйста а почему если столько электронов используется по всему миру, то на гидроэлектростанциях не теряют массу магниты генераторов и не происходит трансмутации элементов в убывающем порядке по таблице Менделеева ?

Владимир
Потому же. что и в биллиардной не уменьшается общее количество шаров оттого, что часть из них время от времени перемещается с поверхности стола в лузы или на полки.


думаю что нет.
ведь не могут же электроны перемещаться после проделанной работы к примеру в компьютерном блоке питания обратно в генератор на электростанции ?
насколько известно - дрейф электронов в проводнике , имеет очень малые скорости, по сравнению с распространением волн.
---------
И ведь электричество как принято считать это ЭМ колебания а не перемещение электронов...
а расстояние между атомами в кристаллических структурах металлов- равно , или даже больше чем диаметр атомов из которых решетки состоят. То есть о близком взаимодействии атомов ( стуканье их друг о друга) во время колебаний - не может быть и речи.
------
------
если бы электроны втекали-вытекали, то в итоге бы материал из которого сделаны обкладки кондея подвергся трансмутации ( трансмутация- алхимический термин)
и мало того, во время разряда бы масса обкладок бы уменьшалась бы на вес равный кол-в электронов "вылетающих" в дугу-искру.
но такого, как уменьшение веса обкладок конденсатора - мы в реальности не наблюдаем..
Также как и не наблюдаем уменьшения веса генераторов, его обмоток, и магнитов, на электростанциях в процессе их эксплуатации. И также не наблюдаем истончение антенн во время их работы в качеств излучателей - передатчиков.
поэтому электроны тут явно ни причем...
современная трактовка электричества и электромагнитных колебаний выглядит примерно так
наблюдая за ветром и качающимися деревьями - мы делаем вывод что это деревья создают ветер.

Владимир
а количество электронов в обкладках конденсатора приего работе суммарно и не меняется вовсе.
Меняется их распределение между обкладками, и РАЗНОСТЬ их на одной и другой обкладках называется ЗАРЯД КОНДЕНСАТОРА.
Не. конечно же, может статься и такое, что с одной из обкладок умыкнут какое-то количество электронов - но тогда бужет и конденсатор ЗАРЯЖЕН (поскольку будет разница в количестве электронов на обкладках), и сам конденсатор приобретет определенный потенциал относительно того предмета, в который с него "умыкнули" электроны.


это факт известный.
и мало того, в космосе даже дальнем, где нонче Вояджер находится - там конденсаторы также работают , ведь если бы они не работали то он бы не мог послать сигналы с помощью радиопередатчика.
а там этих электронов плотность ( в дальнем космосе) составляет "ноль целых и шиш десятых" - на кубический метр.

Владимир
Дальше ответы на свои вопросы сами найдёте?


а что делать то остаётся ?


chik
sergdo прифент! опять электрончики(картошечка...джентельмены удачи) 😏
Дык вроде как уже договорились, что Э. никуда не утекает в бытовой сети . Изменяется его состояние которое передаётся волной ...в принципе как таковой скорости света нетути.
А те изделия , которые худеют от истощения электронов так это те куды человек сам вложил программу на похудание ...ЭЛТ к примеру или радиолампы.


драсте! 😀 вот позволь ( кажется водо на скифе ? ) не согласится !
в радиолампах они не куда не истощаются и не деваются , а просто оседают на противоположном электроде и на внутреннем корпусе лампы.
и даже это не электроны оседают а материал электрода - то есть происходит "как бы" и распыление - одного из электродов с помощью тока среды, и "как бы" гальванизация - противоположного электрода и внутреннего пространства лампы. так что электроны и в этом случае - не причем !! 😀


Владимир Конденсатор при работе включается в какую-либо электрическую цепь, ВНЕШНЮЮ по отношению к конденсатору.
и заряды (электроны) с одной пластины конденсатора уходят в ту ВНЕШНЮЮ ЦЕПЬ, а из неё ДРУГИЕ, но точно такие же электроны. приходят на другую обкладку оденсатора.


хм..
Вы пишите о работе устройства в цепи в которой присутствуют и ток и колебания.
но ведь есть и такое свойство конденсаторов как саморазряд, и также и самозаряд.
И если конденсатор очень высоковольтный в придачу емкий( много микрофарад),то его вообще рекомендуют держать замкнутым "волноводом" ( проводом) так как к примеру кондей на 10 000 вольт и 100 микрофарад, если не закоротить - то про шествии годка- двух может набрать заряд смертельный для того, кто прикоснётся к его клеммам, и это при условии того что он стоит разомкнутый на полке где ни будь"
поэтому ток существует всегда, просто при наличии волновода его перетекание - явно выражено.


Владимир
на клеммы даже генератора постоянного тока на электростанции приходят ИЗ СЕТИ ДРУГИЕ электроны, чем те, которые с клемм генератора поступили в СЕТЬ. Но точно такие же как те, что ушли. потому генератору и всем его железякам ничего и не делается. никаких трансмутаций.


Владимир, ну почему Вы пишите что электроны приходят и уходят
ведь их дрейф ( скорость) в проводах под напряжением \током очень мала, буквально, скорость дрейфа электронов в проводниках очень мала(~0,1-1 мм/с), однако электрическое поле распространяется со скоростью света.
И , электромагнитные волны вызывают вроде как колебания электронов, но ни как ни их движение со скоростью света.
Вот чес слово - ну не клеится логически ни как, элеронная версия электромагнитных колебаний и всё тут!
и если учесть что , как я уже писал, расстояние между атомами в кристаллических структурах металлов- равно , или даже больше чем диаметр атомов из которых решетки состоят. То есть о близком взаимодействии атомов ( стуканье их друг о друга) во время колебаний - не может быть и речи...
то электронная теория электричества - это просто "глобальный фейк"


Владимир
А клеммы эти соединены внутри генератора ОБМОТКОЙ, и именно вращающаяся обмотка генератора является ИСТОЧНИКОМ ЭДС на клеммах.


хм...
то что обмотки взаимодействуют, и при этом происходит некое локальное уплотнение среды, между обмотками, при пересечении поля одной обмотки полем другой - я не отрицаю.
но электронную версию электричества ( традиционную) всё же никак не получается "логически упаковать в сознание"


chik
Можжа не согласиться ?! ...незнаю насчёт напыления на катод для обогощения выхода электронов - берётся оно магнитом или нет, но вот луч в ЭЛТ магнитом убирается и лампа также от МП запирается не говоря уже о магнетроне...


хм ... это просто взаимодействие среды со средой.
ведь насколько известно из магнита не вылетают и не влетают электроны. Это факт.
Так что магнетизм имеет явно не электронную природу.


chik
так шо в таких специализированных устройствах обедняется катод т.е. электрончики сгорают натурально - уходят с активной поверхности/получив энергию выхода/ в неактивную и там замерзают!
Т.е. для вашей версии испаряемый материал должен быть магнитный, а он ....
надо,б поискать, но по моему оксид бария - немагнитен, да и если идёт распыление магнитного материала то он в момент выхода имеет такую температуру , что не будет реакции на МП ....но оно то есть! Значит материал тута непричём!.


если они выходят\уходят -электроны, и замерзают, то они всяк должны налипать на вещество, а если у вещества появляется новый электронный слой, то оно трансмутирует с повышением порядкового номера по таблице Менделеева.
но как правило трансмутации в тех же вакуумных лампах мы не наблюдаем а наблюдаем распыленное вещество электрода. ( пример простой- черные круги от вольфрамовых спиралей в люминесцентных лампах )
и если бы там происходило исчезновение\добавление электронных оболочек вольфрама то , он бы траснсмутировал, а это не наблюдается в реальности.
материал магнитный не магнитный не имеет значения
к примеру электрод из меди прекрасно распыляется с помощью высоковольтной дуги. а медь не магнита.


Владимир
sergdo, пока Вы ВЫРИТЕ В ЧУДО СЕ и в то, что сотни тысяч исслодователей ДО ВАС были тупыми "ортодоксами" - вы так и не сумеете НИЧЕГО понять.
ИМХО.


странный вывод. Почему Вы уверенны что я так верю-думаю?


Владимир
Все Ваши вопросы и ответы на них, не связанные неосредственно с обсуждением генератора Е.П. Максимчука, названного Бровиным "КАЧЕР", я завтра удалю


ок. я уже сохранил все нужные для меня диалоги на винчестер.
PS
кому интересно почитают в моем дневнике или на скифе в авторской ветке.


[ссылка]






_________________
Если катушка не налазит на магнитопровод, внесите коррективы и начинайте всё заново. С уважением к читателям и писателям Сергей Доброжанский sergeij.dobrojanskij@gmail.com


sergeij_dobrojanskij | Post:423873 - Date: 12.08.13(03:37)
нарисовался гравитрончик, может и плагиат - не знаю,... но оно само нарисовалось.😊
image



Размер: 152.99 KB

_________________
Если катушка не налазит на магнитопровод, внесите коррективы и начинайте всё заново. С уважением к читателям и писателям Сергей Доброжанский sergeij.dobrojanskij@gmail.com


sergeij_dobrojanskij | Post:423904 - Date: 13.08.13(00:34)
Владимир
казус - только у Вас, в Вашем понимании.
Еще раз поясняю, и ЭТО объяснение можете и на своем сайте разместите, если сами его наконец поймёте.
В любом проводнике, даже в сотню километров длиной, подсоединенном к источнику питания, на одну клемму источника из проводника переходят одни электроны, а в проводник с другой клеммы источника поступают совсем другие электроны - и происходит это перемещение электронов ОДНОВРЕМЕННО.
Заметьте: РЕЗУЛЬТИРУЮЩЕЕ перемещение электронов по проводнику длиной в сотню км произошло МГНОВЕННО , ТОК по проводнику пошел МГНОВЕННО, а каждый отдельно взятый электрон сместился за это время всего на считанные миллиметры.
И ведь ЭТО я уже сколько лет ОБЪЯСНЯЮ - похоже, что безуспешно: не доходит эта элементарщина до сознания "крутых альтов"...




ну да конечно.
казус в моем понимании.
так и поверил !

А как же быть то с искусственными спутниками земли, которые передают и принимают радиоволны распространяющиеся с почти световой скоростью?
C какого перепугу на радиостанции комического спутника возникнут как В пишите МГНОВЕННО электроны когда нет ни проводника-волновода, ни газов, ничего нет...
а есть просто вакуум ?
не от святого же духа...

ну и немного о современном понимании природы электричества.



вот Вы пишите

-----В любом проводнике, даже в сотню километров длиной, подсоединенном к источнику питания, на одну клемму источника из проводника переходят одни электроны, а в проводник с другой клеммы источника поступают совсем другие электроны - и происходит это перемещение электронов ОДНОВРЕМЕННО.
Заметьте: РЕЗУЛЬТИРУЮЩЕЕ перемещение электронов по проводнику длиной в сотню км произошло МГНОВЕННО , ТОК по проводнику пошел МГНОВЕННО, а каждый отдельно взятый электрон сместился за это время всего на считанные миллиметры.-----



ну дак оно знамо дело что электромагнитные волны имеют скорость распространения почти что как скоростью света, но.
тем не менее есть базовое определение в физике
Вот смотрите каковы базовые определения на сегодняшний день

------

[ссылка]

Электри&#769;ческий ток это направленное движение заряженных частиц. -----


теперь читаем далее.

-
---- Движение электронов в металлах и полупроводниках позволяет легко переносить энергию и управлять ею. Это явление (электрический ток) является одной из основ современной цивилизации и используется практически повсеместно в промышленности, связи, информатике, электронике, в быту. Скорость дрейфа электронов в проводниках крайне мала (~0,1—1 мм/с), однако электрическое поле распространяется со скоростью света. В связи с этим ток во всей цепи устанавливается практически мгновенно.
[ссылка]
-----


то есть ток который был в первом описании определен как явление, и который описывался как направленное движение заряженных частиц
во втором определении уже стал не током а электрическим полем. Странная метаморфоза не правда ли ?

процитирую логически не стыкующийся фрагмент ещо раз
1. Электрический ток это направленное движение заряженных частиц.
2. Скорость дрейфа электронов в проводниках крайне мала (~0,1—1 мм/с), однако электрическое поле распространяется со скоростью света.----

Читаем далее....
А так как в основном для передачи электромагнитных колебаний мы используем металлы то читаем про металлы.

------

[ссылка]

Таким образом, электрический ток в металлах — это движение сорванных с орбитального радиуса электронов в поле положительно заряженных ионов, находящихся в узлах кристаллической решётки металла.-------


читаем откуда появился такой вывод

-----Свободное движение электронов в металле подтверждено в 1916 году опытом Толмена и Стюарта по резкому торможению быстро вращающейся катушки с проводом — свободные электроны продолжали двигаться по инерции, в результате чего гальванометр регистрировал импульс электрического тока.
[ссылка]
----



читаем как электроны проходят сквозь решетку
------Выход и вход свободных электронов в связывающее звено кристалла осуществляется через точки «0», равноудалённые от положительных ионов атомов (рис.2)

image
/220px-Svyazivajushee_Zveno.jpg

[ссылка]

------


возвращаемся к пункту 2. ( как бы сказал программист GOOTU Line2 )
--- Скорость дрейфа электронов в проводниках крайне мала (~0,1—1 мм/с), однако электрическое поле распространяется со скоростью света.----



пытаемся понять почему имеем логическое не соответствие.

----------------
а теперь немного отсебятины. ( так сказать не энциклопедической )
прежде всего стоит внимательно присмотреться к массе электрона.
масса его настолько мала, что даже придав мы ему огромное ускорение - то электрон не сможет накопить столько кинетической энергии, чтоб проделать как Вы сказали путь "даже в сотню километров длиной" , он, уже на первом метре затеряется в в кристаллической решетке волновода, которая как известно состоит атомов и соответственно из очень быстро вращающихся элеронных оболочек, расположенных в повторяющейся последовательности. То есть кинетическая энергия и жажда к так сказать странствиям, у начинающего такой вот тернистый путь, между миллиардов вихрей - электрона, иссякнет очень быстро, в связи с невозможностью электроном ( из за малой своей массы) накопить столько кинетической энергии чтоб проделать путь в проводнике длинной да даже и в метр не то что в сотню километров ....
так что про миграцию электронов от источника к нагрузке - думаю можно забыть и не подымать эту тему,
в связи с логической несостоятельностью.

Вы также можете возразить, что мол возбужденные атомы кристаллической решетки металла передадут колебания на всю его длину, мгновенно, благодаря быстрому вращению элеронных оболочек вокруг ядра. В принципе, можно было бы основать логическое построение на этом тезисе, но тогда как объяснить прохождение электромагнитных колебаний в газовых средах, где атомы движутся хаотически ( броуновское движение) и тем самым по идее должны не только неспособствовать прохождению электромагнитных волн , а должны бы его наоборот интенсивно подавлять.?
А ведь, как раз в реальности имеет место - обратный эффект! Согласитесь... опять таки логическая неувязка.!
В реальности в газовых средах - электромагнитные колебания распространяются немного побыстрей чем в кристаллических решетках, правда и рассеиваются электромагнитные волны в газах- намного быстрее чем кристаллах - проводниках -волноводах. Виной тому думаю броуновское движение.
А теперь попробуйте ответить на вопрос почему волны распространяются значительно быстрее в хаотично движущейся среде ( газовых средах), чем в упорядоченной ( кристаллической решетке) ? Может потому - что они меньше встречают сопротивления на своем пути ?

Ну.... и ...собственно можно продолжать и далее, но, лично я, не вижу для себя смысла разубеждать Вас в ваших убеждениях.

😀
PS
не в "крутых альтах" дело, а в логике элементарной .
Всего лишь.

[ссылка]

_________________
Если катушка не налазит на магнитопровод, внесите коррективы и начинайте всё заново. С уважением к читателям и писателям Сергей Доброжанский sergeij.dobrojanskij@gmail.com


AlexKP | Post:423907 - Date: 13.08.13(04:26)
то есть ток который был в первом описании определен как явление, и который описывался как направленное движение заряженных частиц
во втором определении уже стал не током а электрическим полем. Странная метаморфоза не правда ли ?

процитирую логически не стыкующийся фрагмент ещо раз
1. Электрический ток это направленное движение заряженных частиц.
2. Скорость дрейфа электронов в проводниках крайне мала (~0,1—1 мм/с), однако электрическое поле распространяется со скоростью света.----


- никаких странностей там нет, как нет и метаморфоз.
Нестыковка (логическая) - у тебя в голове. Потому как в рассматриваемом явлении необходимо перво-наперво различать причину от следствия.

Причина - напряжение, приложенное к концам проводника. Напряжение - это разность потенциалов электрического поля, которое как раз и распространяется со скоростью света.

Следствие - ток. Чтобы ток в поле таки возник как "направленное движение заряженных частиц" - необходимо наличие этих самых зарядов,т.е. необходим проводник. Вот эти самые заряды - электроны проводимости - и дрейфуют в электрическом поле со скоростью ~0,1—1 мм/с.

Где проблема?

Далее вот это:

масса его настолько мала, что даже придав мы ему огромное ускорение - то электрон не сможет накопить столько кинетической энергии, чтоб проделать как Вы сказали путь "даже в сотню километров длиной" , он, уже на первом метре затеряется в в кристаллической решетке волновода, которая как известно состоит атомов и соответственно из очень быстро вращающихся элеронных оболочек, расположенных в повторяющейся последовательности. То есть кинетическая энергия и жажда к так сказать странствиям, у начинающего такой вот тернистый путь, между миллиардов вихрей - электрона, иссякнет очень быстро, в связи с невозможностью электроном ( из за малой своей массы) накопить столько кинетической энергии чтоб проделать путь в проводнике длинной да даже и в метр не то что в сотню километров ....
так что про миграцию электронов от источника к нагрузке - думаю можно забыть и не подымать эту тему,
в связи с логической несостоятельностью.


- причем тут кинетическая энергия электрона, которой не хватит на сотню километров? Электрон пройдет эту самую сотню за положенное время (сам посчитай за какое) в силу того, что на протяжении всего пути он будет находится в ускоряющем эл. поле. И все.

Где тут проблема?

sergeij_dobrojanskij | Post:423919 - Date: 13.08.13(10:34)
Владимир
sergdo
не в "крутых альтах" дело, а в логике элементарной .
Всего лишь.

Как говорится - на нет и суда нет. Нет у Вас логики мышления - так по большому счету лично мне от этого ни холодно, ни жарко.
Ну посмеются читатели над этим вашим очередным "опусом", как смеялись и раньше над остальными Вашими "идеями" - всего и делов-то.... ;D


тут вопрос спорный.
кто хочет то верит в электронную теорию и неожиданное появление элетронов.
а кто хочет - то верит что всё же ест среда посредник ( хотя вернее среда инициатор) которые эти процессы и создает в материи.

Ведь и посей день точного определения что такое электричество - нет.
Есть всего лишь точка зрения " обще- мирового РАН". Но и ранее "мировое РАН" доводило до абсурда представления, пример тому плоская земля на трёх китах и черепахе.
А основывать свои убеждения на опыте с вращающейся катушкой Толмена и Стюарта - как то однобоко. 😀


Подобные " альтернативные авторские взгляды" не наносят вреда развитию науки и техники, и уж тем более не способствуют их прогрессу по простой причине: их авторы далеки от реалий и науки и техники, и не способны по роду своих занятий и квалификации хоть как-то влиять на них.


знакомы психологический ход.
когда индивидуум или группа индивидуумов - не может доказать свою точку зрения с помощью логики, и не могут логически опровергнуть оппонента, остается только обвинить оппонента прилюдно в ереси, глупости, и при этом сделать это как можно авторитетней. И если у окружающего сей дискусс народа с логикой нелады и доминирует беспрекословная вера в авторитетность - то такой ход таки да ! приносит результаты 😀


PPS

кстати замечена тенденция.
на множестве сайтов с тематикой про полупроводники и электричество -виртуальные дырки в полупроводниках придуманные "баРАНовцами" обрели уже материальное существование.
Люди нонче уже реально уверенны в существовании "дырок обратной инжекции" и на основании этого даже строят свои логические умозаключения. 😀 :)
Это вот страшно.
В смысле страшно то что придуманное и не существующее - уже воспринимается толпой как реальное для объяснения различных эффектов электромагнитных волн. 😏

[ссылка]

_________________
Если катушка не налазит на магнитопровод, внесите коррективы и начинайте всё заново. С уважением к читателям и писателям Сергей Доброжанский sergeij.dobrojanskij@gmail.com


sergeij_dobrojanskij | Post:423920 - Date: 13.08.13(10:36)
AlexKP
- причем тут кинетическая энергия электрона, которой не хватит на сотню километров? Электрон пройдет эту самую сотню за положенное время (сам посчитай за какое) в силу того, что на протяжении всего пути он будет находится в ускоряющем эл. поле. И все.
Где тут проблема?


да ну... проблемы нет. Всё сходится! 😊😊
вопрос только в том пролети или же пройдёт электрон сотню километров. хотя вполне может быть что он проползает.
так как маленькай очень.😊😊😊

_________________
Если катушка не налазит на магнитопровод, внесите коррективы и начинайте всё заново. С уважением к читателям и писателям Сергей Доброжанский sergeij.dobrojanskij@gmail.com


AlexKP | Post:423934 - Date: 13.08.13(12:55)
sergeij_dobrojanskij Пост: 423920 От 13.Aug.2013 (11:36)
AlexKP
- причем тут кинетическая энергия электрона, которой не хватит на сотню километров? Электрон пройдет эту самую сотню за положенное время (сам посчитай за какое) в силу того, что на протяжении всего пути он будет находится в ускоряющем эл. поле. И все.
Где тут проблема?


да ну... проблемы нет. Всё сходится! 😊😊
вопрос только в том пролети или же пройдёт электрон сотню километров. хотя вполне может быть что он проползает.
так как маленькай очень.😊😊😊


- а в чем вопрос-то? Если известна скорость дрейфа - какие могут быть здесь вопросы?

sergeij_dobrojanskij | Post:423936 - Date: 13.08.13(14:27)
AlexKP
- а в чем вопрос-то? Если известна скорость дрейфа - какие могут быть здесь вопросы?


вопросов много.
вот лишь начало списка.

1 . как маркировали электроны для определения скорости дрейфа?
2. как может микроскопическое тело накопить столько кинетической энергии столько, что ему её хватит на преодоление расстоянии в миллионы миль. ?
( пример - попробуйте бросить песчинку на хотя бы 100 метров.)

....
собственно когда ответите на эти вопросы если знаете ответ - то можем продолжить конструктивный дискус. В противном случае , не имею желания создавать БлаБлаБла. подобное вышеприведенным постам со сторонних форумов.

_________________
Если катушка не налазит на магнитопровод, внесите коррективы и начинайте всё заново. С уважением к читателям и писателям Сергей Доброжанский sergeij.dobrojanskij@gmail.com


AlexKP | Post:423937 - Date: 13.08.13(16:14)
1 . как маркировали электроны для определения скорости дрейфа?


- на сколько мне известно, методики измерения скорости дрейфа носителей заряда не есть гостайна... Обратись к соответствующей литературе.

2. как может микроскопическое тело накопить столько кинетической энергии столько, что ему её хватит на преодоление расстоянии в миллионы миль. ?
( пример - попробуйте бросить песчинку на хотя бы 100 метров.)


- нужно избавляться от самогипноза... уважаемый 🤢. Я тебе чуть ранее написал:

- причем тут кинетическая энергия электрона, которой не хватит на сотню километров? Электрон пройдет эту самую сотню за положенное время (сам посчитай за какое) в силу того, что на протяжении всего пути он будет находится в ускоряющем эл. поле. И все.


- если не понятно, разжевываем:

- электрон в проводнике, к концам которого приложено напряжение, находится под воздействием ускоряющего электрического поля на протяжении всего пути от отрицательного электрода (источника ЭДС) к положительному - вне зависимости от длины этого проводника.

Ну так понятно?😕



sergeij_dobrojanskij | Post:423939 - Date: 13.08.13(17:04)
AlexKP

Ну так понятно?





я тебя спрашиваю ( давай на ты)
1 . как маркировали электроны для определения скорости дрейфа?


ты мне отвечаешь.


- на сколько мне известно, методики измерения скорости дрейфа носителей заряда не есть гостайна



дак вот для того чтоб убедится что мы наблюдем не бегущую волну ( стробоскопический эффект - читай )
надо обязательно промаркировать объекты ( пометить так сказать )
и только промаркировав объекты мы сможем убедится что наблюдем их смещение а не стробоскопический эффект



поэтому уже "проехали" дискус.
ибо дискутировать с собеседником не владеющим пониманием- это равносильно его обучению а я такой лицензии ( обучать) не имею. 🤢

_________________
Если катушка не налазит на магнитопровод, внесите коррективы и начинайте всё заново. С уважением к читателям и писателям Сергей Доброжанский sergeij.dobrojanskij@gmail.com


AlexKP | Post:423993 - Date: 14.08.13(17:34)
Агггаааа!

С кинетической энергией протупил и умничаешь дальше?

дак вот для того чтоб убедится что мы наблюдем не бегущую волну ( стробоскопический эффект - читай )
надо обязательно промаркировать объекты ( пометить так сказать )
и только промаркировав объекты мы сможем убедится что наблюдем их смещение а не стробоскопический эффект


- Серега! Ты для себя дурацкую роль придумал.
Ты для начала прочитай ликбез для студентов - там в раздельчике "Электропроводность металлов" почитай что подразумевают под понятием "дрейфовая скорость электрона"
- может и дойдет какую глупость ты изрек выше.
Хотя, однако сомневаюсь, что дойдет. А
поэтому уже "проехали" дискус.
ибо дискутировать с собеседником не владеющим пониманием- это равносильно его обучению а я такой лицензии ( обучать) не имею
🤢😝

sergeij_dobrojanskij | Post:423998 - Date: 14.08.13(19:55)
AlexKP Пост: 423993 От 14.Aug.2013 (18:34)
Агггаааа!


Бе-гэ! 🤢
ну нет желания переливать из пустого в прожнее.
то что я хотел сказать - отраженно в выше находящихся постингах.
добавить пока мне что нечего.

если по каким то причинам ты не понял про что речь, то уж извини, тут я тебе ничем помочь не могу.

и постарайся не переходить не личности, и на обсуждение моей роли.
так как скатываться в "дразнилки-обзывалки" это удел глупцов.

удачи


_________________
Если катушка не налазит на магнитопровод, внесите коррективы и начинайте всё заново. С уважением к читателям и писателям Сергей Доброжанский sergeij.dobrojanskij@gmail.com


sergeij_dobrojanskij | Post:424087 - Date: 17.08.13(18:20)

G r o m
Думаю потому что ВЧ, электрон не успевает вылететь за пределы той области, где он колеблется, этому где очень яркие светящиеся точки. Одни и те-же атомы бомбардируют поверхность, сбрасывая лиш энергию в виде фотонов, это ещё Тесла описывал, в итоге нет разгона электрона и вышибания частиц наружу.
Так что всё таки не всегда и не везде радиация. Нужно просто понимать при каких условиях энергии из одной формы в другую переходят.


пипец...
какие электроны ???


G r o m
Пипец непонятка. Я такого не говорил. В данном случае речь шла о приповерхностном слое в разрежённых средах, его толщина при массопереносе электрона пропорционально больше. Что касаемо проводников, Вы просто не читали сколько раз я пытался высказать точку зрения о природе эл.тока в других ветках, где чистым электричеством без электронов загрязнителей считаю продольную электрическую волну, которую эти электроны и экранируют, создавая ей сопротивление в виде экранирования, электроны-торы, как юлы на оси продольной, и они практически не движутся в плотной материи, в вакууме-же несколько иначе, там массоперенос с ускорением, и вышибание из мишени, ведь так и получают Рентген.
А-а-а, Вы наверное меня не узнали, на Offtope мой ник Крайтрон, Вы должны помнить, в какую сторону "дышу", может непонятки и прекратятся.



Здравствуйте!
конечно не признал, ведь если человек поменял ник - то его сложно вот так сразу узнать. Для узнавания надо провести сопоставления стиля письма, и в придачу многократно, да и то, не всегда можно получить утвердительный результат. 😏
Да ... помню, что на Offtope были споры , на предмет что же это такое электричество. И помню Вашу позицию.


Просто в последнее время, я , читая форумы, и натыкаясь на попытку кем то ни было объяснить явление электричества с помощью движения электронов, стараюсь закрыть как можно быстрей страницу браузера.
Так как не только не вижу смысла читать такие описания, но даже более того - считаю их вредными для сознания. Потому что, читая объяснения электричества обоснованные с помощью движения электронов, сам того не хотя, начинаешь пытаться представить в воображении виртуальную картину явления,и , соответственно пытаешься логически её завершить. И одновременно с этим, в смысле - попыткой мозгом завершить виртуальное логическое представление, также понимаешь что тратишь время в пустую.
Потому что электрон, "при всём своем огромном желании", не может накопить столь кинетической энергии чтоб сорваться с орбитали атома и при этом пролететь расстояние превышающее диаметр его орбиты с которой он ушел - в миллиарды раз более, и в придачу со скоростью равной 300 000 000 метров в секунду.
Так как уж больно микроскопический объект и его масса. 😏

А по теме - ВЧ
G r o m( свидетельствует очень большой нагрев в приэлектродной зоне,)

Как по по мне, то этот эффект вызван трением материи об среду. Чем чаще будет происходить взаимодействие тем сильнее будет разогреваться более плотная среда. ( так сказать попытка двух сред прийти к некоему общему знаменателю)

Вплоть до того что даже более плотная взаимодействующая среда ( в нашем случае материя) может приобрести фазу жидкого и даже газообразного состояния.
Что мы кстати и наблюдаем.
Буквально - перенос вещества по течению , с одного электрода на противоположную около-электродную область и противоположный электрод. Это даже наблюдаемо и видно в лампах ЛДС.



-------

Потому что электрон, "при всём своем огромном желании", не может накопить столь кинетической энергии чтоб сорваться с орбитали атома и при этом пролететь расстояние превышающее диаметр его орбиты с которой он ушел - в миллиарды раз более, и в придачу со скоростью равной 300 000 000 метров в секунду.
Так как уж больно микроскопический объект и его масса.


G r o m
Но в вакууме, при приложенных разностях потенциалов он всё-же будет ускорятся до перехода в состояние именуемое фотоном.


хм...
думаю не будет. всяк у него нет столько кинетической энергии чтоб даже в пустоте лететь долго, да и если бы это и было возможно, то всяк бы тогда весь свет который как Вы говорите, получается из ускоренных электронов, в итоге притягивался бы к гравирующим массивным телам в нашем случае - к солнцу и тогда бы в случае верности вашего мнения солнце бы было абсолютным чёрным телом .
В реальности же мы наблюдаем всё наоборот. Свет и радиоволны излучаются а не притягиваются к массивным гравитирующим телам, поэтому можно сделать вывод что елси гравитация на электромагнитное излучения не оказывать глобального влияния, а может лишь только частично искривлять траекторию прохождения волн, то, электромагнитные волы в любом своем проявлении не состоят из электронов. Для меня это факт. Если Вы не согласны , то спорить я не хочу, так как это является моим логически сформированным убеждением.



как по по мне, то этот эффект вызван трением материи об среду. Чем чаще будет происходить взаимодействие тем сильнее будет разогреваться более плотная среда. ( так сказать попытка двух сред прийти к некоему общему знаменателю)


G r o m Но ведь материя, это и есть электроны
.


как по мне дак материя это атомы которые если теряют один электронный слой - то становятся другими атомами, другим веществом. В древности такое назвали трансмутация. а если же теряют один электрон из оболочки то становятся ионами .
В реальности мы не наблюдаем трансмутацию вещества электродов находящихся под потенциалом.
И также и провода по которым течёт ток, не становятся "полностью ионизированным веществом", да и даже частично ионизированным не становятся. Разве что могут разрушатся ( старение мтеалов ) но это происходит только или при очень высоком напряжении, и является дефектами ( разрушением) кристаллический решотки .
А само вещество по массе и структуре не меняется.


Вплоть до того что даже более плотная взаимодействующая среда ( в нашем случае материя) может приобрести фазу жидкого и даже газообразного состояния.
Что мы кстати и наблюдаем.
Буквально - перенос вещества по течению , с одного электрода на противоположную около-электродную область и противоположный электрод. Это даже наблюдаемо и видно в лампах ЛДС.


G r o m
Это гальванический ток в легкоподвижных средах, о чём я и пытался Вам сказать. Электрон может двигаться, но не в твёрдых телах.


Ну если Вы уверенны что электрон может двигаться в доль проводов очень далеко, и также и в вакууме, то , я не собираюсь более Вас разубеждать.


G r o m
У Вас кстати есть обалденный на мой взгляд экс, где в ксеноновой кажись лампе, появляются стоячие тороидные плазменные сгустки. Очень хотелось-бы комментарии Ваши услышать.


а что там интересного , обычная волна которая имеет узлы пучности, и длинна промежутков между плазменными шариками - в газовой среде ксенона, зависит от частоты импульсов генератора зажигающего тлеющий разряд. помнится я добивался чтоб эти пучности ( узлы напряженности) плыли, и также чтоб промежуток меж ними становился или больше или меньше, и при этом они чтоб стояли на месте. Частота импульсов- задаёт рисунок.

вот пример со звуком но только в плоскости.
YouTube: Смотреть видео

( сделайте тише звук при просмотре)

_________________
Если катушка не налазит на магнитопровод, внесите коррективы и начинайте всё заново. С уважением к читателям и писателям Сергей Доброжанский sergeij.dobrojanskij@gmail.com


sergeij_dobrojanskij | Post:424102 - Date: 17.08.13(22:12)

G r o mИмел в виду в вакууме при приложенной разности потенциалов, тоесть в градиенте эл.поля.
Касаемо сил взаимодействий, то видимо разница в силе, но само взаимодействие всё-же присутствует, и видимо по принципу подобное взаимодействует с подобным. Ну да ладно, спорить и я не хочу. Скажите только, чем является ЭМ волна в глубоком вакууме ?


хм...
это известно многим.
волна в вакууме является волной вакуума. это напрашивается хотя бы из того, что Кьюризити ( марсоход американский) с успехом создаёт электромагнитные волны которые проходят в казалось бы полной пустоте ( космический вакуум) и с успехом могут быть приняты на Земле, и также и излучения генерируемые на Земле, также с успехом принимаются приемником марсохода.
И это всё происходит в поле довольно таки различной напряжённости. То есть в случае как сказали Вы "в вакууме при приложенной разности потенциалов"
на планете Марс, должны принимать сигнал с Земли, а вот на планете Земля, уже не должны принимать сигналы с планеты Марс, так как напряжённость среды ( вакуума) , вокруг земли - больше чем вокруг Марса, так как объект создающий напряжённость поля в нашей солнечной системе - Солнце, ближе к Земле чем к Марсу.
Поэтому всё же напрашивается вывод, что не в напряжённости поля дело. Так электромагнитные волны успешно продвигаются в обе стороны в опсианном случае.


G r o m
Есть убеждение, что электрон-тор является простейшим атомом водорода, кирпичик материи, из которых строятся более сложные элементы. А ток, я уже говорил, к движению электрона отношения не имеет, ток это то, что через себя пропускает материя, а электроны как паразиты в этом потоке, отбирают часть его энергии для своего существования, оказывая ему сопротивление/экранирование. Видно Вы всё таки подзабыли мою позицию, а то как-то на разных языках общаемся.



ну я там более читал ветку про сверхпроводимость, а про генератор Дональда Смитта, хоть и читал, но не настолько детально. Но к сожалению после разногласий с одним из модераторов форума, я был вынужден перестал и читать ( следуя своему обещанию данному себе же ) и писать в этот форум.
А насчёт "разных языков" - просто большинство людей умышленно трорлят, постоянно переспрашивают, даже после детально объяснения, выражают не понимание.
Поэтому, в последнее время с очень большой осторожностью отношусь к дискуссиям, так иногда бывает дисскусируя с кем то - получается что ведёшь дискусс самим собой, а оппонет, просто инициирует дискус ради дискуса. То есть конструктивного дискурса в большинстве случаев не получается.

Про первый элемент таблицы Менделеева - да, я в больше степени, но не полностью, согласен с Вашим мнением.
даже вот приведу пример - кусочек текста.

---цитата---
[ссылка]
Думаю, что, если есть некие частотные колебания, то в итоге они буду всяк создавать в среде "скалярную сеть" как на видео.

В случае же с пространством - сеть объемна. И думаю по другому - не может быть. Так как волновые процессы подобны в какой бы среде они не происходили.
Но к сожалению , мы люди эту скалярную сетку не видим, так как она находится изначально в гипотетической среде эфире. ( эфир , физ.вакуум, - не регистрируемая гипотетическая среда)
Где то писал уже что именно эта скалярная сеть и не даёт атомам разлетается в кристаллах, и именно в ячейках этой сети и происходит броуновское движение в газах...
а самая малая структура которая нам известна это - атом водорода. Получается что это приблизительный "размер ячейки" сети, с первой устойчивой энергетической границей.
Но кроме малых ячеек, как видно из видео выше, имеются и бОльшие по размеру ячейки с более выраженной если можно так сказать энергетической границей >> более крупные фракталы ( вернее скаляры из фрактальных ячеек).
Поэтому, и думаю что именно эта сеть и является тем сдерживающим фактором атомов в кристаллических решетках.
Да и броуновское движение в газах, думаю, также обосабливается размерами ячеек. Во время броуновского движения в газах думаю что атомы долетая в более крупных ячейках до энергетической границы , не могут преодолеть её, в итоге мы видим как бы хаотическое движение атомов в газовых средах которое по большому то счёту не является хаотическим движением.
---цитата---


но вот про то что из атома водорода состоят остальные элементы я не согласен.


G r o m
Про стоячие волны понятно, но вы не задумывались, почему именно торообразные кольца, почему не стенками, или сгустками, может это как-то связано с конвекцией газа, за счёт его инерции ? Интересно, какая +/- частота была ? И самое интересное, будет-ли при прохождении бублика ЭМ волна вызывать ток, если катушечку поверх намотать ? По-моему девайс Шоулдерса сей зовётся.


хм...
как то думал про это, вот опять же привожу цитату "из себя" 😏
---цитата---
[ссылка]
вот представьте две трубки которые расположены идеально напротив одна другой. И из каждой трубки вылетает поток... пусть... к примеру жидкости. В точке встрече потоков, в любом случае будут пульсации. В связи с тем, что при столкновении будет образовываться область в которой давление превышает давление в каждом из потоков из трубки, и мало того, и скорость встречи потоков будет в два раза выше чем скорость каждого в отдельности. И в итоге в точке встрече ( точке 0) будет в любой среде происходить как бы разряжение давления и падение скорости. Но только давление и скорость в точке "0" достигнут меньших величин чем давление встречных потоков и их скорость, разряжение прекратится. И начнётся опять нарастание давления. В итоге и будем иметь пульсации.

Ну и если это всё применить к галактике, и к потокам которые замыкаются на экваторе, а имеют истечение из полюсов, то в итоге получим пульсации и три вектора два из которых направленны встречно, третий во внутрь явно, и четвертый в противоположную сторону внешнюю не столь явно....

Третий и четвёртый вектора являются производными двух первых, и думаю не могут проявляться одновременно
---цитата---


приметрно так.

_________________
Если катушка не налазит на магнитопровод, внесите коррективы и начинайте всё заново. С уважением к читателям и писателям Сергей Доброжанский sergeij.dobrojanskij@gmail.com


sergeij_dobrojanskij | Post:424688 - Date: 29.08.13(14:29)
Vogt
С каких пор волнам нужна среда? Это чисто обывательское заблуждение.


Бесспорно! 😬😬😬

Читаем Льюис Кэрролла как Алиса наблюдала волны, в луже которой не было, а волны остались.

То что волнам не нужна среда для их существования - могли придумать только психически больные люди.

Но самое занятное в этом всём бреде - что весь мир теперь в этот бред верит. 😏
PS
Глобальный интеллектуальный пиндец так сказать...
[ссылка]

--------------------------------
постинг стер якобы админ.
<Исправлено: D-Mod, 29.08.2013 16:17>
перепостинг
--------------------------------
ох... как печально %-) копия тут. [ссылка]
видимо тоже подвержен "исправитель" Г.И.П. ( Глобальный Интеллектуальный Пиндец)
но очень стесняется этого... 😏 ))


цитата Vogt С каких пор волнам нужна среда? Это чисто обывательское заблуждение.):


Бесспорно! читаем Льюис Кэрролла как Алиса наблюдала волны, в луже которой не было, а волны остались.
То что волнам не нужна среда для их существования - могли придумать только психически больные люди.
Но самое занятное в этом всём бреде - что весь мир теперь в этот бред верит.
PS
Глобальный интеллектуальный пиндец так сказать...

--------------------
стыдно вам должно быть уважаемый D-Mod , тереть постигни оппонентов, это уже как в анекдоте получается.
--------------------
Сидят лисенок, волчонок и медвежонок.
Лисенок:
- А мой папа купил мне самокат!
Волчонок:
- А мой папа купил мне велосипед!
Медвежонок:
- А мой... А мне... А я... Я вам сейчас пи##ы дам!


опять исправлено- стёрто
<Исправлено: D-Mod, 29.08.2013 16:17>


всё ясно...
ветка- дискуссия даунов -запускателей электронов. ....
🤢🤢🤢



gravio

А теперь очень внимательно - учимся применять Закон на практике:
Зная что атомы в теле совершают колебания во все стороны от своего среднего положения то
(делаем вывод) те НАПРАВЛЕНИЯ колебаний каждого атома увеличились - которые и совпали с с прямой.
а вот те что не совпали - не судьба - так и остались без изменения.


фиг там.
в сымсле фиг там они остались без изменения.

вот пример

перед светофором стоит человек, с зади него два человека
также, дорогу пытается перебежать четвертый человек, и в некий момент своего движения он оказывается на одном уровне с стоящим человком пере светофором.
В этот момент два человека стоящие сзади, одновременно и с одинаковой силой делают пинок ногой под зад, и перебегающему дорогу, и просто стоящему .
В этом случае очевидно, что, в случае просто стоящего человеке , он, получит много кинетической энергии, в итоге преобразующейся в колебательные движение, и в придачу, некое небольшое векторное ускорение.
А в случае с бегущим человек, он также получит много кинетической энергии, но, в данном случае кинетическая
энергия будет преобразована не на колебания, в большем своем проценте, а на векторное ускорение которое имел до причинного события объект.
----------------------
вывод.
думаю что также примерно всё происходит и с не совпавшим с направлением вектора импульса атомами.

_________________
Если катушка не налазит на магнитопровод, внесите коррективы и начинайте всё заново. С уважением к читателям и писателям Сергей Доброжанский sergeij.dobrojanskij@gmail.com


ВАЛЯ | Post:424755 - Date: 30.08.13(17:39)
кто знает, что будет если на динамо вместо катушек установить пьезокристаллы?
Магниты будут сдавливать периодически кристаллы, что можно из этого получить?

_________________
«То ли я эта Вселенная, то ли Вселенная это я…» Маханирвана тантра


sergeij_dobrojanskij | Post:424761 - Date: 30.08.13(21:22)
ВАЛЯ Пост: 424755 От 30.Aug.2013 (18:39)
кто знает, что будет если на динамо вместо катушек установить пьезокристаллы?
Магниты будут сдавливать периодически кристаллы, что можно из этого получить?


думаю что выхлоп с пьезокристаллов будет всяк меньше чем с катушек индуктивности с сердечниками.
хотя может со временем изобретут вещество с более "эффективным свойствами"

_________________
Если катушка не налазит на магнитопровод, внесите коррективы и начинайте всё заново. С уважением к читателям и писателям Сергей Доброжанский sergeij.dobrojanskij@gmail.com


ВАЛЯ | Post:424763 - Date: 31.08.13(05:48)

Ну можно же поставить пьезокристаллы между катушек, у меня кажется 1.5см между ними.
Но что это может дать. Если их соединить последовательно: кристалл – катушка –и т.д.

Какие мощные кристаллы – как они называются и где они продаются?




_________________
«То ли я эта Вселенная, то ли Вселенная это я…» Маханирвана тантра


Kopoet | Post:424810 - Date: 31.08.13(18:16)
Пьезокристаллы имеют высокое, десятки-сотни кОм, внутреннее сопротивление. но высокое, сотни-тысячи вольт, выходное напряжение. И просто так подключать их с катушками, ,имхо, бессмысленно. надо согласовывать. Но, выииграть можно пару процентов мощности, и то я сомневаюсь.

stasis2 | Post:424831 - Date: 01.09.13(09:14)
Ну можно же поставить пьезокристаллы

а можно проще , у феррита есть магнитострикция )))
Я случайно настраивался на мех резонанс сердечника , катушка была включена в контур так вот росла добротность контура в несколько раз , правда сердечник греется сцуко сильно , часто просто трескаетцо несмотря на отвод энергии колебаний через трение с оправкой катушки

sergeij_dobrojanskij | Post:433523 - Date: 02.12.13(02:08)
gravio Пост: 433499 От 01.Dec.2013 (22:02)
вывод.
думаю что также примерно всё происходит и с не совпавшим с направлением вектора импульса атома

не верно думаете.
Колебания атомов - это не колебания в плоскости а пульсации размеров "сферы".
И получив по боку - он влупит дружбана тоже по боку и тоже по прямой.
открой Ньютона и читай...
Долго и вдумчиво.


тут дело в другом.
важно учесть период в кристаллических решетках атомов
расстояние меж электронными оболочками.
а потом уже надо продвигать в умы тезис - что атом может атом влупить.

ведь чтоб такое произошло то период( расстояние меж атомами в кристаллических решетках) должно располагать к этому, но , в реальности же период не располагает так атомы себя вести.

PS
почитайте пожалуйста тов. Гравио о расстоянии между электронными оболочками атомов в кристаллических решетках.

ибо то что вы говорите - не смешно, а печально читать.

gravio
Прочитал твой бред сынок и нашел твою ...тупость.
Вот она:
Запоминай:
произведение массы на силу имеет - направление.
количество движения это сынок..
А кинетическая энергия не имеет.


то есть, кинетическая энергия приходит сразу отовсюду и сразу везде ?
😬🤢

_________________
Если катушка не налазит на магнитопровод, внесите коррективы и начинайте всё заново. С уважением к читателям и писателям Сергей Доброжанский sergeij.dobrojanskij@gmail.com


sergeij_dobrojanskij | Post:433567 - Date: 03.12.13(01:40)
gravio
Прочитал твой бред сынок и нашел твою ...тупость.
Вот она:
Запоминай:
произведение массы на силу имеет - направление.
количество движения это сынок..
А кинетическая энергия не имеет.


то есть, кинетическая энергия приходит сразу отовсюду и сразу везде ?



поэтому тебе и похую - куда "осколки" полетят.
Это канает в квантах но не канает в классике.
И не вздумай больше вякать - ушибу.


по#ую не по#ую, не важно.!
да и побольшому счёту, важно или не важно - совершенно по#ую.




то есть, кинетическая энергия приходит сразу отовсюду и сразу везде ?

gravio
Ну как Вас не оставить на второй год милый малыш?
Вы в курсе что кинетическая энергия это мат.абстракция а мы ведем разговор о
ТЕЛЕ И СИЛЕ...



читаем про абстракцию

цитата из вики
[ссылка]
Простым языком, кинетическая энергия - это энергия, которую тело имеет только при движении. Когда тело не движется, кинетическая энергия равна нулю.
цитата из вики

поэтому могу сделать вывод что если вы приравняли векторную силу импульса и энергию движущейся массы к абстракции, то
спорить далее с вами смысла мало, разве что для того чтоб поупражняться в словоблудии.


Вам когда дойдет разница между резиновой и нормальной бабой?
Видимо не скоро - посему и поясню - резинку не нужно уговаривать - она безотказная.
Что удумал то простите и получите.
баба натуральная - требует и натурального секса.


то есть, судя по вашему так сказать сопоставлению смею думать что комету Галилея вы можете заставить отдать вам энергию, а вот камень лежачий и покоящийся, получается вас не слушается?
плохо дело. Даже скажу более, это очень печальный случай, особенно при изучении гравитации.



расстоянии между электронными оболочками атомов

Понятно.
Значит сынок электрон для тебя это не продукт СТАНДАРТНОЙ МОДЕЛИ АТОМА а реальная сущность?
Тогда - пипец,сынок.



нет малыш 😏 ( основываюсь называя так на уровне интелекта опонента )_, электроны для меня что деревья которые колеблются на ветру. и не более.
но я не верю что именно деревья колеблясь создают ветер. 😏
А что там на самом деле - никто пока не знает.
но, допускать что атомы стукаются при передаче колебаний это как по мне дак одно и тоже утверждать что солнце во время вспышек стукается с альфой центавра, своими крайними планетами, и при этом, возмущение от вспышек передаётся в соседнюю систему при стуканье крайними планетами -полностью, .

читайте про период ( расстояние между атомами кристаллических решетках) и, после понимания этого, вы не будете так рьяно утверждать что атомы стукаются. Так как поймете что они физически в силу расстояния меж ними не могут стукаться.
--------
Для очень тупых - кратко- далеко очень друг друга они в кристаллической решетке находится.
-------

Здесь уже шляется еще один придурок


ну да , ну да ... уже заметил.

_________________
Если катушка не налазит на магнитопровод, внесите коррективы и начинайте всё заново. С уважением к читателям и писателям Сергей Доброжанский sergeij.dobrojanskij@gmail.com


sergeij_dobrojanskij | Post:439522 - Date: 03.02.14(06:10)
Земля?? 75,56 кгц ?? 🤢 при пересчёте с низшей в фурье частота равна скорость распространения волн ( скорость света для нашей области галактики) делённая на окружность сферы ( земли )
это при условия движения в потоке.

299 792 458 м / с
\

Окружность большого круга
40 075,017 км (по экватору)<7> + 40 007,86 км (по меридиану) \ 2
= 40026438,5 метров
---------
299 792 458 м / с \40026438,5 = 7,4 гц ( почти что частота шумана 😏 )

ну и умножаем 7,489861026354631 на " приблизительное фурье" 10240

Фурье ряд, тригонометрический ряд, служащий для разложения периодической функции на гармонические компоненты. Если функция f (x) имеет период 2T

в итоге получаем 76696,17690987142 герц. %-)
правда это на 500 гармонике. 😏

_________________
Если катушка не налазит на магнитопровод, внесите коррективы и начинайте всё заново. С уважением к читателям и писателям Сергей Доброжанский sergeij.dobrojanskij@gmail.com


<] [ 1 | ... 5 | 6 | 7 | 8 | 9 | 10 | 11 | 12 | 13 | 14 | 15 ]
🔒 Тема закрыта. Добавление новых сообщений невозможно.
Форум - Научные идеи, теории, предположения... - идеи и теории, научные и бредовые... - пожалуйста, скажите, кто знает, что будет если .... - Стр 15
🏠 Главная | 📚 Содержание | 💬 Форум | 📁 Файлы | 📩 Контакт