[ВХОД]

🏠 Главная | 📚 Содержание | 💬 Форум | 📁 Файлы | 📩 Контакт

📱 | 🖨️

Форум - Магнитные генераторы - Генератор МЕГ - Генератор Иванова - Стр:19
<] [ 1 | ... 9 | 10 | 11 | 12 | 13 | 14 | 15 | 16 | 17 | 18 | 19 | 20 | 21 | 22 | 23 | 24 ] [>
Модератор: AlexFrolov
Первый пост темы: AlexFrolov Post: #67155 От:01.05.2007 (10:08)
Валерий Иванов прислал отличные новости про свой генератор. смотрите на его сайте и делайте! Кому нужны пояснения - пишите мне или автору.

Итак, сайт Валерия Иванова про его МЕГ [ссылка]

Автор прислал письмо, из которого ясно что втономный режим он пока не получил...

------------------------------------------------
Здравствуйте, Александр!
По деле. Управляющая катушка только одна. Выглядит так, потому что она четыресекцийная, для получения равномерного магнитного потока в сердечнике. Соединяются они через одна, так, чтобы в сердечнике получился круговой магнитный поток. Как и указано на схемах.
По отношении выходную мощность – нет ограничения.
Хотя бы на теорию.
Железо обычное, тольщина 0.5 мм, для 50-100 Гц, как максимум.
Хорошо было бы если управляющие импульсы были прямоугольные, но это не обязательно. Там, но фотосы, управление осуществляется из польпериод синосуидального, получаемые на исходе однополупериодного выпрямителя. В данном случае есть одна особенность: выпрямитель работает в режиме с источником ОЭДС. Как например при зарядка акомуляторов или при капаситивная нагрузка. Вследствие этого имеем укорочивания работа винтилья(диода) на примерно 2 до 4 милисек. Вот и длина импульса. Частота следования – 50 Гц. Это так на образцах, показани в сайте. Эффективность по отношении затраченную энергии на управления процеса – весьма хорошая. Свыше 1:3. Ну, это подлежить на предварительные рассчеты. Конечно, простота внешного вида можно и заблудить, но работа имееть весьма сложный характер.

В отношении бизнеса .............. удалено по просьбе автора.....

Работа в автономном режиме не пробовал, так как нет у меня все необходимое. Стоимости только одного драйвера свыше 100 евро. А нужны и инверторы и другое... Но не вижу причин чтобы не было. Нет таких.
Все таки, думаю, что сперва надо быт только как усилватель мощности, чтобы не вызвало оппозиция среди незаинтересованных. А и не надо распространятся сверхожидания среди людей. По моему это не будет по карману каждому, как выглядит на первый взглядь.
Исспользования более качественных материалов можно довести только до уменшения габаритов и улучшения выходных параметром, так и уменшения затрат на управления. Но это еще повысить стоимости изделия.
Пока от меня все.
Рад, что установили контакт.
Всего хорошего желаю Вам и удачи!

С уважением,
Валерий Иванов
system | Post: #125674 - Date: 05.08.08(18:12)
Petr Пост: #125655 От 05.Aug.2008 (16:57) Притягивание гвоздя происходит потому, что магнитное поле стремится замкнутся по кратчайшему пути. ...
При попадании в магнитное поле он становится дубликатом самого магнита с разоименными полюсами, поэтому и притягивается.
Повторяю, между магнитом и гвоздём нет никаких материальных связей. И магнит и гвоздь имеют непосредственный контакт только с окружающим их пространством, поэтому непосредствкенно на каждого из них может воздействовать только пространство.

_________________
Наши далёкие предки знали об окружающем Мире гораздо больше нас!



Petr | Post: #125694 - Date: 05.08.08(20:47)
system |
Post: 125674 - Date: 06.08 (02:12)


Тогда советую почитать Лузина Б.А. "Эфир и мироздание или конец релятивизму".

Жаль, третья книга так и не вышла в свет.


andy8mm | Post: #125696 - Date: 05.08.08(20:54)
Где-ужо говорилось, что то, что принято называть магнитным полем, не принадлежит магниту(в качестве примера приводили завихрения воды вокруг камня лежащего в ручье, т.е. камень просто искажает поток).
1.Добавка 03.2009 из будущего: [ссылка]
2.


andy8mm | Post: #125697 - Date: 05.08.08(21:00)
Petr, извини, смотрю на петлю и ни бум-бум.😏 Просто расскажи на пальцах свою мысль о петле гистерезиса магнитопровода и поделись пожалуйста выводами.😊
Материалы по третей книге украли?


system | Post: #125707 - Date: 05.08.08(21:44)
Petr, зачем тебе Лузин. Своим умом надо пользоваться. Я же не зря дал подсказку, что пространство Вселенной обладает потенциальной энергией, величина которой в локальных областях может изменяться. А причиной этого изменения может являться наличие магнитного поля в локальной области, то есть между магнитом и гвоздём.

_________________
Наши далёкие предки знали об окружающем Мире гораздо больше нас!



val_128 | Post: #125717 - Date: 06.08.08(00:00)
Испытывался П-сердечник (как от строчника). Две обмотки с рекуперацией включались последовательно, встречно (по полю). Включались параллельно только с одним ключом - магнитные потоки последовательно и встречно. Только одна обмотка с одним ключом.
Каждая обмотка 12 витков медного провода D=0.9мм. L=188мкГн. F=50-200кГц.
Измерялся коэффициент рекуперации (за вычетом потерь на управление).
Без встречных потоков удалось достичь в среднем до 90%.
Со встречными потоками (тщательный подбор Uпит, F и Tимп) не более 60%.
В последнем случае на КПД не отражается, управляем ли мы раздельно двумя ключами либо вместе обмотки одним ключом.
У Вас нет прав скачивать этот файл. Зарегистрируйтесь .


MSN | Post: #125720 - Date: 06.08.08(00:31)
Валера, ничего сверхестественного здесь нет. КПД собственно пропорционален добротности индуктивности. А добротность есть Q=2пfL/R, тоесть отношение индуктивного к активному сопротивлению.
ПРи включении катушек согласно, индуктивность пропорциональна квадрату суммы витков обеих катушек, а при соединении встречно, индуктивность равна Lобщ = L1+L2-M, где М сумма взаимоиндукций L1 к L2 и L2 к L1, тоесть по простому, индуктивность при встречном включении уменьшается, индуктивносе сопротивление тоже, в итоге падает добротность, а с ней и КПД.

_________________
Говорите говорите, я всегда зеваю когда мне интересно. 99,9% всех СЕ устройств, - от неправильных измерений



andy8mm | Post: #125748 - Date: 06.08.08(08:26)
val_128, на фото последний виток в узелок завязан? ДедИван говорил, что сразу мотает двойным проводом катушку, на вашем фото они разнесены.


dedivan | Post: #125755 - Date: 06.08.08(09:12)
andy8mm говорил, что сразу мотает двойным проводом катушку,


Хорошо что отслеживаешь детали, но надо еще внимательнее.
Второй провод у меня для возврата энергии в источник.
У Вала этого нет, энергия уходит в лампочки.

Так что если по моему, то две обмотки так же отдельно как у Вала,
но каждая в два провода по схеме флэйбэка.
Это удобнее для исследования, сразу видна энергия потерь.

Хотя для повышения кпд возврата я использую коаксиальный кабель,
где оплетка это первичка, а центральная жила как обмотка возврата.

_________________
я плохого не посоветую



val_128 | Post: #125758 - Date: 06.08.08(09:40)
dedivan Пост: #58111 От 17.Feb.2007 (08:59)
Господа, прошу минуточку внимания. Все ваши рассуждения идут о сложении-вычитании магнитных полей. Мне непонятно, как вы складываете-вычитаете магнитные поля-потоки. Дело в том, что это несколько не так. Не буду пытаться переубедить, попробуйте сами убедиться. Все вы знаете флай-бэк. Возьмите сердечник от ТВС, и на каждом керне намотайте по обмотке для флай-бэка, два ключа, проверьте поочередно, а затем вместе, так чтобы поля взаимокомпенсировались, можно проверить дополнительной маленькой обмоткой, что поле в сердечнике равно при этом нулю.(одно замечание- импульс в этом случае надо делать короче раз в 10) Но и энергия обратного хода должна быть равна нулю. Должна? А у кого она занимала, что бы быть должной? А никому она ничего не должна, она будет в десятки раз большей, это ограничивается только параметрами обмоток, а не насыщением сердечника, как в стандартном варианте. Поэтому стандартные методы-программы-теории тут не годятся. А встречное включение обмоток, это между прочим катушка Теслы. Именно такое включение позволяет получать энергию в магнитном поле на порядки большую, чем в одиночной катушке. Не вычитаются поля, и не взаимодействуют друг с другом. Потому, что это фикция, как и индуктивность рассеяния. Попробуйте, потом уже только говорите о сложении-вычитании полей. Тем более о КЗ витках в таких системах.
andy8mm, концы обмоток пропущены под крайним витком – это просто чтоб закрепить концы. Двойным проводом мотают, если нужно рекуперация назад в источник. Здесь нужно было просто вывести на нагрузку.
MSN, при параллельном включении обмоток со встречными потоками тестер показывал индуктивность “0” (хоть и так он грубоват для таких малых величин, 30мкГн ещё показывает).
Как и писал ДедИван, длительность пришлось сильно уменьшить. Может быть, и можно передать большую мощность, но КПД падает при увеличении мощности, по крайней мере с моими индуктивностями.


dedivan | Post: #125759 - Date: 06.08.08(10:02)
val_128 но КПД падает при увеличении мощности, по крайней мере с моими индуктивностями.


Вывод правильный из этой ситуации- увеличивать индуктивности.
Причем радикально порядка на два, то есть витки раз в 10.

_________________
я плохого не посоветую



val_128 | Post: #125838 - Date: 06.08.08(18:20)
dedivan, вопрос: Если надо преобразовать большую мощность, в чём разница – взять сердечник со встречными обмотками либо просто катушку без сердечника?


Petr | Post: #125884 - Date: 06.08.08(22:07)
andy8mm Пост: #125697 От 05.Aug.2008 (22:00)
Petr, извини, смотрю на петлю и ни бум-бум.😏 Просто расскажи на пальцах свою мысль о петле гистерезиса магнитопровода и поделись пожалуйста выводами.😊
Материалы по третей книге украли?


Автор умер, не успел издать книгу.

На петле гистерезиса магнитопровода есть зависимость магнитной проницаемости МЮ от насыщения сердечника.
Теперь вспомним как связана индуктивность обмотки от магнитной проницаемости материала: прямопропорциально.
Далее с индуктивностью связана скорость нарастания магнитного потока(кому нравится возмущения упругого эфира): L*I=U*t (справедливо для прямолинейного участка петли гистерезиса).
Далее ЭДС наведенной индукции и самоиндукции зависит от скорости
изменения магнитного потока, а именно ТОКА в (Ампервитках) обмотки (не напряжения!), от СКОРОСТИ.
Есть такое понятие как частная петля гистерезиса. В таком режиме работают однотактные преобразователи или дроссели постоянного тока.

Далее думай и анализируй сколько надо витков для дросселя постоянного тока и трансформатора для достижения одинакового тока за одинаковое время.





MSN | Post: #125895 - Date: 06.08.08(23:25)
Валера, я не знаю способ твоей намотки, если встречные катушки ты мотал двойным проводом, а затем включил их встречно, то индуктивность такой катушки практически ноль. Если же катушки намотаны раздельно, на разных участках магнитопровода, то для встречного включения справедливо Lобщ=L1+L2-M, где М=L12+L21, сумма взаимоиндукций первой со второй и второй с первой катушками.

_________________
Говорите говорите, я всегда зеваю когда мне интересно. 99,9% всех СЕ устройств, - от неправильных измерений



dedivan | Post: #125902 - Date: 07.08.08(00:17)
val_128 в чём разница – взять сердечник со встречными обмотками либо просто катушку без сердечника?


Разница большая. Вообще встречные катушки больше похожи
на катушки с отдельными сердечниками как бы на двух параллельных
стержнях, но есть но.
На общем сердечнике есть точки где энергия обеих катушек складывается.
Это раз.
И взаимоиндукция с возвратными обмотками гораздо лучше.
Без сердечника только малая часть возвратится в источник или нагрузку.
Это два.

Потом ты взял только один вариант- неперекрывающиеся катушки,
а ведь можно намотать и с полным перекрытием и с частичным.
Частичное перекрытие дает нужное поле для опытов с продольным магнитным полем.
Это три.

_________________
я плохого не посоветую



andy8mm | Post: #125904 - Date: 07.08.08(00:43)
dedivan, вопрос по пункту 3: можно рисуночек глянуть с частичным перекрытием катушки дающим нужное поле для опытов с продольным магнитным полем?



Petr | Post: #125922 - Date: 07.08.08(06:54)
dedivan |
Post: 125755 - Date: 06.08 (17:12)

=Хотя для повышения кпд возврата я использую коаксиальный кабель,
где оплетка это первичка, а центральная жила как обмотка возврата.=

Дед, для отличной рекуперации энергии лутше подходит косой мост.
Обмотка одна, зато добавляеются копеечные транзистор и диод.
Коаксил занимает много места окна магнитопровода.
Намотка двойным проводом чревата пробоем изоляции.


dedivan | Post: #125931 - Date: 07.08.08(08:13)
andy8mm dedivan, вопрос по пункту 3:


Это вот тут посмотри
[ссылка]

_________________
я плохого не посоветую



AlexZander | Post: #125932 - Date: 07.08.08(08:16)
для отличной рекуперации энергии лутше подходит косой мост.

Косой мост = прямоход.
Прямоход на одном транзисторе и одном диоде = дополнителная обмотка(обратноходовая, кстати) + обратный диод во вторичке.

А прямоход на двух транзисторах в первичке это дополнительный драйвер верхнего плеча.

Зачем усложнять?


Намотка двойным проводом чревата пробоем изоляции.

Кабель UTP всегда есть под рукой...


dedivan | Post: #125933 - Date: 07.08.08(08:17)
Petr Дед, для отличной рекуперации энергии лутше подходит косой мост.


Для практики да. Это я уж сколько раз тоже повторял.

Но есть хитрые задачи, когда надо разнести эти энергии по разным
источникам. Тут без второй обмотки никак.
А по поводу пробоя- есть кабели и на десятки киловольт ВЧ.

Но самое интересное происходит когда мотаешь сразу в четыре провода
две пары флэйбечных обмоток, в варианте встречного включения
удивительно как природа не путает эти обмотки-
на каждой возвратной обмотке своя эдс хотя они расположены все рядом
и намотаны одинаково.

_________________
я плохого не посоветую



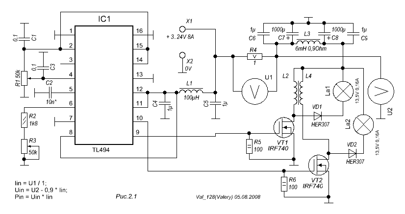
val_128 | Post: #125996 - Date: 07.08.08(12:09)
dedivan, Вот image
">Таблица 2, здесь данные по image">фото 5. Вопрос: При тех же условиях со встречными полями на сердечнике можно получить больший КПД, чем здесь? Я правильно понял?


stasis2 | Post: #126100 - Date: 07.08.08(19:10)
dedivan Пост: #125933 От 07.Aug.2008 (09:17)
Petr Дед, для отличной рекуперации энергии лутше подходит косой мост.


Для практики да. Это я уж сколько раз тоже повторял.

Но есть хитрые задачи, когда надо разнести эти энергии по разным
источникам. Тут без второй обмотки никак.
А по поводу пробоя- есть кабели и на десятки киловольт ВЧ.

Но самое интересное происходит когда мотаешь сразу в четыре провода
две пары флэйбечных обмоток, в варианте встречного включения
удивительно как природа не путает эти обмотки-
на каждой возвратной обмотке своя эдс хотя они расположены все рядом
и намотаны одинаково.

Здраствуйте, звините что вмешиваюсь
А что такое --косой мост--
заранее спасибо😈


Petr | Post: #126104 - Date: 07.08.08(19:43)
stasis2 |
Post: 126100 - Date: Thu Aug 07, 2008 8:10 pm

=Здраствуйте, звините что вмешиваюсь
А что такое --косой мост--
заранее спасибо=


Почитай здесь
У Вас нет прав скачивать этот файл. Зарегистрируйтесь .


dedivan | Post: #126385 - Date: 09.08.08(11:08)
val_128 Вопрос: При тех же условиях со встречными полями на сердечнике можно получить больший КПД, чем здесь?


Честно говоря так и не понял о чем речь.
Но в любом случае встречное включение дает возможность пропустить
больше энергии, а кпд будет зависить от ключа, сможет ли он
с большим током иметь высокий кпд, обычно наоборот получается.

_________________
я плохого не посоветую



Metronom | Post: #126388 - Date: 09.08.08(12:24)

в симуляторе испытывал ключи, irf3205 оказался с малым сопротивлением( это для справки)

_________________
** АДНАЗНАЧНА!



<] [ 1 | ... 9 | 10 | 11 | 12 | 13 | 14 | 15 | 16 | 17 | 18 | 19 | 20 | 21 | 22 | 23 | 24 ] [>
У Вас нет прав отвечать в этой теме.
Форум - Магнитные генераторы - Генератор МЕГ - Генератор Иванова - Стр 19

🏠 Главная | 📚 Содержание | 💬 Форум | 📁 Файлы | 📩 Контакт