Теория Упругого Квантованного Вакуума

Единая концепция квантовой гравитации и фундаментальных взаимодействий
Декабрь 2025
Abstract
Мы представляем Теорию Упругого Квантованного Вакуума (УКВ) — концепцию, в которой пространство-время моделируется как дискретная упругая среда, состоящая из ячеек планковского масштаба. Теория объединяет общую теорию относительности и квантовую механику, рассматривая частицы, поля и взаимодействия как возбуждения и деформации вакуумной решётки. Для уточнения микроструктуры вводятся биполярные ячейки с противоположными компонентами, а динамика упрощается до эффективных 2D пространств между узлами напряжения. Теория включает циклическую модель «Дыхания Вселенной» с многомерным пре-вакуумом (до 11 измерений), где инфляция и тёмные сектора возникают из фазовых переходов и деградации/усложнения размерности. Теория решает ключевые проблемы квантовой гравитации и предсказывает проверяемые эффекты, включая резонансное взаимодействие с вакуумом. УКВ предлагает путь к Теории Всего, соединяя классический и квантовый миры.
Введение
Современная физика переживает глубокий кризис: общая теория относительности Эйнштейна блестяще описывает макромир, а квантовая механика — микромир, но их объединение остаётся одной из главных нерешённых задач. Традиционные подходы — теория струн, петлевая квантовая гравитация — предлагают сложные конструкции, часто удалённые от интуитивного понимания.
Теория Упругого Квантованного Вакуума (УКВ) предлагает альтернативу: пространствовремя — это упругая дискретная среда, подобная космическому кристаллу, где все явления возникают из колебаний и деформаций элементарных ячеек планковского масштаба. Эта идея вдохновлена работами Владимира Леонова (теория суперобъединения с квантонами), моделями эластичного пространства-времени (QuEST, 2025) и исследованиями виртуальных флуктуаций чёрных дыр (Mathur, 2021).
Многие исторические эксперименты — от высоковольтных резонансных систем Николы Теслы до устройства Флойда Свита (VTA)
— демонстрировали эффекты, которые в своё время объяснялись ошибками измерений или отвергались как противоречащие устоявшимся теориям. Однако такие объяснения часто служили защитой существующих парадигм, особенно когда результаты опережали теоретическую базу. Сегодня, с накоплением знаний о вакуумной энергии и квантовой гравитации, настало время вдумчивого переосмысления этих явлений. УКВ предлагает физическую основу для их интерпретации, открывая путь к новым исследованиям и технологиям.
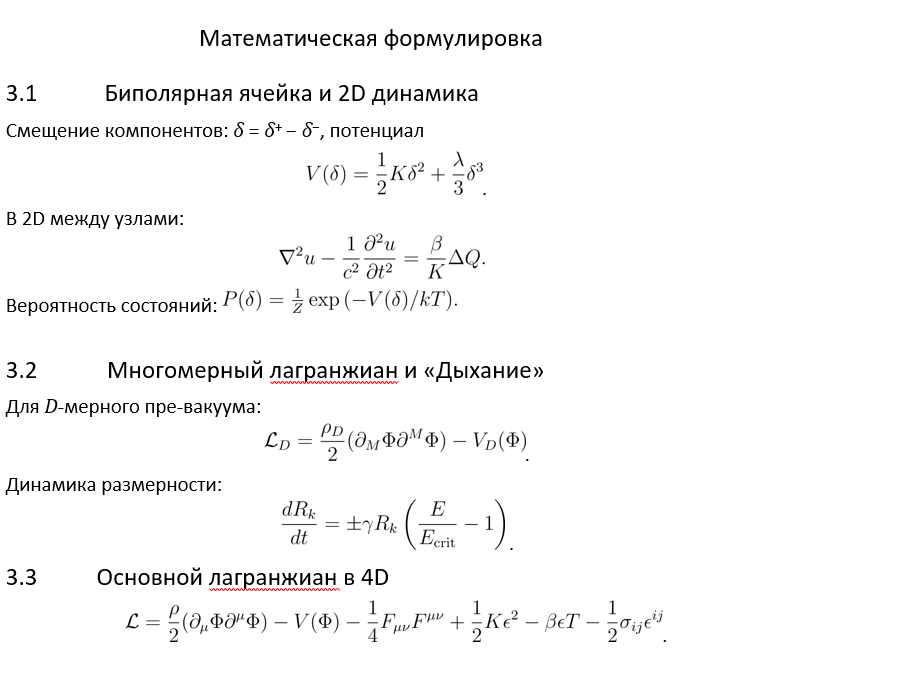
Основные постулаты
Теория УКВ строится на следующих постулатах:
1. Дискретизация и биполярная структура: Пространство-время — четырёхмерная решётка эластичных ячеек панковского масштаба (lp ≈ 1.616 × 10−35 м). Каждая ячейка — биполярная единица с противоположными компонентами (P+ и P−), стремящимися к равновесию. Асимметрии порождают заряды и дефекты.
2. Упругость и 2D интерфейсы: Вакуум обладает вязкоупругими свойствами. Динамика упрощается до эффективных 2D плоскостей между узлами напряжения соседних ячеек, где деформации распространяются как планарные волны.
3. Колебательная природа: Собственная резонансная частота νvac = c/lp ≈
1.855×1043 Гц определяет квант времени tp.
4. Многомерный пре-вакуум и цикличность: Исходное состояние — многомерный пре-вакуум (до 11 измерений) с запертой энергией в свёрнутых измерениях. Циклическое «Дыхание Вселенной» чередует фазы деградации размерности (расширение, инфляция) и усложнения (накопление энергии, рост мерности).
5. Эмерджентность: Все взаимодействия — моды деформаций вакуума; частицы — солитоны, силы — градиенты напряжений.
Объединение взаимодействий
Заряды — асимметрии биполярных ячеек. Гравитация и электромагнетизм — несбалансированные деформации. Сильное/слабое — торсионные моды. Многомерная диссипация объясняет исторические аномалии (Тесла, Свит) как локальное высвобождение энергии из свёрнутых измерений при импульсном встряхивании решётки.
Космология и «Дыхание Вселенной»
Большой Взрыв — деградация 11D → 4D. Инфляция — высвобождение энергии при свёртывании измерений. Тёмная энергия — остаточный потенциал; тёмная материя — неструктурированные кластеры. После инфляции начинается «вдох»: энтропийное накопление усложняет структуру, повышая мерность до 11D, подготавливая новый цикл. Это вечный процесс, аналогичный древним представлениям о циклическом «Дыхании» мироздания.
Экспериментальные предсказания и исторические эффекты
Модифицированные дисперсионные соотношения, резонансные генераторы.
Исторические эксперименты Теслы и Свита получают последовательное объяснение в рамках УКВ как резонансное или ударное воздействие на 4D решётку вакуума, вызывающее локальную диссипацию энергии из многомерного пре-вакуума.
img>https://avatars.dzeninfra.ru/get-zen_doc/271828/pub_69446284767e450dac198281_69447191738ff024ac51218f/scale_1200
В трансформаторе Теслы резонансный процесс (импульсные высокочастотные разряды в катушках) создаёт гармоническое возбуждение ячеек вакуума на субгармониках собственной частоты ν_vac ≈ 1.855 × 10^{43} Гц. Это приводит к временной развёртке свёрнутых измерений и контролируемому высвобождению запертой энергии.
У Свита процесс ударный: опрокидывание доменной структуры кондиционированных ферритовых магнитов происходит с фемтосекундной скоростью (переориентация спинов ~10^{-15} с), генерируя исключительно крутой фронт импульса. Такой фронт "разбивает" локальную когерентность квантовой решётки вакуума, вызывая резкий фазовый переход и диссипацию энергии из пре-вакуума.
В обоих случаях наблюдаемые эффекты — «дополнительная» мощность (выход превышает вход), охлаждение (отбор подавляет нулевые флуктуации вакуума, снижая локальную плотность энергии и температуру) и антигравитация (локальное снижение давления вакуума создаёт градиент: внешнее нормальное давление вакуума "выталкивает" объект, уменьшая его эффективный вес) — являются прямым следствием этого локального фазового перехода в многомерной структуре.
Обсуждение
УКВ предлагает интуитивную альтернативу сложным многомерным теориям, возвращая физику к представлению о единой упругой среде. Циклическая модель «Дыхания» согласуется с термодинамикой и древними космологическими интуициями.
здесь можно посмотреть статьи на близкие темы
_________________
Кнопка с крестиком в правом верхнем углу экрана - портал в реальный мир.
- Правка 19.12.25(02:53) -
Кубич
У Вас нет прав отвечать в этой теме.