[ВХОД]
16.04.26(18:34)

www.skif.biz

Альтернативная энергия. Оставь надежду, всяк сюда входящий...

🏠 Главная | 📚 Содержание | 💬 Форум | 📁 Файлы | 📩 Контакт
 
Резонансные генераторы
Магнитные генераторы
Механические центробежные (вихревые) генераторы
Электростатические генераторы
Водородные генераторы
Ветро- и гидро- и солнечные генераторы
Прочие идеи (разные)
О форуме
Транспорт
Оружие
Научные идеи, теории, предположения...
Экономия топлива
Коммерческие вопросы
Струйные технологии
Торсионные генераторы
Новые технологии
Барахолка
Патентный отдел
Конструкторское бюро
Нейтронная физика
Торнадо и смерчи
Гравитация и антигравитация
Сделай сам. Советы.
Медицина и здравоохранение

📱 | 🖨️

Форум - Прочие идеи (разные) - Схемотехника - Коротенькие но мощные импульсы - Стр:28
<] [ 1 | ... 18 | 19 | 20 | 21 | 22 | 23 | 24 | 25 | 26 | 27 | 28 | 29 | 30 | 31 | 32 | 33 | 34 | 35 | 36 | 37 | 38 | ... | 65 ] [>
Модератор: dedivan
Первый пост темы: dedivan Post: #804578 От:08.10.2022 (21:26)
Про схемотехнику получения коротких мощных импульсов в пределах домашних самоделок.
Заодно про практическое применение таких импульсов.
sbal | Post:877946 - Date: 06.01.25(20:54)
Проблема кошаков - отсутствие образности мыслития, по итогам мышление, от слова мышь.
С кошаками не пристало общаться, чуть что - мыши в пляс - кто не скаче той не кошак.

_________________
в пути...


spaceon | Post:877947 - Date: 06.01.25(20:55)
dedivan Пост: 877945 От 06.Jan.2025 (17:51)
spaceon Пост: 877942 От 06.Jan.2025 (17:36)
понимаешь разницу-разрушить камень в карьере и в почке?

Открой нам секрет- в чем разница?
прадед, ты совсе что ле? камни нужно дробить аккуратно. не каждый способ подходит.
дабы не повредить ткани тщедушного гуманитария Сбала. иначе он будет плакать, что ему порвали почку и жопу😬

_________________
форумм альтернативных питушариев


spaceon | Post:877948 - Date: 06.01.25(20:57)
sbal Пост: 877946 От 06.Jan.2025 (17:54)
Проблема кошаков - отсутствие образности мыслития, по итогам мышление, от слова мышь.
С кошаками не пристало общаться, чуть что - мыши в пляс - кто не скаче той не кошак.
гидроударом юткин
порвал сбалу жопу
виноват сам сбал
что жупу свою дал😬
на растерзание врачам

_________________
форумм альтернативных питушариев


dedivan | Post:877955 - Date: 06.01.25(21:40)
spaceon Пост: 877947 От 06.Jan.2025 (17:55)
камни нужно дробить аккуратно. ... иначе он будет плакать, что ему порвали почку и жопу😬

Да я так и понял, что ты ничего не понимаешь. Вообще.
А дробить надо не прикасаясь к камню ничем- ни руками ни инструментом.
Ни жопой.

_________________
я плохого не посоветую


sbal | Post:877958 - Date: 06.01.25(21:47)
dedivan Пост: 877955 От 06.Jan.2025 (18:40)
spaceon Пост: 877947 От 06.Jan.2025 (17:55)
камни нужно дробить аккуратно. ... иначе он будет плакать, что ему порвали почку и жопу😬

Да я так и понял, что ты ничего не понимаешь. Вообще.
А дробить надо не прикасаясь к камню ничем- ни руками ни инструментом.
Ни жопой.
Вотъ.
Учись, Базарыч, как с кошаками разговоры говорить.
Это тебе не Бомбаря на глобус натягивать.

_________________
в пути...


spaceon | Post:877960 - Date: 06.01.25(22:37)
шо вы блеять ?
та я ! Я! Я дедиван, блеять!
А вы сука быдло!
Антек сказаю юткин-значит юткин!
Я подтверждаю!
А вы сука ничего не поняли, быдло!🤢🤢🤢

_________________
форумм альтернативных питушариев


spaceon | Post:877961 - Date: 06.01.25(22:58)
вводим 2 электрода в проход
один поглубже другой наоборот
заполняем проход водой
подаем плюс и минус или наоборот
получаем гидроудар
ищем пациента глядя в радар
куда его занесло
не знает почти никто

_________________
форумм альтернативных питушариев


spaceon | Post:877962 - Date: 06.01.25(23:12)
заграница не делала юткина
много лет терпела и боялась
потому что он патентован в гааге
и в оон он сказал юткин
не дай бог только увижу что делаете
пожалуюсь директору ссср😬
за границей рабочие плакали
и дробили камни лопатами.

_________________
форумм альтернативных питушариев


azteobicham | Post:877966 - Date: 07.01.25(07:54)
Ужос, сколько всего написали, ужос😳

dedivan Пост: 877910 От 06.Jan.2025 (10:05)
А практически правильный разрядник


До разрядника пока далековато, тк столкнулся вчера с рядом проблем:
1. Осциллограф. В прошлых опытах ушатал входа, нормально можно вольт до 300 посмотреть, выше - каракули рисует, импульс в скрипичный ключ сворачивает, не понятна ни амплитуда, ни форма сигнала.
2. Настрою думаю на контур в резонанс лавинником с первой страницы
темы, а потом вместо лавинника чё по серьёзней поставлю например искровик на ту же частоту. Нифига. Кручу ручку подстроечника, вот вот уже зацеп, и как только близко к резонансу подхожу эта фитюлька перастаёт генерить. Хз почему, срывается генерация.
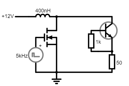
3. Попробую думаю, как на картинке ниже. Интуктивность там по меньше, витков 6-7 на воздухе без сердечника, мосфет 840, шайтан управление, монтаж вплотную..
Да импульс короткий по ширине, но фронт заваленный капец как, >10нС. Тоже хз почему)

Поэтому вопрос, как то можно инициировать лавинный пробой? например подать на лавинник напругу гдето на грани пробоя, а потом в базу коротким прямоугольником щёлкнуть? Или может есть какие-то простые варианты обострить импульс с флайбэка?



Размер: 11.09 KB

Lisp | Post:877967 - Date: 07.01.25(08:15)
Бомбaр Пост: 877963 От 06.Jan.2025 (20:40)
Если красивое "Эффект Юткина" заменить на научное "Электроэрозионная обработка"..

Погуглите, пояндеките.. почитайте историю...

[ссылка]

Lisp | Post:877972 - Date: 07.01.25(10:06)
Бомбaр Пост: 877969 От 07.Jan.2025 (05:28)
Lisp Пост: 877967 От 07.Jan.2025 (05:15)
Бомбaр Пост: 877963 От 06.Jan.2025 (20:40)
Если красивое "Эффект Юткина" заменить на научное "Электроэрозионная обработка"..

Погуглите, пояндеките.. почитайте историю...

[ссылка]

Кроме рунета есть ещё и интернет.
Но как давно известно Россия - родина слонов

...да...Россия это валенки, балалайки и танки с ракетами на микросхемах от стиралки!!!

azteobicham | Post:877991 - Date: 07.01.25(18:47)
Antek Пост: 877838 От 05.Jan.2025 (12:00)
Это всё разнообразные результаты одной и той же импульсной технологии.😎


Блиин я только сейчас заметил... Антек, ты чо реально в радиантную энергию веришь? Ты прикалываешься? А в Исуса веришь?

Antek | Post:877992 - Date: 07.01.25(19:27)
Я не верю,я ее делаю и именно при помощи импульсной технологии.
Мало того я принимаю ее по патенту Н.Теслы о приеме Радиантной энергии именно по схеме,которая указана в его патенте.А ты об этом можешь только мечтать и верить или не верить.😬

_________________
А вы друзья как не садитесь-все в музыканты не годитесь.


azteobicham | Post:877993 - Date: 07.01.25(19:35)
Antek Пост: 877992 От 07.Jan.2025 (16:27)
Я не верю,я ее делаю и именно при помощи импульсной технологии.
Мало того я принимаю ее по патенту Н.Теслы о приеме Радиантной энергии именно по схеме,которая указана в его патенте.А ты об этом можешь только мечтать и верить или не верить.😬

Антек, ты похоже и правду прикалываешься (то есть даже не куришь) а прикалываешь себе запрещённые препараты по чуть чуть...))))

Antek | Post:877994 - Date: 07.01.25(19:39)
Какие приколы,энергии столько,что убить может человеков и электронику любую полностью и совсем.

_________________
А вы друзья как не садитесь-все в музыканты не годитесь.


azteobicham | Post:877995 - Date: 07.01.25(19:40)
Антек, нету никакой радиантной энергии, а если есть, докажи что её сделал не Исус!

Antek | Post:877996 - Date: 07.01.25(19:45)
Она всегда была и есть только вы не замечаете ее в упор именно по тому,что вас этому не обучили,а сами вы обучаться не способны.Нарисуй схему из патента,сделай и прими хоть что нибуть.Там всего три детали:приемный экран,конденсатор и заземление включенные последовательно.😬

_________________
А вы друзья как не садитесь-все в музыканты не годитесь.


azteobicham | Post:877997 - Date: 07.01.25(19:49)
Ясно...

azteobicham | Post:877999 - Date: 07.01.25(20:02)
Вообще праздники у всех бывают... иногда это случается...

Lisp | Post:878004 - Date: 07.01.25(21:51)
..тут не праздники...тут дурка...

zimnyaya | Post:878013 - Date: 08.01.25(10:51)
Как будто дурка у Антека принципиально чем то отличается от дурки у остальных...

_________________
Желудь-теоретик знает, как вырасти в дуб (c) Кнышев


Sergh | Post:878021 - Date: 08.01.25(12:35)
dedivan Потому что патент уже у Юткина, поэтому они и запустили аппарат через 20 лет после Юткина, чтобы не платить.
Хотя публикации о Юткине и его эффекте были еще в 50х годах.


Патенты Dornier Medizintechnik GmbH:

EP0155028A1 Устройство для бесконтактного дробления конкрементов в организме

EP0124686A2 Искровой разрядник для генерации ударных волн для бесконтактного разрушения конкрементов в живых организмах

DE3146627C2 Схема для генерации электрического разряда в диапазоне нс

DE3241026C2 Рефлектор для фокусировки ударных волн

А вот у Юткина патента на разрушение камней в почках не было:

Патенты Юткина

Дистанционная ударно-волновая литотрипсия в XX в. совершила настоящий переворот в лечении мочекаменной болезни. Первые реальные шаги в отношении разрушения мочевых камней были сделаны в России в 1950-х гг. В 1955 г. Л.А. Юткин выдвинул теорию электрогидравлического эффекта. На основании идеи, связанной с технологией электрогидравлических волн, Ю.Г. Единый и Л.А. Юткин в 1969 г. создали аппараты «Урат-1» и «Урат-2» для разрушения камней в мочевом пузыре посредством гидравлического эффекта (удара). В то же время специалисты немецкой компании «Dornier» во время испытаний сверхзвукового самолета столкнулись с тем, что при движении различных объектов в атмосфере возникают ударные волны, способные разрушать твердые тела. Неожиданным прикладным применением установки, разработанной для моделирования этих волн, и стала ДЛТ. Успешное дробление мочевых камней в клинике было впервые проведено в 1980 г. на базовой модели дистанционного литотриптера компании «Dornier» HM-1 (Human model-1). В 1982 г. появилась более совершенная модель HM-2, а в 1982 г. - HM-3. Последняя получила широкое распространение в Европе, Японии и США.В США впервые применили ДЛТ в штате Индиана (февраль 1984 г.)


Lisp | Post:878022 - Date: 08.01.25(12:58)
...селюк...ты чо ищешь как урыть Юткина или СССР в целом???...не надорвёшься???...😬 😬 😬 😬 😬

sbal | Post:878024 - Date: 08.01.25(13:13)
В принципе вот по этим строчкам
Первые реальные шаги в отношении разрушения мочевых камней были сделаны в России в 1950-х гг.
В то же время специалисты немецкой компании «Dornier» во время испытаний сверхзвукового самолета...
Успешное дробление мочевых камней в клинике было впервые проведено в 1980 г. на базовой модели дистанционного литотриптера компании «Dornier» HM-1
можно много, но кратко, сказать о авторах строчек, о целях оных.

Завязываем.

_________________
в пути...


dedivan | Post:878026 - Date: 08.01.25(14:27)
Sergh Пост: 878021 От 08.Jan.2025 (09:35)
dedivan Потому что патент уже у Юткина, поэтому они и запустили аппарат через 20 лет после Юткина, чтобы не платить.
Хотя публикации о Юткине и его эффекте были еще в 50х годах.


Патенты Dornier Medizintechnik GmbH:


Так ты тоже можешь в своем ауле открыть патентное бюро для своих изобредений и показывать свои патенты.
Можешь даже название дать- аульный патентный офис. Европейский, азиатский, уральский, байкальский,.... бандеровский... на любой вкус.
А вот люди, который за денежками следят- они другими понятиями пользуются.

_________________
я плохого не посоветую


<] [ 1 | ... 18 | 19 | 20 | 21 | 22 | 23 | 24 | 25 | 26 | 27 | 28 | 29 | 30 | 31 | 32 | 33 | 34 | 35 | 36 | 37 | 38 | ... | 65 ] [>
У Вас нет прав отвечать в этой теме.
Форум - Прочие идеи (разные) - Схемотехника - Коротенькие но мощные импульсы - Стр 28
🏠 Главная | 📚 Содержание | 💬 Форум | 📁 Файлы | 📩 Контакт