[ВХОД]

28.03.26(08:37)

www.skif.biz

Альтернативная энергия. Оставь надежду, всяк сюда входящий...

🏠 Главная | 📚 Содержание | 💬 Форум | 📁 Файлы | 📩 Контакт

📱 | 🖨️

Форум - Электростатические генераторы - Электростатика - Бифилярная катушка Никола Тесла (valeralap) - Стр:277
<] [ 1 | ... 267 | 268 | 269 | 270 | 271 | 272 | 273 | 274 | 275 | 276 | 277 | 278 | 279 | 280 | 281 | 282 | 283 | 284 | 285 | 286 | 287 | ... | 464 ] [>
Модератор: valeralap
Первый пост темы: valeralap Post: #626158 От:08.06.2019 (08:37)
Различного рода абстрактные не связанные с темой выступления, будут удалятся. Все конструктивное будет приветствоваться. Можно оказывать помощь в виде оформления или правки, если сочтете за необходимость. Если активность будет низкая, то-от этого будет зависеть скорость вашего продвижения.
exsideminsk | Post:807888 - Date: 01.11.22(13:15)
.
.
.
.
Валерий (Valeralap) Приветствую.
Я подскажите куда подключены концы белой катушка (намотанная 2 слоя одним проводом) в видео: “Резонансный трансформатор . Работа под нагрузкой “ (4 лампы 500 ват)
А то тут полный пи… (недопонимание)
если было в 2 провода намотана – схема ясна
.
.
.
.





exsideminsk | Post:809405 - Date: 10.11.22(12:40)
.
Пора заканчивать, как Я и сказал - это все умрет тут.
.



Размер: 1.30 MB

олег-джан | Post:809645 - Date: 11.11.22(20:05)
Да. Вот так...
Дед..который бот, по некоторым мнениям...несколько лет назад показал, как с ёмкости мона снимать кусочками неограниченно...

_________________
Обьективная реальность-бред,вызванный недостатком алкоголя в крови...


laborant | Post:809647 - Date: 11.11.22(20:08)
Да и не только дед. Некто Сергей Дейна на эту тему лекцию целую отснял на ютубе. И не одну даже, кажется. Ик.😊

laborant | Post:809653 - Date: 11.11.22(20:50)
Олежич, вот его канал: [ссылка]

Tog | Post:810978 - Date: 23.11.22(20:23)
Антек, это новый генератор применил, в нем нет индуктора для раскачки,
Да и вообще катушка не стандартная, их обычно так не мотают.
Но пока не пойму, есть потребление или нет, может ваттметр так глючит.
Так что пока ничего не понятно. 😕

_________________
Фак--ты


Antek | Post:810984 - Date: 23.11.22(20:58)
Tog Пост: 810978 От 23.Nov.2022 (20:23)
Антек, это новый генератор применил, в нем нет индуктора для раскачки,
Да и вообще катушка не стандартная, их обычно так не мотают.
Но пока не пойму, есть потребление или нет, может ваттметр так глючит.
Так что пока ничего не понятно. 😕
Привет,ты на потребление смотри с позиции эффективности (тот же результат при меньшем потреблении).Можно делать и с индуктором и без.суть от этого не изменяется,каким образом энергию подводить.Внимательно посмотри видео Романова,как делать правильно теслу,там много "подсказок". Где то недавно было,скорее всего в теме Радиантной энергии,тогда узнаешь,что есть возможность мотать не на одном каркасе и хитро,можно на разных каркасах без учёта ориентации и эффект будет тот же.

_________________
А вы друзья как не садитесь-все в музыканты не годитесь.


dillem_83 | Post:811007 - Date: 24.11.22(04:06)
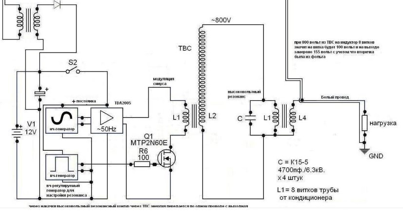
В моем случае мне удалось модулировать на частоте 60 Гц, единственная трудность заключалась в том, чтобы достичь частоты 270 кГц, необходимой для резонирования катушки. У кого-нибудь есть какие-либо идеи?


Размер: 1001.05 KB

Antek | Post:811016 - Date: 24.11.22(11:45)
Тог,ты прям как Капанадзе- всю секретную часть в "баночку из под леденцов" или в "зелёную коробку" и разрядник наружу,как вишенку на торте.Все сделал правильно,весь секрет в накачке,ее даже Валера прячет во всех своих видео.

_________________
А вы друзья как не садитесь-все в музыканты не годитесь.


Antek | Post:811027 - Date: 24.11.22(13:01)
dillem_83 Пост: 811007 От 24.Nov.2022 (04:06)
В моем случае мне удалось модулировать на частоте 60 Гц, единственная трудность заключалась в том, чтобы достичь частоты 270 кГц, необходимой для резонирования катушки. У кого-нибудь есть какие-либо идеи?
Так помодулировать не проблема,главное получить этот двойной резонанс.К цифрам не привязываться,в твоей местности будут другие.

_________________
А вы друзья как не садитесь-все в музыканты не годитесь.


vodoprovodchik | Post:811033 - Date: 24.11.22(13:58)
Lisp | Post: 811020
***
...я, как то не ищу чуда в катушке для электромагнита!!!
***
ЭТОЖЕ ПАМЯТНИК! 😏 Ну как ВЫ можите ... ?! 😏
-----------------------

По ролоику /Ersh | Post: 811026/ ..Неужели не видно , что размышления то школяра!
Поясняю :
Диод стоит для отсечки обратной энергии в контуре и поэтому в контуре возникают ВЧ колебания ...в ролике - с точностью наоборот!
Автор НЕ знает основ работы КУВ ...дальнейшее прослушивание не имеет смысла.. алескляр?! 😏

dillem_83 | Post:811059 - Date: 24.11.22(16:43)
Ersh Пост: 811009 От 24.Nov.2022 (07:50)
dillem_83 Пост: 811007 От 24.Nov.2022 (04:06)
В моем случае мне удалось модулировать на частоте 60 Гц, единственная трудность заключалась в том, чтобы достичь частоты 270 кГц, необходимой для резонирования катушки. У кого-нибудь есть какие-либо идеи?

А ты вообще понимаешь для чего модулировать? Что модулировать? И как модулировать?


Я думаю так.
Модулируя резонанс, я могу отфильтровать выходной сигнал, чтобы сохранить ту же самую низкую частоту. Бифилярный резонанс должен увеличить общую энергию.

Я все еще учусь и проверяю на практике.

Общая идея в этом образе.

Спасибо за помощь.


Размер: 76.98 KB

dillem_83 | Post:811060 - Date: 24.11.22(16:52)
Antek Пост: 811027 От 24.Nov.2022 (13:01)
dillem_83 Пост: 811007 От 24.Nov.2022 (04:06)
В моем случае мне удалось модулировать на частоте 60 Гц, единственная трудность заключалась в том, чтобы достичь частоты 270 кГц, необходимой для резонирования катушки. У кого-нибудь есть какие-либо идеи?
Так помодулировать не проблема,главное получить этот двойной резонанс.К цифрам не привязываться,в твоей местности будут другие.



Высокая резонансная частота катушки уже достигнута.

Для 60 Гц фильтр нижних частот. похож на Дона Смита.


Tog | Post:811074 - Date: 24.11.22(18:46)
dillem_83, ты сильно в преобразования тока в напряжение то не лезь, не в этом соль.
Валера говорит - секрет в катушке.
Вот и я этот секрет хочу полностью раскрыть

_________________
Фак--ты


Tog | Post:811078 - Date: 24.11.22(19:21)
Аналогия, вполне интересная, есть много общего
YouTube: Смотреть видео

_________________
Фак--ты


Lisp | Post:811115 - Date: 25.11.22(08:38)
dillem_83 Пост: 811059 От 2 Бифилярный резонанс...

...давай переведём на русский язык твой перл...
"Бифиляр – от латинского bis – дважды и filum – нить. "...значит "бифилярный резонанс" это просто словоблудие!😬 😬 😬 😬 😬
...а тепереча давай изобразим "бифилярную катушку" схематично...
image

...весь цимус в "бифилярной катушке" гражданина Теслы в том, что не надо трахаться с подбором ёмкости, да и сама ёмкость не нужна...ёмкость сама собой появляется, причём нужного номинала...
...ага...
😬 😬 😬 😬 😬

Antek | Post:811127 - Date: 25.11.22(10:50)
Lisp Пост: 811115 От 25.Nov.2022 (08:38)

...а тепереча давай изобразим "бифилярную катушку" схематично...
image


😬 😬 😬 😬 😬
Ты точно не адекват,научись правильно изображать бифилярную катушку.Не понимаешь зачем она вообще,а прешься объяснять.Перлы пока,что в твоем исполнении.

_________________
А вы друзья как не садитесь-все в музыканты не годитесь.


Lisp | Post:811128 - Date: 25.11.22(10:55)
Antek Пост: 811127 От 25.Nov.2022 (10:50)
Ты точно не адекват,научись правильно изображать бифилярную катушку.Не понимаешь зачем она вообще,а прешься объяснять.Перлы пока,что в твоем исполнении.

...я понимаю, что ты физику не учил, а патент Теслы до сих пор не прочитал...но зачем же ты свой идиотизм тут рекламируешь...???...у тебя вроде есть личная идиотская тема...😬 😬 😬
...а зачем она нужна???...очень просто...бифилярная катушка больше гвоздей примагничивает, чем точно такая, но не бифилярная...Тесла и назвал "Катушка для электромагнита"!!!😬 😬 😬

Antek | Post:811131 - Date: 25.11.22(11:18)
Lisp Пост: 811128 От 25.Nov.2022 (10:55)
Antek Пост: 811127 От 25.Nov.2022 (10:50)
Ты точно не адекват,научись правильно изображать бифилярную катушку.Не понимаешь зачем она вообще,а прешься объяснять.Перлы пока,что в твоем исполнении.

...я понимаю, что ты физику не учил, а патент Теслы до сих пор не прочитал...но зачем же ты свой идиотизм тут рекламируешь...???...у тебя вроде есть личная идиотская тема...😬 😬 😬
...а зачем она нужна???...очень просто...бифилярная катушка больше гвоздей примагничивает, чем точно такая, но не бифилярная...Тесла и назвал "Катушка для электромагнита"!!!😬 😬 😬
А ты проверял намотку для электромагнита в таком варианте,сравнивал с обычной?А трепаешься и доказываешь с пеной у рта.Ты из трудов Н.Теслы прочитал один патент и поэтому толкуешь его в соответствии с своим уровнем понимания и проглотил уловку для таких как ты.Проверь и поделись результатами и после этого поговорим предметно

_________________
А вы друзья как не садитесь-все в музыканты не годитесь.


Lisp | Post:811132 - Date: 25.11.22(11:38)
Antek Пост: 811131 От 25.Nov.2022 (11:18)
Ты из трудов Н.Теслы прочитал один патент и поэтому толкуешь его в соответствии с своим уровнем понимания и проглотил уловку для таких как ты.Проверь и поделись результатами и после этого поговорим предметно

...Так и Тесла, в соответствии со своим уровнем понимания, только написал патент...и нигде бифилярную катушку более не упоминал и не использовал...читай его статьи, лекции, дневники, патенты...хотя тебе с твоим отбитым мозгом это будет трудно сделать и понять...😬 😬 😬

Antek | Post:811133 - Date: 25.11.22(11:53)
Н.Тесла писал не для всех.Для дебилов конкретизировал про электромагниты и живого петуха,которому к лапам привязывали два провода и про кочергу,которой шевелили в раскалённом угле для прерывания тока. Я тебе уже про это рассказывал,но видимо либо с памятью проблемы,либо с пониманием. И в догонку,сделай бифиляр Теслы и заряди в нем конденсатор.Что слабо?

_________________
А вы друзья как не садитесь-все в музыканты не годитесь.


Lisp | Post:811134 - Date: 25.11.22(12:05)
Antek Пост: 811133 От 25.Nov.2022 (11:53)
Н.Тесла писал не для всех.

...бля...сколько же ты еще будешь ахинею нести, свидетель радиянта???😬 😬 😬 😬

texnik | Post:811135 - Date: 25.11.22(12:10)
Antek Пост: 811133 От 25.Nov.2022 (11:53)
Н.Тесла писал не для всех.Для дебилов конкретизировал про электромагниты и живого петуха,которому к лапам привязывали два провода и про кочергу,которой шевелили в раскалённом угле для прерывания тока. Я тебе уже про это рассказывал,но видимо либо с памятью проблемы,либо с пониманием. И в догонку,сделай бифиляр Теслы и заряди в нем конденсатор.Что слабо?
Ну зарядил.. а дальше?😛

Lisp | Post:811138 - Date: 25.11.22(12:17)
Antek Пост: 811133 От 25.Nov.2022 (11:53)
И в догонку,сделай бифиляр Теслы и заряди в нем конденсатор.Что слабо?

...по патенту делал и заряжал...
...а ты, как я вижу, мотал на трубу, как и автор темы и получал банальный проволочный резистор...😬 😬 😬 😬 😬

Antek | Post:811139 - Date: 25.11.22(12:18)
texnik Пост: 811135 От 25.Nov.2022 (12:10)
Ну зарядил.. а дальше?😛
Если зарядить кусок провода относительно его концов,то СЕ в твоих руках.

_________________
А вы друзья как не садитесь-все в музыканты не годитесь.


<] [ 1 | ... 267 | 268 | 269 | 270 | 271 | 272 | 273 | 274 | 275 | 276 | 277 | 278 | 279 | 280 | 281 | 282 | 283 | 284 | 285 | 286 | 287 | ... | 464 ] [>
У Вас нет прав отвечать в этой теме.
Форум - Электростатические генераторы - Электростатика - Бифилярная катушка Никола Тесла (valeralap) - Стр 277
🏠 Главная | 📚 Содержание | 💬 Форум | 📁 Файлы | 📩 Контакт