[ВХОД]

🏠 Главная | 📚 Содержание | 💬 Форум | 📁 Файлы | 📩 Контакт

📱 | 🖨️

Форум - Магнитные генераторы - Генератор Хаббарда - Генератор Хабарда - Стр:16
<] [ 1 | ... 6 | 7 | 8 | 9 | 10 | 11 | 12 | 13 | 14 | 15 | 16 | 17 | 18 | 19 | 20 | 21 | 22 ] [>
Модератор: free_energy
Первый пост темы: free_energy Post: #29025 От:25.05.2006 (17:33)
Ладно, поступим так, это современная версия генератора Хаббарта.
Я не изобретал этот трансформатор. Сие воспроизводится без согласия автора.
Трансформатор уникальный, кроме нелинейного коэфициента трансформации, соотношением количеств витков обмотки, можно регулировать частоты первичной и вторичной цепей, а также соответственно напряжение. Сотни килогерц первого трансформатора настроенного в резонаннс с подобными, на третьем дают десятки герц. Трансформаторы можгут кратковременно работать в автономном режиме, но даже без этого, устройство дает коллосальную экономию на преобразовании. (По автору до 70%)

DL, ты меня слышишь? Ты знаешь чье это, не говори никому, пусть человек спокойно живет.

Если кто будет заниматься и изучать сее изобретение, я буду продолжать что-нибудь говорить по этому поводу, если нет... Ни одной здоровой идеи не увидите. Пустая трата времени.

Человек днями и ночами мотал свои трансформаторы, на ощупь подбирал конденсаторы... ну, на сколько вы уважаете чужой труд?
sharp | Post: #809866 - Date: 13.11.22(21:52)
Чтобы понять вычитается или нет, нужно схему преобразовать, отключив диоды и соединив диодом катушку-конденсатор, как было в варианте 3.
Всё остальное остается неизменным.
Тогда мы увидим реальное потребление от батареи.


MSN | Post: #809867 - Date: 13.11.22(22:06)
sharp Пост: 809866 От 13.Nov.2022 (21:52)
Чтобы понять вычитается или нет, нужно схему преобразовать, отключив диоды и соединив диодом катушку-конденсатор, как было в варианте 3.
Всё остальное остается неизменным.
Тогда мы увидим реальное потребление от батареи.


249mW
244mW

Очень хороший преобразователь...


Размер: 40.36 KB


Размер: 24.71 KB


Размер: 22.22 KB

_________________
Говорите говорите, я всегда зеваю когда мне интересно. 99,9% всех СЕ устройств, - от неправильных измерений



sharp | Post: #809868 - Date: 13.11.22(22:09)
Т.е. ничего не изменилось, но потребление выросло со 197 до 249, аж на 26%.
Почему?


sharp | Post: #809869 - Date: 13.11.22(22:11)
А, понятно, ты вернул Вариант 3 полностью.
Тяжело, когда тебя не понимают


MSN | Post: #809871 - Date: 13.11.22(22:15)
Ну как объясняешь, так и делаю, с учетом что время позднее, а я седни вкалывал целый день и наверное устал немножко...

Чтобы понять вычитается или нет, нужно схему преобразовать, отключив диоды и соединив диодом катушку-конденсатор, как было в варианте 3.
Всё остальное остается неизменным.
Тогда мы увидим реальное потребление от батареи.



что все остальное??? оставить ключ М1 ?
Он там не нужен, только лишние потери вносит.
Диоды на батарею убрал, LC обвязал диодом, что еще ?

Да мы пришли к варианту 3.

_________________
Говорите говорите, я всегда зеваю когда мне интересно. 99,9% всех СЕ устройств, - от неправильных измерений



sharp | Post: #809872 - Date: 13.11.22(22:17)
Давай еще раз.
Мы проверяем вариант 4 и получили результат при некоторых параметрах и питании 12 вольт MSN | Post: 809858 - Date: Sun, 13 Nov 2022 (21:29)
Но мы не знаем, правильно ли считается потребление.
Поэтому нужно в этой схеме убрать тот интервал, который может быть неверно учтен - это делается убиранием диодов.
Но чтобы система нормально отработала, ставим обратный диод между началом конденсатора и концом катушки.
Всё остальное неизменно.
Это нам покажет реальные затраты энергии батареей.


MSN | Post: #809873 - Date: 13.11.22(22:18)
Шарп, читай пост выше.

_________________
Говорите говорите, я всегда зеваю когда мне интересно. 99,9% всех СЕ устройств, - от неправильных измерений



sharp | Post: #809874 - Date: 13.11.22(22:22)
Сам читай мой пост выше!!!
Мы хотим проверить именно с 2 ключами - я все подробно описал, для чего.


MSN | Post: #809875 - Date: 13.11.22(22:23)
вот еще одна осцилограмма, зеленым напряжение на С1, Фиолетовым ток из батареи,
НЕТ ПОДЗАРЯДА БАТАРЕИ.
ВСЕ КАк ТЫ ПРОСИЛ!


Размер: 12.96 KB

_________________
Говорите говорите, я всегда зеваю когда мне интересно. 99,9% всех СЕ устройств, - от неправильных измерений



sharp | Post: #809877 - Date: 13.11.22(22:26)
Это на схеме с парой ключей?
А потребление?


MSN | Post: #809878 - Date: 13.11.22(22:28)
все фенита, комп глюкнул, схемы нет, перерисовывать сейчас ТОЧНО не буду.

Всем спасибо за внимание, шоу окончено.


_________________
Говорите говорите, я всегда зеваю когда мне интересно. 99,9% всех СЕ устройств, - от неправильных измерений



sharp | Post: #809880 - Date: 13.11.22(22:31)
А чем тебе IRFP4668 не понравился, у него 8мОм сопротивление?


козлайский | Post: #809953 - Date: 14.11.22(19:11)
dedivan Пост: 809854 От 13.Nov.2022 (21:18)
Когда две катушки находятся под углом 90* магнитная связь между ними равна нулю, и энергия из первой во вторую не передается. Но когда идет движение стенки через них- оказывается появляется связь и энергия передается, потому что стенка- это трехмерный вихрь и регистрируется во всех плоскостях.

А если две катушки под углом 90 град.намотанные кадуцеем ,или как говорило предыдущее поколение радиолюбителей,намотка "универсаль"
будет взаимодействие?

_________________
nature has given us ears which is always open,and a mouth which it is better to keep shut.



Antek | Post: #809961 - Date: 14.11.22(22:10)
козлайский Пост: 809953 От 14.Nov.2022 (19:11)
dedivan Пост: 809854 От 13.Nov.2022 (21:18)
Когда две катушки находятся под углом 90* магнитная связь между ними равна нулю, и энергия из первой во вторую не передается. Но когда идет движение стенки через них- оказывается появляется связь и энергия передается, потому что стенка- это трехмерный вихрь и регистрируется во всех плоскостях.

А если две катушки под углом 90 град.намотанные кадуцеем ,или как говорило предыдущее поколение радиолюбителей,намотка "универсаль"
будет взаимодействие?

Электрическая составляющая -вихряк передаётся под любым углом в отличие от магнитной.Для понимания нужно просто вспомнить,как расположены силовые линии электрического и магнитного поля.

_________________
А вы друзья как не садитесь-все в музыканты не годитесь.



MSN | Post: #809964 - Date: 14.11.22(22:31)
потратив кучу времени, восстановил схему до исходной.
Синим напряжение на конденсаторе.
вторая и третья осциллограмма - измерение мощности.
Красным - потребление от батареи, синим мощность в нагрузке.
четвертая осциллограмма -график мощностей крупно, для наглядности - один период, красным -потребление из источника, синим мощность в нагрузке.


Размер: 50.18 KB


Размер: 22.42 KB


Размер: 21.19 KB


Размер: 16.94 KB

_________________
Говорите говорите, я всегда зеваю когда мне интересно. 99,9% всех СЕ устройств, - от неправильных измерений



sbal | Post: #809966 - Date: 14.11.22(22:46)
Кондей трахать надобно - квадратично, y=ax2. 😬

А нам милей катушечка 🤢

_________________
в пути...



MSN | Post: #809971 - Date: 14.11.22(23:08)
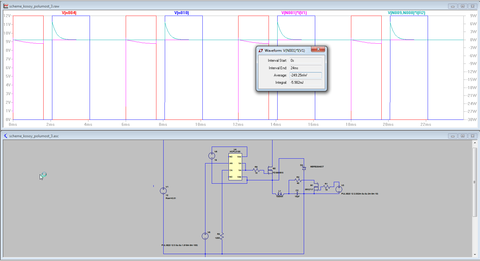
Переделываем схему, убираем обратные диоды, подзаряжающие батарею после t=3.5mS
и обвязываем LC контур диодом D4, таким образом вся энергия индуктивности идет на заряд емкости С1, после достижения на С1 мах напряжения, производим его разряд в нагрузку.

Производим измерение мощности.
Красным - потребление из батареи, зеленым - в нагрузке.


Размер: 36.21 KB


Размер: 20.63 KB


Размер: 21.61 KB


Размер: 14.65 KB

_________________
Говорите говорите, я всегда зеваю когда мне интересно. 99,9% всех СЕ устройств, - от неправильных измерений



MSN | Post: #809974 - Date: 14.11.22(23:18)
Шарп, жду твои комментарии, я выполнил все твои условия.

_________________
Говорите говорите, я всегда зеваю когда мне интересно. 99,9% всех СЕ устройств, - от неправильных измерений



sharp | Post: #809976 - Date: 14.11.22(23:27)
Да, все верно, мощность подзаряда батареи вычитается.
Можно возвращать диоды на место.
Проблема в том, что напряжение мало прирастает, теряется целых 2 вольта - батарея не позволяет.
Можно попросить тебя поставить на питание параллельно конденсатор порядка 10мкФ и померять напряжение прироста, станет оно выше или нет?



MSN | Post: #809977 - Date: 14.11.22(23:54)
Можно попросить тебя поставить на питание параллельно конденсатор порядка 10мкФ и померять напряжение прироста, станет оно выше или нет?


параллельно чему, батарее ?
Уже заранее говорю, не станет.


Размер: 42.89 KB

_________________
Говорите говорите, я всегда зеваю когда мне интересно. 99,9% всех СЕ устройств, - от неправильных измерений



sharp | Post: #809978 - Date: 14.11.22(23:56)
Это странно. Надо подумать.
А если батарею заменить конденсатором большой большой емкости?


rezoner | Post: #809979 - Date: 14.11.22(23:58)
Батарея в симуляторе это идеальный источник напряжения. Т.е. напряжение не зависит от тока.


sharp | Post: #809980 - Date: 15.11.22(00:00)
Ладно, я завтра посмотрю все это в реальной системе с батареей.


MSN | Post: #809982 - Date: 15.11.22(00:10)
rezoner Пост: 809979 От 14.Nov.2022 (23:58)
Батарея в симуляторе это идеальный источник напряжения. Т.е. напряжение не зависит от тока.


Не совсем так, в симуляторе источник имеет такой параметр как внутреннее сопротивление, у меня стоят реальные 10 миллиОМ (0,01 Ома) как для хорошей батареи.

_________________
Говорите говорите, я всегда зеваю когда мне интересно. 99,9% всех СЕ устройств, - от неправильных измерений



MSN | Post: #809983 - Date: 15.11.22(00:12)
sharp Пост: 809978 От 14.Nov.2022 (23:56)
Это странно. Надо подумать.
А если батарею заменить конденсатором большой большой емкости?


Ничего не изменится, будет небольшое падение напряжения и все.
Да, подумать самое время.

_________________
Говорите говорите, я всегда зеваю когда мне интересно. 99,9% всех СЕ устройств, - от неправильных измерений



<] [ 1 | ... 6 | 7 | 8 | 9 | 10 | 11 | 12 | 13 | 14 | 15 | 16 | 17 | 18 | 19 | 20 | 21 | 22 ] [>
У Вас нет прав отвечать в этой теме.
Форум - Магнитные генераторы - Генератор Хаббарда - Генератор Хабарда - Стр 16

🏠 Главная | 📚 Содержание | 💬 Форум | 📁 Файлы | 📩 Контакт