[ВХОД]

27.03.26(05:18)

www.skif.biz

Альтернативная энергия. Оставь надежду, всяк сюда входящий...

🏠 Главная | 📚 Содержание | 💬 Форум | 📁 Файлы | 📩 Контакт

📱 | 🖨️

Форум - Магнитные генераторы - Генератор Хаббарда - Генератор Хабарда - Стр:9
<] [ 1 | 2 | 3 | 4 | 5 | 6 | 7 | 8 | 9 | 10 | 11 | 12 | 13 | 14 | 15 | 16 | 17 | 18 | 19 | ... | 22 ] [>
Модератор: free_energy
Первый пост темы: free_energy Post: #29025 От:25.05.2006 (17:33)
Ладно, поступим так, это современная версия генератора Хаббарта.
Я не изобретал этот трансформатор. Сие воспроизводится без согласия автора.
Трансформатор уникальный, кроме нелинейного коэфициента трансформации, соотношением количеств витков обмотки, можно регулировать частоты первичной и вторичной цепей, а также соответственно напряжение. Сотни килогерц первого трансформатора настроенного в резонаннс с подобными, на третьем дают десятки герц. Трансформаторы можгут кратковременно работать в автономном режиме, но даже без этого, устройство дает коллосальную экономию на преобразовании. (По автору до 70%)

DL, ты меня слышишь? Ты знаешь чье это, не говори никому, пусть человек спокойно живет.

Если кто будет заниматься и изучать сее изобретение, я буду продолжать что-нибудь говорить по этому поводу, если нет... Ни одной здоровой идеи не увидите. Пустая трата времени.

Человек днями и ночами мотал свои трансформаторы, на ощупь подбирал конденсаторы... ну, на сколько вы уважаете чужой труд?
dedivan | Post:808864 - Date: 07.11.22(14:25)
sharp Пост: 808795 От 06.Nov.2022 (23:50)

Я называю заряд не источником, а рабочим телом.
Двигает его разность потенциалов на клеммах батареи. Батарея является источником энергии.

Сама батарея тоже не является источником- источник энергии тот, кто разделил в ней заряды. Не добавил, а просто разделил имеющиеся в ней плюсики и минусики, раздвинул в разные стороны. Это может быть и свет от солнышка, и вода, которая крутит турбину, и .... много чего, та же химия- нужно восстановить окись металла .
Чтобы раздвинуть их- нужно совершить работу, затратить энергию, которая сохранится в батарее в химическом виде, то есть оторвать электрон от одних атомов и отдать их другим, при этом совершить работу. И не обязательно электрон, можно и протон переставить.
Эти переставленные заряды и создадут поле, которое своим запасом энергии будет совершать для тебя работу. Поле -это материя, которая может растягиваться и сжиматься - вот она и является рабочим телом и накопителем энергии.
А то, что движется под действием поля -электроны, протоны, ионы это уже не рабочее тело, это как поршень в двигателе- деталь механизма.

Вот и вся разница между теми, кто пытается собирать электроны как грибы, надеясь выжать из них энергию, и теми кто реально получает энергию.
видел наверное папуасов, которые покупают трубу от граммофона?

_________________
я плохого не посоветую



sharp | Post:808920 - Date: 07.11.22(17:42)
dedivan | Post: 808864 - Сама батарея тоже не является источником- источник энергии тот, кто разделил в ней заряды.
Мелко плаваешь, Дедуля. Я надеялся, ты до геологоразведки дойдешь, которая определяет, где добывать свинец для батарей🤢
Ох и коллективчик...один руки моет перед каждым измерением, другой - страдает занудством, третьи гавкаются на пустом месте...😊
Сойдемся на том, что энергией обладает поле, которое есть в батарее.
Обзываешь электроны не рабочим телом, а поршнем - не возражаю.
Вот и нету разницы между нами - все сходится... раньше я собирал электроны, теперь я толкаю электронные поршни.😎


zimnyaya | Post:808922 - Date: 07.11.22(17:49)
sharp Пост: 808920 От 07.Nov.2022 (17:42)
dedivan | Post: 808864 - Сама батарея тоже не является источником- источник энергии тот, кто разделил в ней заряды.
Мелко плаваешь, Дедуля. Я надеялся, ты до геологоразведки дойдешь, которая определяет, где добывать свинец для батарей🤢
Ох и коллективчик...один руки моет перед каждым измерением, другой - страдает занудством, третьи гавкаются на пустом месте...😊
Сойдемся на том, что энергией обладает поле, которое есть в батарее.
Обзываешь электроны не рабочим телом, а поршнем - не возражаю.
Вот и нету разницы между нами - все сходится... раньше я собирал электроны, теперь я толкаю электронные поршни.😎

Шарп, самого главного зачинщика забыл упомянуть.
Ну того, который в колебательном контуре СЕ нашел 😎

_________________
Желудь-теоретик знает, как вырасти в дуб (c) Кнышев



sharp | Post:808924 - Date: 07.11.22(17:53)
Вот все время ты тычешь в меня этим колебательным контуром.😊
Я категорически против, чтобы со мной так обращались.


zimnyaya | Post:808928 - Date: 07.11.22(18:04)
sharp Пост: 808924 От 07.Nov.2022 (17:53)
Вот все время ты тычешь в меня этим колебательным контуром.😊
Я категорически против, чтобы со мной так обращались.

Извини Шарп, ничего не могу с собой поделать.
Это всё коварные физики, они обозвали соединение катушки и конденсатора колебательным контуром 😕

_________________
Желудь-теоретик знает, как вырасти в дуб (c) Кнышев



MSN | Post:808930 - Date: 07.11.22(18:19)
to sharp - предлагаю согласовать схему эксперимента

Схема N3:
1. ключ на Т1 открывается;
2. как только напряжение на С1 достигнет Uип,- ключ на Т закрывается;
3. ждем окончания переходного процесса и полного заряда С1;
4. по окончании переходного процесса п.3 открывается ключ на Т2 и энергия запасенная в С1 сливается в Rн.
5. По окончании переходного процесса п.4 запускаем п.1;


Размер: 6.58 KB

_________________
Говорите говорите, я всегда зеваю когда мне интересно. 99,9% всех СЕ устройств, - от неправильных измерений



Toros | Post:808935 - Date: 07.11.22(18:53)
У транзистора Т1 есть внутренний диод
который будет мешать работе схемы, ключа
как будто и не будет. нужно ставить верхний ключ.

С Уваженнием.



Размер: 5.22 KB


MSN | Post:808939 - Date: 07.11.22(19:02)
мдя... не учел, рисовал так чтобы объединить земли осцилла и генератора... Можно поставить IGBT без обратного диода.

_________________
Говорите говорите, я всегда зеваю когда мне интересно. 99,9% всех СЕ устройств, - от неправильных измерений



zimnyaya | Post:808945 - Date: 07.11.22(19:13)
Toros Пост: 808935 От 07.Nov.2022 (18:53)
У транзистора Т1 есть внутренний диод
который будет мешать работе схемы, ключа
как будто и не будет. нужно ставить верхний ключ.

С Уваженнием.

Овечкин просто взял ключ не той структуры
Если поставить мосфет другой полярности, диод не откроется и не будет мешать


_________________
Желудь-теоретик знает, как вырасти в дуб (c) Кнышев



ildab | Post:808950 - Date: 07.11.22(19:21)
Вот снимки которые не получились в прошлый раз


Размер: 378.30 KB


AlexKP | Post:808969 - Date: 07.11.22(19:44)
ildab Пост: 808965 От 07.Nov.2022 (19:38)
Это плата управления. 74123 -6 шт. UCC37322p-6 шт.


- ты не с того начинаешь. Покажи ящик, обвешанный приборами, как он работает, что выдает (вход, выход).

А так да.... разводить хохлов пойдет...
Но, похоже, таких нет тут🤢


ildab | Post:808971 - Date: 07.11.22(19:46)
Это плата управления. 74123 -6 шт. UCC37322p-6 шт.


Размер: 1.69 MB


Achiever | Post:808974 - Date: 07.11.22(20:11)
ildab Пост: 808971 От 07.Nov.2022 (19:46)
Это плата управления. 74123 -6 шт. UCC37322p-6 шт.
И в чем смысл? 🤢


sharp | Post:808976 - Date: 07.11.22(20:19)
MSN | Post: 808930 - to sharp - предлагаю согласовать схему эксперимента.

Ну вот, дотявкался, теперь еще и схемы буду вам рисовать 😊
Зимняя имела в виду, что ты перевернул полевик, когда поместил его на схему. Это же имел в виду Торос, когда пририсовал диод, но почему-то вместо переворота посоветовал сменить на верхний ключ.
Сравни Т2 и Т1. Т2 нарисован правильно, а Т1 вверх ногами относительно питания.

p.s. А, я понял, нужна общая земля. Тогда да, нужен верхний ключ, Торос прав.
А транзистор верхнего ключа не будет вылетать за счет того, что в момент выброса катушки на истоке потенциал положительнее, чем на стоке?


sharp | Post:808982 - Date: 07.11.22(20:44)
zimnyaya Пост: 808928 От 07.Nov.2022 (18:04)
sharp Пост: 808924 От 07.Nov.2022 (17:53)
Вот все время ты тычешь в меня этим колебательным контуром.😊
Я категорически против, чтобы со мной так обращались.

Извини Шарп, ничего не могу с собой поделать.
Это всё коварные физики, они обозвали соединение катушки и конденсатора колебательным контуром 😕
Ну нет же. А ты коварная, любишь добавить интрижки, глаз да глаз за тобой нужен😎
Колебательным контур может стать только, если позволить ему совершать колебания, т.е. если позволяем системе возвратиться в исходное состояние за счет запасенной энергии. А мы ему не позволяем.
Вот, когда спортсмен бросает молот и делает несколько оборотов вокруг себя, ты же не говоришь, что молот совершает колебания.
Вот так и здесь - прежде, чем засветить лампочку, мы делаем раскрутку маховика.


MSN | Post:808987 - Date: 07.11.22(21:22)
to sharp

Toros Пост: 808935 От 07.Nov.2022 (18:53)
У транзистора Т1 есть внутренний диод
который будет мешать работе схемы, ключа
как будто и не будет. нужно ставить верхний ключ.

С Уваженнием.


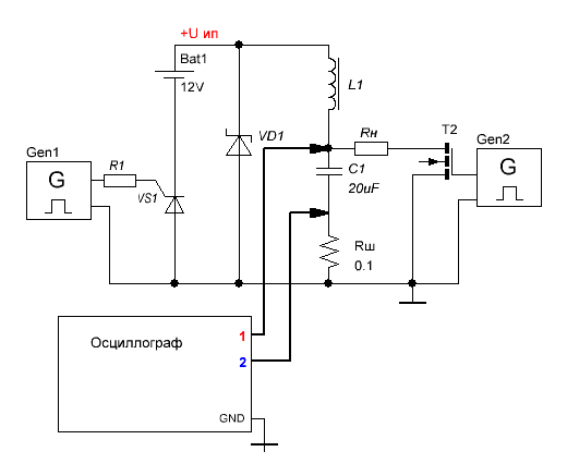
Поскольку IGBT без обратного диода у меня не оказалось, переставляю ключ "вверх". Однако с учетом того, что "земли" генераторов разъединить невозможно, получается как получается. Нужен доп источник для открытия верхнего ключа и оптопара для развязки гены...

P.S. прав был Олежа, на тиристоре получается проще всего.





Размер: 8.31 KB

_________________
Говорите говорите, я всегда зеваю когда мне интересно. 99,9% всех СЕ устройств, - от неправильных измерений



олег-джан | Post:808988 - Date: 07.11.22(21:25)
Нужен доп источник для открытия верхнего ключа и оптопара для развязки гены..

А колечко с 2×10 витков не судьба?

_________________
Обьективная реальность-бред,вызванный недостатком алкоголя в крови...



MSN | Post:808990 - Date: 07.11.22(21:29)
олег-джан Пост: 808988 От 07.Nov.2022 (21:25)
Нужен доп источник для открытия верхнего ключа и оптопара для развязки гены..

А колечко с 2×10 витков не судьба?


Колечко судьба, но колечко будет работать не на всех частотах, здесь же можно выставить любые тайминги, под любые данные LC. Это-же эксперимент.

Кстати насчет тиристора ты был прав, получается просто и со вкусом.

Шарп ?


Размер: 6.76 KB

_________________
Говорите говорите, я всегда зеваю когда мне интересно. 99,9% всех СЕ устройств, - от неправильных измерений



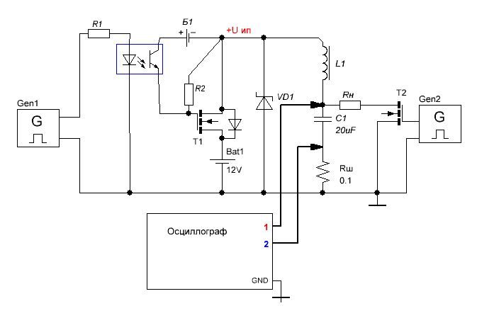
sharp | Post:808991 - Date: 07.11.22(21:34)
Нужен доп источник для открытия верхнего ключа и оптопара для развязки гены...
Держи, мальчишка 😎


Размер: 15.96 KB


олег-джан | Post:808992 - Date: 07.11.22(21:35)
получается просто и со вкусом

Опять же через колечко...
Минимальную скважность...ему ведь только пичёк для открытия нужен...
П.с. ты на тирик не правильно подал от гены...

_________________
Обьективная реальность-бред,вызванный недостатком алкоголя в крови...



sharp | Post:808994 - Date: 07.11.22(21:39)
Кстати насчет тиристора ты был прав, получается просто и со вкусом.

Здрасьте, его еще закрыть нужно...
А у тебя Ген1 к какому минусу привязан?


MSN | Post:808996 - Date: 07.11.22(21:43)
sharp Пост: 808991 От 07.Nov.2022 (21:34)
Нужен доп источник для открытия верхнего ключа и оптопара для развязки гены...
Держи, мальчишка 😎


1. У меня нет P-канальных мосфетов от слова совсем.
2. Ну и даже если найдутся, посмотри внимательно, как ты его собираешься прикручивать к тому что уже есть, нарисуй, с интересом понаблюдаю.

Все "земли"
-Ген1;
-Ген2;
-Осцилл;

соединены ВМЕСТЕ.
Если земли Осцилла и Генераторов еще можно развязать, то ГЕН 1 и Ген 2 развязать НЕВОЗМОЖНО, они в одном корпусе - конструкционно.

_________________
Говорите говорите, я всегда зеваю когда мне интересно. 99,9% всех СЕ устройств, - от неправильных измерений



sharp | Post:808998 - Date: 07.11.22(21:47)
1. У меня нет P-канальных мосфетов от слова совсем.
Слабак.😊
Че тогда рисовать, если у тебя ничего нет.


sharp | Post:808999 - Date: 07.11.22(21:49)
Если у тебя все земли соединены вместе, то тиристор не закроется принудительно.


MSN | Post:809000 - Date: 07.11.22(21:59)
sharp Пост: 808999 От 07.Nov.2022 (21:49)
Если у тебя все земли соединены вместе, то тиристор не закроется принудительно.



тиристор закроется в момент "0" тока, таким его мама родила.
"все земли вместе" ему по барабану.

_________________
Говорите говорите, я всегда зеваю когда мне интересно. 99,9% всех СЕ устройств, - от неправильных измерений



<] [ 1 | 2 | 3 | 4 | 5 | 6 | 7 | 8 | 9 | 10 | 11 | 12 | 13 | 14 | 15 | 16 | 17 | 18 | 19 | ... | 22 ] [>
У Вас нет прав отвечать в этой теме.
Форум - Магнитные генераторы - Генератор Хаббарда - Генератор Хабарда - Стр 9
🏠 Главная | 📚 Содержание | 💬 Форум | 📁 Файлы | 📩 Контакт