[ВХОД]

28.03.26(05:26)

www.skif.biz

Альтернативная энергия. Оставь надежду, всяк сюда входящий...

🏠 Главная | 📚 Содержание | 💬 Форум | 📁 Файлы | 📩 Контакт

📱 | 🖨️

Форум - Электростатические генераторы - Электростатика - Бифилярная катушка Никола Тесла (valeralap) - Стр:168
<] [ 1 | ... 158 | 159 | 160 | 161 | 162 | 163 | 164 | 165 | 166 | 167 | 168 | 169 | 170 | 171 | 172 | 173 | 174 | 175 | 176 | 177 | 178 | ... | 463 ] [>
Модератор: valeralap
Первый пост темы: valeralap Post: #626158 От:08.06.2019 (08:37)
Различного рода абстрактные не связанные с темой выступления, будут удалятся. Все конструктивное будет приветствоваться. Можно оказывать помощь в виде оформления или правки, если сочтете за необходимость. Если активность будет низкая, то-от этого будет зависеть скорость вашего продвижения.
sergius2 | Post:763488 - Date: 16.01.22(19:32)
Валера говорил про свой бифиляр, 4 слоя, в каждом слое одинаковая длинна провода,
индуктивность каждого слоя естественно разная, за счет разного диаметра намотки.

BAP | Post:763493 - Date: 16.01.22(20:03)
Что же вы форум читаете через страницу. Эту 4-х слойную катушку Валера запитывает с одного конца уже промодулированным сигналом.

alcolyt | Post:763500 - Date: 16.01.22(20:28)
Вот ещё трансик с реалестранника.

[ссылка]


Размер: 354.99 KB


Размер: 282.17 KB

Cosmogor | Post:763551 - Date: 17.01.22(09:52)
Что, утёрли всем нос?
А не чего было создавать ажиотаж тут 😎

_________________
Всё, что не делается, всё к лучшему. Раньше или позже это понимаешь


sharp | Post:763554 - Date: 17.01.22(10:46)
Ghennady | Post: 763539 - Валерап же свернул эту длинную линию в катушку для снижения рабочей частоты...

В реальности все как раз наоборот - когда сворачиваешь, то частоту приходится подымать, чтобы получить волновой резонанс.
А когда намотка делается в 2 или даже в 4 слоя, как у Валеры, то для волнового резонанса они все видятся, как один.
Ну и посмотрите на Валерыны частоты - они в кГц... При таких частотах никаких волновых резонансов не бывает для 60м плотной намотки да еще и в 4 слоя.😬
Больше экспериментируйте, а не фантазируйте.

sharp | Post:763560 - Date: 17.01.22(12:11)
Ersh | Post: 763556 Волновой резонанс может быть на любой частоте. Просто не каждый создаст его на низкой. Это одно. Теперь другое, я где то говорил...

🤢 Говорить то ты говорил... Только мало в этом соображаешь, поскольку ручками ничего не делал.
А я делал... и LC резонанс, и волновой резонанс, и полуволновой, и четвертьволновой, и волны стоячие... и токи мерял, и ток смещения, и сдвиг фаз... и СЕ получил.
В этом отличие моих слов от твоей говорильни.😬

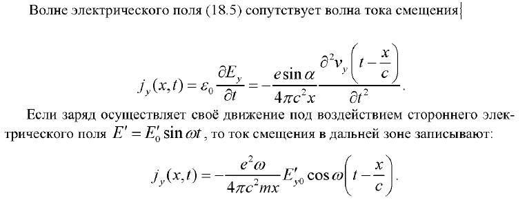
valeralap | Post:763567 - Date: 17.01.22(13:57)
Ersh Пост: 763556 От 17.Jan.2022 (11:21)
Волновой резонанс может быть на любой частоте. Просто не каждый создаст его на низкой. Это одно. Теперь другое, я где то говорил про волновой резонанс, под которым вы все подразумеваете резонанс поперечных колебаний? Я говорил про два токовых(LC) и продольный. Как бара...ны уперлись в свои волновые и поперечные, и хоть говори, хоть по башке стучи... Бесполезно.... Будут долбить импульсами, взрывать, стучать....

А смотреть сигнал по току ну вообще не судьба... Задайте себе вопрос: " что вы ищете?" никто, ни фуя не знает, что он ищет, но с "вумным" видом, будет другим что то доказывать... На всех форумах одно и то же...
Откуда дровишки? Умники?

Что такое "ТОК СМЕЩЕНИЯ"?
Известно ли вам, что такое сдвиг фаз?
Фёдор001 показал давно в своем видео полуволновую линию, что там происходит при волновом резонансе и токовом LC.
Ток и напряжение при резонансе находятся в разных временных промежутках. Отсюда делайте вывод по формуле, чему равна мощность. Пока вы вместе не сложите эти величины, СЕ не видать. Есть несколько "приколюх" для её получения. Самое главное это "притча во языцех" усилитель тока. Вообще нет понимания что это такое.

Ответ вам был дан Николой Тесла, нужно сдвинуть фазу на 90°, а уж что, к чему и как....






Размер: 322.61 KB

_________________
Чтобы слушать Иисуса Христа, нужно быть, хотя бы его апостолом!


Cosmogor | Post:763576 - Date: 17.01.22(15:29)
Вот , вполне нормально сказано , по научному и в картинках. 😎

YouTube: Смотреть видео

_________________
Всё, что не делается, всё к лучшему. Раньше или позже это понимаешь


AlexKP | Post:763580 - Date: 17.01.22(15:36)
Ersh Пост: 763577 От 17.Jan.2022 (15:32)
Не смеши космогор. Все что по научному, - это лажа. Залезь в обьяснения, что такое ток? Заряд? Поле? Везде обьяснение путанное через само себя и через движение самого себя через себя.


- мдя... У тебя, стесняюсь спросить, какое образование? Диплом?

IGOR-67 | Post:763590 - Date: 17.01.22(18:09)
Ersh, Если столько грамоты у тебя, что тогда скачешь с форума на форум уже какой год с двойкой ? Есть что сказать по теме ? Громкоголосых тут и так хватает.

Antek | Post:763597 - Date: 17.01.22(19:02)
Я с вас прикалываюсь,всё дали,чтобы сотворить новый вид энергии,изучить передачу энергии в разомкнутых цепях,поиметь энергию из окружающей среды-а вы в теорию лезете,гадаете на кофейной гуще.

_________________
А вы друзья как не садитесь-все в музыканты не годитесь.


Vladimir | Post:763604 - Date: 17.01.22(19:49)
Напи... с бочку арестантов! И где тут "Бифилярная катушка Николы Тесла."?
Вообще-то если кто то начинает давить своим понятием то надо привести аргументы, реальные опыты, свои опыты наконец! А тут одни декларации!

Cosmogor | Post:763607 - Date: 17.01.22(20:10)
Приведу цитату из предложенного Валерой документа.

поскольку ток в соленоиде возрастает по линейному закону,
то эти электрические поля постоянны во времени. Электрические поля
также мгновенно исчезают, когда изменение тока прекращается. То, что поля
могут мгновенно возникать и исчезать уже наводит на размышление, более того,
в этих полях не запасается энергия. То, что это так, свидетельствует тот
факт, что при расчете энергии, запасенной в соленоиде, учитывается только
магнитные поля внутри самого соленоида. В момент подключения источника
напряжения ток в соленоиде отсутствуют, а, значит, отсутствует и запасенная в
нем энергия, но циркуляция электрического поля вокруг соленоида уже имеются.
И вот здесь опять имеется почти абсурдная ситуация, когда электрические
поля есть, а энергия в них не запасается. Но раз поля возникают мгновенно и
не несут в себе энергии, то можно предположить, что и распространяются они
с бесконечной скоростью.

_________________
Всё, что не делается, всё к лучшему. Раньше или позже это понимаешь


Cosmogor | Post:763609 - Date: 17.01.22(20:23)
Ещё немножко.

Предвижу , что к теме у некоторых пропадает интерес 😎


Размер: 31.40 KB

_________________
Всё, что не делается, всё к лучшему. Раньше или позже это понимаешь


Cosmogor | Post:763614 - Date: 17.01.22(20:37)
Ersh, не паникуй, может когда нибудь и узнаем - что такое токи смещения 😎

Ну и на последок удобочитаемая картинка


Размер: 138.00 KB

_________________
Всё, что не делается, всё к лучшему. Раньше или позже это понимаешь


Antek | Post:763627 - Date: 17.01.22(21:25)
Ersh Пост: 763612 От 17.Jan.2022 (20:26)
Antek Пост: 763597 От 17.Jan.2022 (19:02)
Я с вас прикалываюсь,всё дали,чтобы сотворить новый вид энергии,изучить передачу энергии в разомкнутых цепях,поиметь энергию из окружающей среды-а вы в теорию лезете,гадаете на кофейной гуще.

Если вы все дали, что ж вы так боитесь, что я всё расскажу? 😕
СЕ шники.... Даже не знают чем оперируют, и что преобразуют... Так ведь никто и не ответил : что такое токи смещения? 😎

Никто не боится-рассказывай,если есть что рассказать.Тебя никто за язык не тянул.

_________________
А вы друзья как не садитесь-все в музыканты не годитесь.


missioner | Post:763660 - Date: 17.01.22(22:02)
IGOR-67 Пост: 763590 От 17.Jan.2022 (18:09)
Ersh, Если столько грамоты у тебя, что тогда скачешь с форума на форум уже какой год с двойкой ? Есть что сказать по теме ? Громкоголосых тут и так хватает.
Дык тут много таких,но фото СВОИХ опытов выкладывал только Валера.По крайней мере на последних тридцати страницах. Ну... или я свои опыты по выжиганию схем строчников мониторов иногда выкладываю😏😏😏..... Остальные имея мало-мальски хорошее образование по конструированию электронных схем вполне себе с умным видом подтверждают его слова или поправляют иногда зная как в теорий взаимодействуют узлы на схеме. Могут свои схемы нарисовав сфоткать и выложить здесь. Но ни одной фотографий собранной своей игрушки никто выложить не может.На фото по ссылке ниже начало сборки очередного отдельного генератора ВН на куске текстолита на основе ТДКС. [ссылка] Сама схема будет эта:
image
Что то в ней мне нравится тем что дугой она сразу начинает плавить и поджигает конец массового вывода ТДКС хотя искры не очень мощные получаются.

_________________
Здесь хранится СЕ суперавтотрансгенератор https://www.skif.biz/index.php?name=Forums&file=viewtopic&p=875842#875842 https://disk.yandex.ru/d/T_H9tIHpXVb8dw Дополненная версия с видео: https://disk.yandex.ru/d/RUQMOtXIHzRo7Q


bazarov | Post:763677 - Date: 17.01.22(22:48)
Cosmogor Пост: 763614 От 17.Jan.2022 (20:37)
Ersh, не паникуй, может когда нибудь и узнаем - что такое токи смещения 😎

Ну и на последок удобочитаемая картинка
Ахренеть.... Это сколько веков ещё должно пройти, чтобы нынешние акамедики утвердили в книжках, что в конденсаторах только токи смещения работают? Они там не охренели, маразматики старые? Антенна - развёрнутый конденсатор. Всё.

Дибилы... 😀

_________________
Не хватит никакого здоровья, чтобы приспособиться к этому глубоко больному обществу(Кришна Мурти)/Горшки не Боги обжигают (многовековая классика)


СовсемДикий | Post:763679 - Date: 17.01.22(23:08)
Не те ты учебники читаешь, Базарыч, не те...

bazarov | Post:763681 - Date: 17.01.22(23:23)
О, великий Гура, покажи какие мне учебники читать 😀 ...... То Липкин с Болотовым уже приелись...

ПС. Дибилов из "теоритическая физика" не предлагать. Годы на их ахинею малограмотную потратил. Сами Ландау в зад целуйте, и иже с ним.

_________________
Не хватит никакого здоровья, чтобы приспособиться к этому глубоко больному обществу(Кришна Мурти)/Горшки не Боги обжигают (многовековая классика)


СовсемДикий | Post:763683 - Date: 17.01.22(23:41)
Ты просишь назвать учебники... Но ты делаешь это без уважения...Всего два раза пост повторил...

dedivan | Post:763684 - Date: 17.01.22(23:46)
Cosmogor Пост: 763614 От 17.Jan.2022 (20:37)
Ersh, не паникуй, может когда нибудь и узнаем - что такое токи смещения 😎

Ну и на последок удобочитаемая картинка

Во- еще одного глюка нашел- у того тоже магнитного поля нет.
Куда бы их обездоленных пристроить на пару?

_________________
я плохого не посоветую


bazarov | Post:763685 - Date: 17.01.22(23:49)
СовсемДикий Пост: 763683 От 17.Jan.2022 (23:41)
Ты просишь назвать учебники... Но ты делаешь это без уважения...Всего два раза пост повторил...
Лишний удалил в дань уважения к твоим великолепным, поистине чудотворным способностям великого мыслителя и созерцателя.... а теперь давай список трудов для прочтения. 😭

_________________
Не хватит никакого здоровья, чтобы приспособиться к этому глубоко больному обществу(Кришна Мурти)/Горшки не Боги обжигают (многовековая классика)


СовсемДикий | Post:763690 - Date: 18.01.22(01:27)
У Дедугана список учебников. Он, правда, его никому не дает. Но ты спроси, вдруг он тебя полюбил, и таки даст список.

zimnyaya | Post:763692 - Date: 18.01.22(04:44)
missioner Пост: 763660 От 17.Jan.2022 (22:02)
IGOR-67 Пост: 763590 От 17.Jan.2022 (18:09)
Ersh, Если столько грамоты у тебя, что тогда скачешь с форума на форум уже какой год с двойкой ? Есть что сказать по теме ? Громкоголосых тут и так хватает.
Дык тут много таких,но фото СВОИХ опытов выкладывал только Валера.По крайней мере на последних тридцати страницах. Ну... или я свои опыты по выжиганию схем строчников мониторов иногда выкладываю😏😏😏..... Остальные имея мало-мальски хорошее образование по конструированию электронных схем вполне себе с умным видом подтверждают его слова или поправляют иногда зная как в теорий взаимодействуют узлы на схеме. Могут свои схемы нарисовав сфоткать и выложить здесь. Но ни одной фотографий собранной своей игрушки никто выложить не может.На фото по ссылке ниже начало сборки очередного отдельного генератора ВН на куске текстолита на основе ТДКС. [ссылка] Сама схема будет эта:
image
Что то в ней мне нравится тем что дугой она сразу начинает плавить и поджигает конец массового вывода ТДКС хотя искры не очень мощные получаются.

missioner хочу сказать вам спасибо за то, что выкладываете именно свои опыты и не бросаете их.
На форуме осталось всего 2.5 действующих человека и вы - один из них.
Только из-за вас форум еще имеет смысл!

И очень обидно, что вы до сих пор без осциллографа.
За те средства, что были потрачены на бесконечные перемотки железных трансформаторов, можно было приобрести пару советских осциллографов с комплектом высоковольтных щупов.

Надеюсь, что в будущем сей замечательный прибор всё же появится у вас в коллекции.
Могу предположить, что вы не покупаете его только из-за того, что не понимаете, как должен выглядеть исправный прибор, на что там смотреть и прочие такие вопросы. Особенно если прибор б/у.
Если это так, то постараюсь помочь вам с любыми консультациями.

Так же хочется отметить, что на алиэкспресс сейчас очень много удобных и дешевых плат цифровых генераторов за копейки.
С изменяемой скважностью и наглядной подстройкой всего на дисплее.
Остается только сделать к ним драйвер и мощный выход на мосфетах.

Хорошие и удобные инструменты - это очень важно.
Без них не получится понять вообще ничего, особенно в импульсной технике.
Ощупывать "слона" со всех сторон, вооружившись авометром - бесполезно.

Тесла изготавливал свои собственные приборы, так как понимал, что ему без них не продвинуться.
И заменял возможность простого взгляда на осциллограф или анализатор цепей годами непрерывных опытов и потраченных средств.
Вероятно, он много бы отдал за то, чтобы иметь возможность пользоваться такими штуками, какие нам доступны, а вы их игнорируете.

_________________
Желудь-теоретик знает, как вырасти в дуб (c) Кнышев


<] [ 1 | ... 158 | 159 | 160 | 161 | 162 | 163 | 164 | 165 | 166 | 167 | 168 | 169 | 170 | 171 | 172 | 173 | 174 | 175 | 176 | 177 | 178 | ... | 463 ] [>
У Вас нет прав отвечать в этой теме.
Форум - Электростатические генераторы - Электростатика - Бифилярная катушка Никола Тесла (valeralap) - Стр 168
🏠 Главная | 📚 Содержание | 💬 Форум | 📁 Файлы | 📩 Контакт