[ВХОД]

ЛИЧНЫЕ СООБЩЕНИЯ 📝
МОЯ АНКЕТА 📋
ВЫЙТИ 🚪

🏠 Главная | 📚 Содержание | 💬 Форум | 📁 Файлы | 📩 Контакт

📱 | 🖨️

Форум - Механические центробежные (вихревые) генераторы - Генератор Клема - Принцип для ВД большой мощности. - Стр:11
<] [ 1 | 2 | 3 | 4 | 5 | 6 | 7 | 8 | 9 | 10 | 11 | 12 | 13 | 14 | 15 | 16 | 17 | 18 | 19 | 20 | 21 | ... | 69 ] [>
Модератор: sairus
Первый пост темы: sairus Post: #709279 От:20.01.2021 (17:52)
Привет всем! Я хочу поделиться с вами принципом на котором работали вечные лвигатели первого рода. А именно двигательШаубергера, турбина Мазенауэра, Двигатель Клема, и даде лвигатель Ермооы работал на жтом принципе. Принцип универсальный по этому на нём можно делать любые ВД первого рода с большой удельной мощностью. Главное правильно его понять. Принцип объясеяется оьычной классической физикой в фищике эти свойства мезаники давно известны, однако доя меня и самого загадка, почему учёные обзолят его десятой дорогой. Я расскаду всё как надуху, единственная просьла к тем кто не знает физику школьной программы не нужно вступать в спор а рем более не нужно делать преждевременных выводов и оглашать вердикты. Я отвечу на любые вопросы. Ивот когда я не смогу ответить на вопрос касающийся принципа тогда можете делать выводы. По опыту общения на других форумах знаю что любители выносить вердикты и давать лурацкие советы типа"учи матчасть сынок") чаще всего не знают физику за 6-й класс. Если есть люди, которым это действительно интересно, подайте голос. Чтобы я знал, что есть такие люди.
rezoner | Post: #711554 - Date: 31.01.21(22:17)
sairus Пост: #711553 От 31.Jan.2021 (22:08)
rezoner Пост: #711534 От 31.Jan.2021 (20:22)
sairus Пост: #711516 Эта ошибка касается закона сохранения момента импульса. ЗСМИ справелив для систем вращения с постоянным радиусом вращения. Но в системах с переменным радиусом вращения этот закон не применим.

А как ты уменьшал радиус вращения?

Ну например фигуристы, уменшают радиус вращения прижимая руки к телу и тем самым увеличивают свою угловую скорость. Я сделал вертушку в которой грузики подтягиваются к центру, за леску проходящую через полый вал. [ссылка]

но такой метод проверки ЗСМИ не годится. Этот закон действует в замкнутой системе, т.е. при отсутствии внешних сил.

[ответить][с цитатой]
sairus | Post: #711555 - Date: 31.01.21(22:52)
rezoner Пост: #711554 От 31.Jan.2021 (22:17)
sairus Пост: #711553 От 31.Jan.2021 (22:08)
rezoner Пост: #711534 От 31.Jan.2021 (20:22)
sairus Пост: #711516 Эта ошибка касается закона сохранения момента импульса. ЗСМИ справелив для систем вращения с постоянным радиусом вращения. Но в системах с переменным радиусом вращения этот закон не применим.

А как ты уменьшал радиус вращения?

Ну например фигуристы, уменшают радиус вращения прижимая руки к телу и тем самым увеличивают свою угловую скорость. Я сделал вертушку в которой грузики подтягиваются к центру, за леску проходящую через полый вал. [ссылка]

но такой метод проверки ЗСМИ не годится. Этот закон действует в замкнутой системе, т.е. при отсутствии внешних сил.

Совершенно не важно где нахощитчя источник силы. Этот закон применяется в обеих случаях. И я могу легко это доказать. Сила действует на грузы под углом 90° по этому она не может оказывать на грузы ни положительного ни отрицательного действия, она лишь меняет направление движения грузов, но не меняет их линейную скорость.
YouTube: Смотреть видео

Вот такая же система как и у меня. Источник силы находиься вне системы. И этот прохвессор так же тгчно применяет Закон сохранения момента импульса обзывая его константой.) И на первом видео была такая же точно система. Человек с гантелями сидящий на скамье жуковского так же точно рассчитывается по ЗСМИ.
Я знаю, что ты никогда не отвечаешь на неудобные вопросы, чтобы потом не отвечать за свои слова. Но всё же я настоятельно прошу ответить на вопрос выдишь ли ты ошибку в применении закона сохранения момента импульса в системах с изменяемым моментом инерции или проще говоря с изменяемым радиусом вращения массы? Ведь ты же не можешь даже на секунду допустить, что учебники могут врать. У меня есть простейшая задачка, решив которую, любой зубрила окажется в тупике. 😬

_________________
Каждый тезис, должен быть достаточно обоснован.


[ответить][с цитатой] - Правка 31.01.21(20:45) - sairus
rezoner | Post: #711558 - Date: 31.01.21(23:54)
sairus Пост: #711555
Я знаю, что ты никогда не отвечаешь на неудобные вопросы, чтобы потом не отвечать за свои слова. Но всё же я настоятельно прошу ответить на вопрос выдишь ли ты ошибку в применении закона сохранения момента импульса в системах с изменяемым моментом инерции или проще говоря с изменяемым радиусом вращения массы? Ведь ты же не можешь даже на секунду допустить, что учебники могут врать. Есть простейшая задачка, решив которую, любой зубрила окажется в тупике. 😬

Вот было бы хорошо, если бы ты расслабился и не видел во мне врага.

Мне кажется, единственно правильная иллюстрация ЗСМИ приведена в первом ролике с мотором и перекладиной, и еще в этой гифке
image

Все остальные примеры - чисто для иллюстрации изменения скорости вращения при изменении радиуса, но не более. И нигде эти иллюстраторы не проводят измерений.
Дело в том, что есть еще закон сохранения энергии. Для вращающихся грузов он имеет вид:
Ек1к2
Ек1=J112/2.
Аналогично Ек2=J222/2.
Подставляя вместо J=R2*m, и сократив m и 2 слева и справа, получим равенство:R1212=R2222
Вот откуда пропорциональная зависимость ω от R. Строго говоря, работа силы по сближению грузов должна увеличить энергию Ек2, и соответственно, скорость ω2 должна быть чуточку выше чем в два раза.
А в учебниках написано - для замкнутых систем, поэтому они не врут 😊

[ответить][с цитатой] - Правка 31.01.21(21:16) - rezoner
sairus | Post: #711600 - Date: 01.02.21(09:23)
rezoner Пост: #711558 От 31.Jan.2021 (23:54)
sairus Пост: #711555
Я знаю, что ты никогда не отвечаешь на неудобные вопросы, чтобы потом не отвечать за свои слова. Но всё же я настоятельно прошу ответить на вопрос выдишь ли ты ошибку в применении закона сохранения момента импульса в системах с изменяемым моментом инерции или проще говоря с изменяемым радиусом вращения массы? Ведь ты же не можешь даже на секунду допустить, что учебники могут врать. Есть простейшая задачка, решив которую, любой зубрила окажется в тупике. 😬

Вот было бы хорошо, если бы ты расслабился и не видел во мне врага.

Мне кажется, единственно правильная иллюстрация ЗСМИ приведена в первом ролике с мотором и перекладиной, и еще в этой гифке
image

Все остальные примеры - чисто для иллюстрации изменения скорости вращения при изменении радиуса, но не более. И нигде эти иллюстраторы не проводят измерений.
Дело в том, что есть еще закон сохранения энергии. Для вращающихся грузов он имеет вид:
Ек1к2
Ек1=J112/2.
Аналогично Ек2=J222/2.
Подставляя вместо J=R2*m, и сократив m и 2 слева и справа, получим равенство:R1212=R2222
Вот откуда пропорциональная зависимость ω от R. Строго говоря, работа силы по сближению грузов должна увеличить энергию Ек2, и соответственно, скорость ω2 должна быть чуточку выше чем в два раза.
А в учебниках написано - для замкнутых систем, поэтому они не врут 😊

Вот было бы хорошо если бы ты расслабился и перестал обманывать себя и других, перестал врать и подменять понятия. И перестал уходить от неудобных вопросов. Ты же ни когда не отвечаешь на вопросы. Пойми что нет ни какого смысла спорить с тем, кто не может ответить ни на один вопрос. Тебя спрашивают одно а ты отвечаешь совсем другое и продолжаешь постоянно обманывать.
Задам вопрос в последний раз, не ответишь, значит ты неадекват и дальнейший разговор с тобой не имеет смысла.
На первом видео чел говорит, что если радиус вращения грузов уменьшится в 5 раз то их угловпя скорость возрастёт в 25 раз. Ты с этим согласен ? Просто да или нет.

_________________
Каждый тезис, должен быть достаточно обоснован.


[ответить][с цитатой]
sairus | Post: #711606 - Date: 01.02.21(12:09)
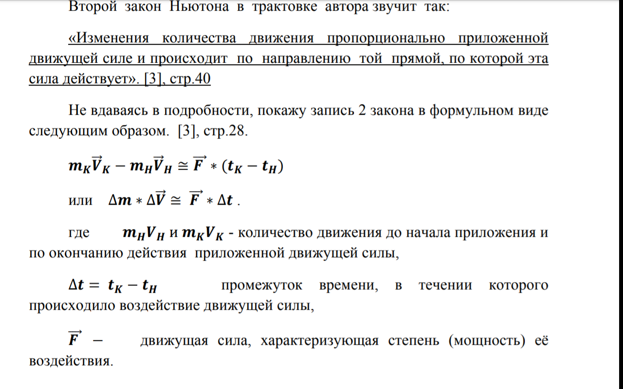
Решим простую задачку.
Тело массой 2кг закреплено на телескопической штанге длинной 10 м которая закреплена на оси. Силами аэродинамического сопротиаления и силой трения подшипника мы пока пренебрежём. И так тело массой 2кг вращается по окружности с радиусом 10 м и с линейной скоростью 1м/с. Нам нужно найти линейную скорость тела после сокращения радиуса в 10 раз. Чтобы уберечься от манипуляций резонера, укажем еще и скорость уменьшения радиуса. Возьмем к примеру 0,5 м/с. Эта цифра не играет роли в рассчетах, однако она ограничит рамки в которых нашь великий матиматег захочет поманипулировать.
Рассчет произведем по закону сохранения момента импульса.
Внимание рассчет :
Сначала найдём R2 R1=10м R2в десять раз меньше, значит R2=R1÷10

R2=10м÷10=1м
Согласно формуле момента импульса L=mvR находим его значение. 2кг × 1м/с × 10м =20 м^2×кг/с Исходя из постулата о том, что Момент импульса является консоантой L-Const. Рассчитаем линейную скорость на радиусе 1м.

20м^2кг/с ÷ 1м÷2кг= 10м/с

Ответ: при уменьшении радиуса в 10 раз линейная скорость тела возрасла тоже в 10 раз. А значит угловая скорость возрасла во 100 раз! А теперь кто-нибудь адекватный может обьяснить увеличение линейной скорости в 10 раз при воздействии силы направленной к телу под углом 90° ? По словам резонера энергия "чуточку" прибавилась по этму чуточку возрасли оборотики ну всего в какихто вшивеньких 100 раз, а линейная скорость увеличилась чуточку, в 10 раз. Резонер посчитай во сколько раз возрасла энергия в системе. Посчитай будь добр не сочти за труд, а потом ответь как такое может быть? И не забудь вспользоваться законом Ньютона, который ты якобы хорошо знаешь , но забываешь о нём, когда он тебе НЕУДОБЕН для манипуляций.


Размер: 277.97 KB

_________________
Каждый тезис, должен быть достаточно обоснован.


[ответить][с цитатой] - Правка 01.02.21(09:17) - sairus
aleksej2802 | Post: #711620 - Date: 01.02.21(15:46)
sairus Пост: #709710 От 22.Jan.2021 (11:52)
БЮВ Пост: #709707 От 22.Jan.2021 (11:28)
sairus Пост: #709667 От 22.Jan.2021 (07:52)
я немного про другое. Не получить от инерции прибавку,.......
Тогда работу ьудет выполнять центробежная сила.


Именно ИНЕРЦИЯ является ключем к получению избыточной энергии в механической системе, так ккак посредством инерции происходит взаимодействие с окружающим пространством, посредством которого "механически-замкнутая " система превращается в "энергетически -разомкнутую систему", другими словами, через инерцию происходит внесение энергии в систему ВНЕШНИМИ СИЛАМИ.

по поводу ЦЕНТРОБЕЖНОЙ СИЛЫ---ОЧЕНЬ ПРАВИЛЬНОЕ И УМНОЕ ЗАКЛЮЧЕНИЕ! Единственное замечание---надо создать такие условия, что бы эта сила могла безпрепятственно совершать эту избыточную работу.

[ответить][с цитатой]
aleksej2802 | Post: #711621 - Date: 01.02.21(16:21)
sairus Пост: #709894 От 22.Jan.2021 (23:09)
bazarov Пост: #709881 От 22.Jan.2021 (22:31)
sairus Пост: #709873 От 22.Jan.2021 (22:26)

По закону Джоуля - Ленца электроэнергия может преобразоваться только в тепловую энергию проводника с током. Ни о какой механической энергии в законе Джоуля Ленца не упоминается. А Джоуль не равен одному Вату ибо в Ваттах измеряется не энергия, а мощность. Мощность это скорость передачи энергии но не сама энергия.

КИСЕЛЬ В ГОЛОВАХ,,,,,
Что такое мощность? это работа (то есть количество энергии), выполненая (потраченная, произведенная) в единицу времени !!!! А вот что такое скорость передачи энергии??????Это к мощности имеет только косвенное отношение, на подобие плотности тока... ХОТЯ ТАКАЯ ПУТАНИЦА УЖЕ НЕ УДИВЛЯЕТ, КОГДА ОТКРОЕШЬ УЧЕБНИКИ И ВИДИШЬ ТАМ ВСЕВОЗМОЖНЫЕ ИЗВРАЩЕНИЯ....


[ответить][с цитатой]
aleksej2802 | Post: #711622 - Date: 01.02.21(16:37)
Tref Пост: #710287 От 25.Jan.2021 (09:17)
Возник такой вопрос. Если сила действия (порождает?) силу противодействия, равную себе и противоположную по направлению, как вообще тогда что-то движется?


ЭЛЕМЕНТАРНО ПРОСТО! Здесь маленькая неточность в слове "РАВНУЮ". Познакомтесь с Даламбером "динамика".
Действие---это активная сила!
Противодействие---сила пассивная.
Так вот, пассивная сила стремится скомпенсировать активную силу, и в каждый момент времени между значением этих сил имеется маленькая дельта в динамике! когда эта "дельта" свое значение приравнивает к "нулю", то "динамика" превращается в "статику". К сожалению, в учебниках (за редчайшим исключением) про такую тонкость умалчивают.

[ответить][с цитатой]
sairus | Post: #711623 - Date: 01.02.21(16:38)
aleksej2802 Пост: #711620 От 01.Feb.2021 (15:46)
sairus Пост: #709710 От 22.Jan.2021 (11:52)
БЮВ Пост: #709707 От 22.Jan.2021 (11:28)
sairus Пост: #709667 От 22.Jan.2021 (07:52)
я немного про другое. Не получить от инерции прибавку,.......
Тогда работу ьудет выполнять центробежная сила.


Именно ИНЕРЦИЯ является ключем к получению избыточной энергии в механической системе, так ккак посредством инерции происходит взаимодействие с окружающим пространством, посредством которого "механически-замкнутая " система превращается в "энергетически -разомкнутую систему", другими словами, через инерцию происходит внесение энергии в систему ВНЕШНИМИ СИЛАМИ.

по поводу ЦЕНТРОБЕЖНОЙ СИЛЫ---ОЧЕНЬ ПРАВИЛЬНОЕ И УМНОЕ ЗАКЛЮЧЕНИЕ! Единственное замечание---надо создать такие условия, что бы эта сила могла безпрепятственно совершать эту избыточную работу.

Всё гораздо бональнее. Учебник тупо противоречит сам себе.
Закон сохранения момента импульса не применим в системах с переменным радиусом вращения. Момент импульса есть импульс помноженнй на радиу, Импульс это масса помноженная на скорость момент импульса это масса помноженная на скорость и на радиус вращения. Момент импульса не может сохраняться если радиуc меняется. В этих рассчётах правильней было бы принять за константу. Линейную скорость, импульс либо просто энергию. В общем всё то, что не зависит от радиуса, вращения. У момента импульса зависимость от радиуса прямая по этому он ни как не может сохраняться, при изменении радиуса.
Правильный ответ той задачки будет таков: При уменьшении радиуса вращения в десять раз, линейная скорость останется не изменной а угловая возрастёт в 10 раз. Угловая скорость возрастёт в десять раз потомую, что путь одного оборота сократился в 10 раз, а скорость сохранилась. И теперь тело покрывает то же самое расстояние за тот же самый промежуток времени но за большее количество оборотов. Ошибка допущенная когда-то давно, приводит к таким "парадоксам" в рассчетах. Если сравнить. Два решения одно из которых зделано по учебнику, а второе основанно на эксперементальных данных на логике и здравом смысле. И между этими результатами десятикратная разница. В данной конкретной задаче учебник ошибся, не много не мало, в 10 раз. Однако зубрилы не в состоянии заметить эту разницу.)))

_________________
Каждый тезис, должен быть достаточно обоснован.


[ответить][с цитатой]
sairus | Post: #711624 - Date: 01.02.21(16:38)
aleksej2802 Пост: #711620 От 01.Feb.2021 (15:46)
sairus Пост: #709710 От 22.Jan.2021 (11:52)
БЮВ Пост: #709707 От 22.Jan.2021 (11:28)
sairus Пост: #709667 От 22.Jan.2021 (07:52)
я немного про другое. Не получить от инерции прибавку,.......
Тогда работу ьудет выполнять центробежная сила.


Именно ИНЕРЦИЯ является ключем к получению избыточной энергии в механической системе, так ккак посредством инерции происходит взаимодействие с окружающим пространством, посредством которого "механически-замкнутая " система превращается в "энергетически -разомкнутую систему", другими словами, через инерцию происходит внесение энергии в систему ВНЕШНИМИ СИЛАМИ.

по поводу ЦЕНТРОБЕЖНОЙ СИЛЫ---ОЧЕНЬ ПРАВИЛЬНОЕ И УМНОЕ ЗАКЛЮЧЕНИЕ! Единственное замечание---надо создать такие условия, что бы эта сила могла безпрепятственно совершать эту избыточную работу.

Всё гораздо бональнее. Учебник тупо противоречит сам себе.
Закон сохранения момента импульса не применим в системах с переменным радиусом вращения. Момент импульса есть импульс помноженнй на радиу, Импульс это масса помноженная на скорость момент импульса это масса помноженная на скорость и на радиус вращения. Момент импульса не может сохраняться если радиуc меняется. В этих рассчётах правильней было бы принять за константу. Линейную скорость, импульс либо просто энергию. В общем всё то, что не зависит от радиуса, вращения. У момента импульса зависимость от радиуса прямая по этому он ни как не может сохраняться, при изменении радиуса.
Правильный ответ той задачки будет таков: При уменьшении радиуса вращения в десять раз, линейная скорость останется не изменной а угловая возрастёт в 10 раз. Угловая скорость возрастёт в десять раз потомую, что путь одного оборота сократился в 10 раз, а скорость сохранилась. И теперь тело покрывает то же самое расстояние за тот же самый промежуток времени но за большее количество оборотов. Ошибка допущенная когда-то давно, приводит к таким "парадоксам" в рассчетах. Если сравнить. Два решения одно из которых зделано по учебнику, а второе основанно на эксперементальных данных на логике и здравом смысле. И между этими результатами десятикратная разница. В данной конкретной задаче учебник ошибся, не много не мало, в 10 раз. Однако зубрилы не в состоянии заметить эту разницу.)))

_________________
Каждый тезис, должен быть достаточно обоснован.


[ответить][с цитатой]
rezoner | Post: #711627 - Date: 01.02.21(17:04)
sairus Пост: #711606
Рассчет произведем по закону сохранения момента импульса.
...
Ответ: при уменьшении радиуса в 10 раз линейная скорость тела возрасла тоже в 10 раз. А значит угловая скорость возрасла во 100 раз! А теперь кто-нибудь адекватный может обьяснить увеличение линейной скорости в 10 раз при воздействии силы направленной к телу под углом 90° ? По словам резонера энергия "чуточку" прибавилась по этму чуточку возрасли оборотики ну всего в какихто вшивеньких 100 раз, а линейная скорость увеличилась чуточку, в 10 раз. Резонер посчитай во сколько раз возрасла энергия в системе. Посчитай будь добр не сочти за труд, а потом ответь как такое может быть? И не забудь вспользоваться законом Ньютона, который ты якобы хорошо знаешь , но забываешь о нём, когда он тебе НЕУДОБЕН для манипуляций.


Я тебе зачем упомянул закон сохранения энергии? Если результат расчета по ЗСЭ не совпадает с результатами по СЗМИ, то следует не кричать "Еврика! Я нашел СЕ!", а подумать о смыслах того и другого закона.

Закон ЗСЭ говорит о том, что энергия системы не может изменится произвольно без совершении работы из вне.
Закон ЗСМИ говорит о том, что сумма МИ в системе не может измениться произвольно без работы внешней силы.

Сайрус, спасибо тебе за то, что ты побудил меня глубже изучить эту тему. Лет 10 назад я рассчитывал скорость жидкости на выходе центробежного насоса и тоже столкнулся "с парадоксом ЗСМИ". Но здравый смысл подсказа мне, что нужно отталкиваться от закона ЗСЭ.
И сейчас я тебе расскажу, что означает формула L=R2*m*ω. Она означает, что две вращательные системы точечных тел имеют одинаковый момент импульса, если соотношение R и ω двух систем соответствует данной формуле.
Вектор L (момент импульса) направлен вдоль оси вращения, и его длина (численное значение) определяет степень противодействия силе, изменяющей направление этого вектора (эффект юлы или волчка). Т.е. из двух вращательных систем точечных тел с одинаковой энергией Ек, более устойчивой является система с более длинным радиусом.
Те ролики, которые демонстрируют якобы ЗСМИ, на самом деле демонстрируют ЗСЭ вращательной системы. Можешь написать в МИФИ и указать на их грубую ошибку.


[ответить][с цитатой]
aleksej2802 | Post: #711642 - Date: 01.02.21(17:59)
sairus Пост: #711516 От 31.Jan.2021 (19:23)
Именно благодаря своим практическим исследова6иям, я лишился большого количества заблуждений, которые я почерпнул из учебников. В учебниках много полезной и нужной информации. Но учебники пишут люди, а людям свойственно ошибаться.
Мнго лет назад при помощи простого эксперимента, я обнаружил ошибку, которая находится в учебниках для ВУЗов.
Эта ошибка касается закона сохранения момента импульса. ЗСМИ справелив для систем вращения с постоянным радиусом вращения. Но в системах с переменным радиусом вращения этот закон не применим. .....

А ты парень молодчина! Очень верно подметил. А вт в учебниках враки там введены специально и целенаправленно.! кстати, там говорят о том, что посредством действия только внутренних движений невозможно изменить ....
ЭТО ВРАКИ, ибо при изменении радиуса вращения автоматически на системы вращающихся тел начинают воздействовать ВНЕШНИЕ СИЛЫ !!!!
Вот и весь секрет....

[ответить][с цитатой]
aleksej2802 | Post: #711662 - Date: 01.02.21(19:12)
sairus а вы читали
[ссылка] там этот вопрос
решался несколько иным способом, но с подобным результатом..


Кстати, то, что качество учебников падает, -это является результатом целенаправленной деятельности определенных кругов.
Цитата из выступления:Ребе Менахем Мендел Шнеерсона.

В средствах массовой информации — на радио, телевидении, печати, в искусстве, литературе, театре, кино мы постепенно вытесним национальные кадры, заменив их нашими или на крайний случай, космополитическими
Будет проведена гуманизация образования, в результате чего предметы, структурирующие мышление левого и правого полушария мозга, будут уменьшены и деструктированы:
а) Язык и литература,
6) Физика и математика.
Об истории говорить нечего. Мы дадим быдлу свой взгляд на историю, где покажем, что вся человеческая эволюция двигалась к признанию богоизбранной нации иудеев властелинами над всем миром.................................................................... 7. Но главное — деньги. Они делают все. Они — власть. Они — сила. У кого деньги — у того оружие. Сверхсовременное. У того наемная армия. Деньги владеют средствами массовой информации, дурачащими миллиарды людского скота. Подкупают нужных нам людей. Убирают непокорных. Бомбят сопротивляющихся фанатов — иракцев, сербов, в перспективе — русских. Всё решает капитал и захват власти.
Над накоплением капитала и захватом власти мы практикуемся уже более трех тысячелетий, и никто с нами в этом деле не снокаутирует



[ответить][с цитатой]
sairus | Post: #711663 - Date: 01.02.21(19:14)
rezoner Пост: #711627 От 01.Feb.2021 (17:04)
sairus Пост: #711606
Рассчет произведем по закону сохранения момента импульса.
...
Ответ: при уменьшении радиуса в 10 раз линейная скорость тела возрасла тоже в 10 раз. А значит угловая скорость возрасла во 100 раз! А теперь кто-нибудь адекватный может обьяснить увеличение линейной скорости в 10 раз при воздействии силы направленной к телу под углом 90° ? По словам резонера энергия "чуточку" прибавилась по этму чуточку возрасли оборотики ну всего в какихто вшивеньких 100 раз, а линейная скорость увеличилась чуточку, в 10 раз. Резонер посчитай во сколько раз возрасла энергия в системе. Посчитай будь добр не сочти за труд, а потом ответь как такое может быть? И не забудь вспользоваться законом Ньютона, который ты якобы хорошо знаешь , но забываешь о нём, когда он тебе НЕУДОБЕН для манипуляций.


Я тебе зачем упомянул закон сохранения энергии? Если результат расчета по ЗСЭ не совпадает с результатами по СЗМИ, то следует не кричать "Еврика! Я нашел СЕ!", а подумать о смыслах того и другого закона.

Закон ЗСЭ говорит о том, что энергия системы не может изменится произвольно без совершении работы из вне.
Закон ЗСМИ говорит о том, что сумма МИ в системе не может измениться произвольно без работы внешней силы.

Сайрус, спасибо тебе за то, что ты побудил меня глубже изучить эту тему. Лет 10 назад я рассчитывал скорость жидкости на выходе центробежного насоса и тоже столкнулся "с парадоксом ЗСМИ". Но здравый смысл подсказа мне, что нужно отталкиваться от закона ЗСЭ.
И сейчас я тебе расскажу, что означает формула L=R2*m*ω. Она означает, что две вращательные системы точечных тел имеют одинаковый момент импульса, если соотношение R и ω двух систем соответствует данной формуле.
Вектор L (момент импульса) направлен вдоль оси вращения, и его длина (численное значение) определяет степень противодействия силе, изменяющей направление этого вектора (эффект юлы или волчка). Т.е. из двух вращательных систем точечных тел с одинаковой энергией Ек, более устойчивой является система с более длинным радиусом.
Те ролики, которые демонстрируют якобы ЗСМИ, на самом деле демонстрируют ЗСЭ вращательной системы. Можешь написать в МИФИ и указать на их грубую ошибку.

Резонер тебе самому постоянно врать не противно ? Я ниразу не говорил что обнаружив ошибку я нашел СЕ. Зачем ты сочиняешь этот бред? Я сказал, что такие системы нельзя рассчитывать по ЗСМИ, а нужно рассчитывать по ЗСЭ. Сам только что говорил, что "учебники не врут" и тут же переобулся в прыжке. Ну и кто ты после этого?

_________________
Каждый тезис, должен быть достаточно обоснован.


[ответить][с цитатой]
sairus | Post: #711672 - Date: 01.02.21(19:38)
aleksej2802 Пост: #711662 От 01.Feb.2021 (19:12)
sairus а вы читали
[ссылка] там этот вопрос
решался несколько иным способом, но с подобным результатом..


Кстати, то, что качество учебников падает, -это является результатом целенаправленной деятельности определенных кругов.
Цитата из выступления:Ребе Менахем Мендел Шнеерсона.

В средствах массовой информации — на радио, телевидении, печати, в искусстве, литературе, театре, кино мы постепенно вытесним национальные кадры, заменив их нашими или на крайний случай, космополитическими
Будет проведена гуманизация образования, в результате чего предметы, структурирующие мышление левого и правого полушария мозга, будут уменьшены и деструктированы:
а) Язык и литература,
6) Физика и математика.
Об истории говорить нечего. Мы дадим быдлу свой взгляд на историю, где покажем, что вся человеческая эволюция двигалась к признанию богоизбранной нации иудеев властелинами над всем миром.................................................................... 7. Но главное — деньги. Они делают все. Они — власть. Они — сила. У кого деньги — у того оружие. Сверхсовременное. У того наемная армия. Деньги владеют средствами массовой информации, дурачащими миллиарды людского скота. Подкупают нужных нам людей. Убирают непокорных. Бомбят сопротивляющихся фанатов — иракцев, сербов, в перспективе — русских. Всё решает капитал и захват власти.
Над накоплением капитала и захватом власти мы практикуемся уже более трех тысячелетий, и никто с нами в этом деле не снокаутирует


К сожелению твоя ссылка не работает.
Я вижу все то о чем ты говгришь встречая на форумах толпы неучей и мракобесов , кторые свой бред принимают за реальную аргументацию. Я знаю что систему о которой ты говоришь сломать практически не возможно. Но если дать народу простые и мощные источники энергии которые сможет сделать любой маломальски рукастый мужик, то можно зделать людей менее зависимыми от монополистов которые сейчас диктуют нам условия существования. Я стараюсь бороться с этим своими силами, трачу на это свои средства и свою жизнь. И когда я пытаюсь полелиться с людьми своими наработками, то сразу же вылазит куча тупых бездарей и изо всех сил пытаюся меня заткнуть. Казалось бы, ну если тебе не нравится мое изобретение , то проходи мимо не задерживайся, так нет же они настойчиво изо всех сил стараются все обгадить и обосрать. Дошло до того, что открыли отдельную тему для того чтобы безнаказанно перевирать мои изобретения. Я сомневаюсь , что это дурачье кто-то нанял специально, но это тупое дурачье не понимает, что таким образом они работают на нашего врага. Они не понимают, что своим тупым бредом они не заставят меня перестать думать изучать изобретать и делать. Но видимо их зависть и комплекс неполноценности, заставляет их поступать так, как они поступают. Раз они не способны ни чего предложить, значит и никто не должен ни чего предлогать. Но я не из тех, кто обидевшись побежит плакать в подушку. Не на того нарвались. 🤢

_________________
Каждый тезис, должен быть достаточно обоснован.


[ответить][с цитатой] - Правка 01.02.21(16:44) - sairus
rezoner | Post: #711686 - Date: 01.02.21(20:52)
sairus Пост: #709696 От 22.Jan.2021 (10:55)
Это вам ни чего не напоминает?

Перечитываю форум, многое пропустил. Попутно использую поисковик. И вот наткнулся https://storage.yandexcloud.net/wr4img/316469_8_Autogen_eBook_id21


Отсюда [ссылка] - Глава 6 Гироскоп переменного радиуса

[ответить][с цитатой]
sairus | Post: #711688 - Date: 01.02.21(21:09)
rezoner Пост: #711686 От 01.Feb.2021 (20:52)
sairus Пост: #709696 От 22.Jan.2021 (10:55)
Это вам ни чего не напоминает?

Перечитываю форум, многое пропустил. Попутно использую поисковик. И вот наткнулся https://storage.yandexcloud.net/wr4img/316469_8_Autogen_eBook_id21


Отсюда [ссылка] - Глава 6 Гироскоп переменного радиуса

Я не это имел в виду а вот это.


Размер: 386.53 KB


Размер: 898.70 KB


Размер: 443.29 KB


Размер: 129.96 KB


Размер: 156.17 KB

_________________
Каждый тезис, должен быть достаточно обоснован.


[ответить][с цитатой] - Правка 01.02.21(18:18) - sairus
rezoner | Post: #711689 - Date: 01.02.21(21:21)
Ihtiandr Пост: #709720 От 22.Jan.2021 (13:23)
sairus Но если тело выполняет работу своей центробежной силой, то оно не теряет скорость при выполнении работы. А значит не теряет способности выполнять работу.


Звучит сомнительно!

Вот раскрутил ты камень на веревке.
Все стабильно и в идеально сохраняется.

Теперь чуть приотпустил веревку.
Центробежная сила сдвинула его от центра. Она выполнила работу и уменьшилась.

И скорость упала, и запасенная энергия в системе уменьшилась. Из-за совершенной работы.

Тут есть зависимость от скорости удлинения веревки. Если веревку отпускать очень медленно, то энергия системы уменьшится на величину dL*Fцб. А если веревку удлинить быстро (мгновенно) на величину dL, то тело полетит по касательной свободно до радиуса R+dL и в дальнейшем будет двигаться по новой окружности, практически не потеряв энергию.
В первом случае Fцб - это средняя Fцб за время удлинения веревки.

[ответить][с цитатой]
gluk | Post: #711692 - Date: 01.02.21(21:51)
Уважаемые, а можно внятно, в пару предложений, объяснить местоположение предполагаемого нахождения или проявления искомой силы, которую можно использовать в мирных целях?

[ответить][с цитатой]
sairus | Post: #711693 - Date: 01.02.21(21:52)
Я не предпологал делать насос и турбину на одном валу, поэтому у меня на них отличается шаг резьбы. Так будет эффективнее работа самого принципа. По сей день существует всеобщее заблуждение в том, что турбина Шаубергера работала по принципу сегнергва колеса, но я считаю, что это полная чушь. Турбиной Шаубергера является верхний конус, а нижний широкий конус является насосом. В турбине Мазенауэра и Капанадзе так же большой конус является насосом, а малый конус является турбиной.
У меня конус с малым шагом навивки и с двумя лопастями является ротором для насоса, а конус с шестью лопастями и большим шагом является ротором турбины.
Функция насоса преобразовать вращение ротора в высокое давление жидкости. Затем высокое давление должно преобразоваться в высокую скорость через неподвижные сопла, а высокая скорость должна преобразоваться во вращение турбины. Такой ротор насоса будет способен создать высокое давление при низких затратах энергии, на его вращение. Он всегда будет легко вращатося потому, что он не будет расходовать энергию на раскручивание жидкости. Жидкость будет просто перемещаться вдоль конуса. С узкой стороны на ширшкую. В турбине продольное движение струй с большой скоростью будет вращать турбину почти не теряя скорости. Сохранившаяся скорость жидкости дополнительно облегчит вращение ротора насоса и снизит тем самым и без того низкое энергопотребление насоса. Роторы насоса и турбины будут связаны между собой . По этому турбина без особых усилий будет вращать насос а тот в свою очередь будет качать жидкость для работы турбины. Для запуска этого двигателя нужен срартер. Для чего нужна конусная форма я уже объяснял, но если кто не понял то переспросите, я объясню снова.

_________________
Каждый тезис, должен быть достаточно обоснован.


[ответить][с цитатой]
sairus | Post: #711697 - Date: 01.02.21(22:07)
gluk Пост: #711692 От 01.Feb.2021 (21:51)
Уважаемые, а можно внятно, в пару предложений, объяснить местоположение предполагаемого нахождения или проявления искомой силы, которую можно использовать в мирных целях?

Сила вовсе не искомая, ибо ее ни кто не ищет. Сила центрбежная, ее нужно создать. После создания этой силы, энергря нужна лишь на преодоление сил аэродинамического трения и трения подшипников. Например после раскрутки чего-либо энергии для поддержания вращения требуется мало, при этом центробезная сила всё время сохраняется и она может быть огромной.

_________________
Каждый тезис, должен быть достаточно обоснован.


[ответить][с цитатой]
rezoner | Post: #711704 - Date: 01.02.21(23:00)
Tref Пост: #710287 От 25.Jan.2021 (09:17)
Возник такой вопрос. Если сила действия (порождает?) силу противодействия, равную себе и противоположную по направлению, как вообще тогда что-то движется?


Движется потому, что сила действия приложена к телу, а сила противодействия приложена к причине движения этого тела.
Например, ЦСС приложена к телу и заставляет его двигаться по окружности (менять направление движения), а ЦБС приложена к веревке и натягивает ее. Если вместо веревки взять резинку (или пружину), то ЦБС будет растягивать резинку (пружину).

[ответить][с цитатой]
gluk | Post: #711710 - Date: 01.02.21(23:47)
Товарищи бойцы, сколько можно пилить опилки? Если сила действия равна силе противодействия, ничего никуда не движется! Силы скомпенсированы и тело находится в состоянии равновесия. Для движения тела необходимо иметь нескомпенсированную силу, которая, как правило, является внешней силой и её величина превосходит любые противодействующие движению силы.
Центростремительная сила - это реакция верёвки на силу центробежную, природа которой в разной скорости движения середины и периферии тела вращения.

[ответить][с цитатой]
sairus | Post: #711714 - Date: 02.02.21(00:28)
gluk Пост: #711710 От 01.Feb.2021 (23:47)
Товарищи бойцы, сколько можно пилить опилки? Если сила действия равна силе противодействия, ничего никуда не движется! Силы скомпенсированы и тело находится в состоянии равновесия. Для движения тела необходимо иметь нескомпенсированную силу, которая, как правило, является внешней силой и её величина превосходит любые противодействующие движению силы.
Центростремительная сила - это реакция верёвки на силу центробежную, природа которой в разной скорости движения середины и периферии тела вращения.

Дорогой товарищ глюк. Ты путаешь причину со следствием. Центробежная сила это сила сопротивления инерции тела изменению направления движения. Не будь вревки и кирпич полетит прямёхонько. Но веревка заставляет кирпич постоянно сворачивать с прямого пути и он сопротивляясь вращению натягивает веревку. Сила упругости веревки в данном примере есть центростремительная сила, она же и причина появления центробежной силы нашего с тобой кирпича.
Касаемо силы противодействия у тя тоже не верное понимание. Когда одно тело выполняет работу по смещению другого тела, другое тело сопротивляясь этому смещению давит на тело которое его смещает с той же самой силой только в обратную сторону. Например когда ты толкаешь дверь то она открывается, но пока твоя рука толкает дверь, оная двит на твою руку с той же силой, ибо это просто сила реакции на твою силушку. При этом не важно двигается дьверь или она заперта. Разница только в каличественном выражении этой силы если дверь легко открывается то она будет давить на твою белу рученьку меньше, чем закрытая дверь. Представь что ты идешь выпимший по асфальтированному тротуару, и вруг глядь, асфалт начинает быстро подыматься и хлесь тебя по лицу. Угадай кто кого ударил, злой асфальт тебя шмякнул по лицу или ты ударил асфальта своим лицом ? С точки зрения физики вы оба друг дружку ударили с одинаковой силой. Или вот другой пример едет бабушка на самокате, а очки дома забыла ну и... Короче таких примеров бесконечное множество. Только для физики ваще по барабану внешняя сила или не внешняя ей ваще пофигу как ты будешь ее обзывать. Для тебя например асфальт внешняя сила , а для асфальта, я извиняюсь твое лицо внешняя сила. Так что внешняя не внешняя эт смотря с какой стороны её рассматривать. Кому-то внешняя а кому-то своя родная. Как думаешь, что и вокруг чего вращается?. Солнце вокруг земли или земля вокруг солнца? Оказывается они оба вокруг друг друга вращаются. По этому любой ответ будет правильным. Мы то видим как солнышко с одной стороны всает с другой заходит и относительно нас оно таки вращается. А если мы полетим на солнце и там присолнцимся, тогда уже земля будет вокруг нас и солнца крутиться. Но чтобы не сгореть на солнце, туда надо ночью лететь. 😬

_________________
Каждый тезис, должен быть достаточно обоснован.


[ответить][с цитатой] - Правка 01.02.21(21:33) - sairus
edvid | Post: #711718 - Date: 02.02.21(00:48)

Пример с кирпичём показывает случай ортогонального взаимодействия, когда изменение одной силы не влияет на действующую (в данном случае- на силу веса).

Схема центробежной машины, когда противодействующая сила не действует на двигатель.
44c09d.pdf
Размер: 52.20 KB

[ответить][с цитатой] - Правка 01.02.21(21:53) - edvid
<] [ 1 | 2 | 3 | 4 | 5 | 6 | 7 | 8 | 9 | 10 | 11 | 12 | 13 | 14 | 15 | 16 | 17 | 18 | 19 | 20 | 21 | ... | 69 ] [>

Форма ответа

😊 😛 😕 😀 😬 😎 🤔 😘 😕 🥴 😏 😶 😡 🙄 😭 😈 🤢 🤮 😁 😨 🤬 😝
Добавить файл: ≤ 1.95 MB
Описание файла:
Можно загружать только - jpg, jpeg, png, gif, pdf, doc, docx, zip
Если картинка больше чем 600х600, то отобразится ссылкой.
Форум - Механические центробежные (вихревые) генераторы - Генератор Клема - Принцип для ВД большой мощности. - Стр 11

🏠 Главная | 📚 Содержание | 💬 Форум | 📁 Файлы | 📩 Контакт