[ВХОД]

🏠 Главная | 📚 Содержание | 💬 Форум | 📁 Файлы | 📩 Контакт

📱 | 🖨️

Форум - Резонансные генераторы - Прочие резонансные генераторы - Резонансный контур - Стр:5
<] [ 1 | 2 | 3 | 4 | 5 | 6 | 7 | 8 | 9 | 10 | 11 | 12 | 13 | 14 | 15 | ... | 64 ] [>
Модератор: dedivan
Первый пост темы: dedivan Post: #701324 От:30.11.2020 (14:36)
Что нужно знать о резонансном контуре.
dedivan | Post: #702409 - Date: 08.12.20(22:29)
Dikson Пост: 702406 От 08.Dec.2020 (22:16)
. Активное сопротивление первички 4 Ома, вторички 12000 ом, ВСЁ!

Спасибо. Именно эти цифры и нужны.

_________________
я плохого не посоветую



dedivan | Post: #702410 - Date: 08.12.20(22:32)
олег-джан Пост: 702408 От 08.Dec.2020 (22:23)
.он при всем желании не выдаст больше своих десятков миллиампер...

Выдаст, выдаст. Не нужно просто коротить вторичку полностью.
Есть на падающей характеристике точка максимума мощности.
Так что пяток 200 вт лампочек от него запитать можно.

_________________
я плохого не посоветую



dedivan | Post: #702411 - Date: 08.12.20(22:35)
олег-джан Пост: 702407 От 08.Dec.2020 (22:19)

А вот некоторые конструкции бумажных конденсаторов располагали к внутреннему пробою в момент зарядки...

Да, именно так, если неправильно контакты к обкладкам подведены и получался бифиляр Теслы. К одной обкладке в начале намотки а к другой в конце.

_________________
я плохого не посоветую



олег-джан | Post: #702412 - Date: 08.12.20(22:36)
Дед, у Валерика электронный вариант...
На петле сердечника не сыграешь...

_________________
Обьективная реальность-бред,вызванный недостатком алкоголя в крови...



олег-джан | Post: #702414 - Date: 08.12.20(22:39)
К одной обкладке в начале намотки а к другой в конце.

Именно так и делают, чтобы НЕ пробивало 😀
А вот если, как линию заряжать...

_________________
Обьективная реальность-бред,вызванный недостатком алкоголя в крови...



dedivan | Post: #702415 - Date: 08.12.20(22:39)
олег-джан Пост: 702412 От 08.Dec.2020 (22:36)
Дед, у Валерика электронный вариант...

Не факт. Он же не вскрывал не показывал.
А в каталоге видел- они все с виду одинаковые в одинаковом корпусе.

_________________
я плохого не посоветую



олег-джан | Post: #702416 - Date: 08.12.20(22:42)
Ок, допустим, на железе у него...тебе его габарит о мощности ни чего не намякивает?
Да и 30кГц на выходе как бы снимают вопрос...

_________________
Обьективная реальность-бред,вызванный недостатком алкоголя в крови...



dedivan | Post: #702417 - Date: 08.12.20(22:42)
олег-джан Пост: 702414 От 08.Dec.2020 (22:39)
К одной обкладке в начале намотки а к другой в конце.

Именно так и делают, чтобы НЕ пробивало 😀
А вот если, как линию заряжать...

Если как линию- мы уже с зимней разбирали- перенапряжение получается только при КЗ в линии. Так что ты это свое заблуждение вычеркивай.

_________________
я плохого не посоветую



dedivan | Post: #702418 - Date: 08.12.20(22:47)
олег-джан Пост: 702416 От 08.Dec.2020 (22:42)

Да и 30кГц на выходе как бы снимают вопрос...

А это у него могло получиться за счет разрядника.
Резонансный контур и разрядник.
Все что угодно может быть у таких грамотеев.
Так что напряжение на выходе ты не видел, там может быть и 50 гц.
О чем намякивает у него модуляция импульсов , про которую он думает что это рыбки.
/Как ты понимаешь- рыбки это совсем другое.

_________________
я плохого не посоветую



олег-джан | Post: #702420 - Date: 08.12.20(23:16)
Так что напряжение на выходе ты не видел

Не видел....
Видел габарит, в которых 50Гц транс отдаст 50Вт...хоть обмодулируйся...

_________________
Обьективная реальность-бред,вызванный недостатком алкоголя в крови...



dedivan | Post: #702421 - Date: 08.12.20(23:22)
олег-джан Пост: 702420 От 08.Dec.2020 (23:16)
Так что напряжение на выходе ты не видел

Не видел....
Видел габарит,

Смотри паспорт- вес 6-8 кг. Как от лампового цветного телика.

_________________
я плохого не посоветую



олег-джан | Post: #702422 - Date: 08.12.20(23:28)
Первичная обмотка: 220 В / 50 Гц; 1,10 А
Вторичная обмотка: 8000 В; 25/30 mА
Полная электрическая мощность: 240 VА
Емкость: 12,5 mF
Мощность: 115 Вт
Степень пыле-влагозащиты: IP 44
Габариты (длина/ширина/высота): 209 с крышкой / 110 / 93 мм
Вес: 7,92 кг

Итого имеем: выход 115Вт
И столько же на магнитных шунтах в потерях....

_________________
Обьективная реальность-бред,вызванный недостатком алкоголя в крови...



dedivan | Post: #702423 - Date: 08.12.20(23:34)
олег-джан Пост: 702422 От 08.Dec.2020 (23:28)

Полная электрическая мощность: 240 VА
Мощность: 115 Вт

Ну все правильно. Мощность транса считается от температуры перегрева.
Если не на жаре на солнышке при +70 считать а при 20 град- уже в два раза больше- но это длительно, а кратковременно то и в 10 раз можно.
Вот и получили киловатт.

_________________
я плохого не посоветую



олег-джан | Post: #702424 - Date: 08.12.20(23:44)
Вот же упрямый...
Прям, как я 🤢
Уже киловатт появился...
Короче, лампу в литровую банку с термометром и видео без монтажа 10 минут....
Метод с жолудями хороший, но не для этого случая...тут количественные показатели нужны....
Это на военке мы так проверяли идентичность светодиодов в сборке...там покатит...

_________________
Обьективная реальность-бред,вызванный недостатком алкоголя в крови...



dedivan | Post: #702425 - Date: 08.12.20(23:59)
олег-джан Пост: 702424 От 08.Dec.2020 (23:44)
Вот же упрямый...
Прям, как я 🤢

А я не знаю что ты хочешь доказать. Лампочки у валеры ватт по 100 светят, явно не по 250, так что ему и полкиловатта хватит.

_________________
я плохого не посоветую



Achiever | Post: #702427 - Date: 09.12.20(00:32)
олег-джан Пост: 702424 От 08.Dec.2020 (23:44)
Вот же упрямый...
Прям, как я 🤢
Уже киловатт появился...
Короче, лампу в литровую банку с термометром и видео без монтажа 10 минут....
Метод с жолудями хороший, но не для этого случая...тут количественные показатели нужны....
Это на военке мы так проверяли идентичность светодиодов в сборке...там покатит...
да и нет большого смысла говорить (если только не от скуки хочется что-то попережевывать) о каком-то одном странном видео какого-то фрика, где под листом текстолита вполне может оказаться лента фольги из кондера с подведенными 220в. 😭
Иначе какова роль этого листа текстолита? Без него нельзя было снять видео?


БЮВ | Post: #702429 - Date: 09.12.20(01:20)
dedivan Пост: 702365 От 08.Dec.2020 (18:08)

Что сделать чтобы не было волны? Подать на обкладки противофазные наряжения- на одну плюс на другую минус - получатся две противоположные волны которые погасят друг друга. Вдали от них всегда будет ноль.
Куда энергия противоположных волн девается, ежели они взаимогасятся?

_________________
Дайте мне точку опоры...



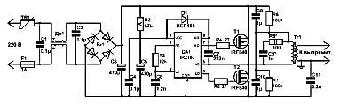
valeralap | Post: #702432 - Date: 09.12.20(04:08)
неон трансформатор.
схема.
лампа.30в 400вт


Размер: 49.48 KB


Размер: 8.71 KB


Размер: 277.82 KB

_________________
Чтобы слушать Иисуса Христа, нужно быть, хотя бы его апостолом!



dedivan | Post: #702434 - Date: 09.12.20(06:43)
БЮВ Пост: 702429 От 09.Dec.2020 (01:20)
Куда энергия противоположных волн девается, ежели они взаимогасятся?


Значит никуда не девается. Что и показано в ролике с кривым переводом и повторено там много раз. Нет поля около бифиляра при его резонансе.
А при расстройке от резонанса поле появляется а лампочка гаснет.
И так 20 раз- это западная система обучения наглядно. Нужно повторить одно и то же меняя порядок слов.
При резонансе бифиляра поля возле него нет.
Нет поля.
Поля нет.
....
Зато лампочка загорается. А ты говоришь куда девается....
Загорается лампочка подключенная к бифиляру.
Подключенная к бифиляру лампочка загорается.
Лампочка загорается...
....
А поля нет.
Зато когда поле появляется- лампочка тухнет.
Тухнет лампочка когда поле появляется....
....
А вчера крупные были по пять рублей...
А сегодня по три- но мелкие...
А те что вчера... ну оооочень крупные...
но по пять...
Вот и выбирай, по пять, очень большие, но вчера

_________________
я плохого не посоветую



dedivan | Post: #702435 - Date: 09.12.20(07:02)
А если серьезно- то бифиляр это не ВЧ трансформатор, как пишет вики, в смысле совсем не трансформатор.
На трансформатор ты подаешь на 1 виток один вольт и тут же получаешь на 10 витках 10 вольт. С бифиляром все не так.
Маленькое напряжение на входе не создает сразу большое напряжение на выходе.
Напряжение на выходе плавно нарастает с каждым тактом входного напряжения.
Нарастает до пробоя искры на выходе. То есть это накопитель.
От каждого такта входного сигнала потребляется энергия и суммируется с накопленной энергией.
Это как раз хорошо было видно на симуляторе.

_________________
я плохого не посоветую



dedivan | Post: #702436 - Date: 09.12.20(07:20)
олег-джан Пост: 702375 От 08.Dec.2020 (19:17)
Валера, гиниальна!
Неужели нет в доме банки с водой и термометра?

Олеж, зачем термометр? Посмотри как он якобы 400 вт лампу голыми руками держит и все станет понятно. Попробуй хотя бы 40 вт паяльник руками схватить....

_________________
я плохого не посоветую



олег-джан | Post: #702438 - Date: 09.12.20(07:39)
Так об том и разговор, и мне и Инженеру сразу глаз резануло...поэтому и пишу 30-50 Вт на выходе...потолок...
Пс. О, сразу не увидел Валеркин пост с параметрами....вот и конец нашим спорам с тобой...остась лампу в стакан... 😀

_________________
Обьективная реальность-бред,вызванный недостатком алкоголя в крови...



dedivan | Post: #702440 - Date: 09.12.20(07:47)
олег-джан Пост: 702438 От 09.Dec.2020 (07:39)
сразу глаз резануло...поэтому и пишу 30-50 Вт на выходе...потолок...

А я тебе про полкиловатта в другом валерином ролике, где он лампочки руками вкручивал-выкручивал.

_________________
я плохого не посоветую



олег-джан | Post: #702444 - Date: 09.12.20(08:15)
От каждого такта входного сигнала потребляется энергия и суммируется с накопленной энергией.

Это ты описал порционный заряд обычного конденсатора....и то, подавая по 1 Вольту, выше этого вольта не выростит....
Подаешь порциями по 100Вольт...оно так и ростет 1-10-20----100..
НИпанятна....

_________________
Обьективная реальность-бред,вызванный недостатком алкоголя в крови...



Ingener | Post: #702447 - Date: 09.12.20(09:52)
dedivan Пост: 702434 От 09.Dec.2020 (06:43)

При резонансе бифиляра поля возле него нет.
Нет поля.
Поля нет.

Вопрос неоднозначный. Т.н. катушки Мишина (якобы имеющие лечебный эффект) - намотаны тоже бифиляром, два проводка скручиваются в витую пару и этим жгутом намотана катушка. Или плоская, проводом ПЭВ, на двусторонний скотч плотно укладываются рядом. Сам переделал не одну такую. Есть поле, не хуже, чем от обычной катушки. И магнитное, и электро.
Правда, включение там такое - начало одного провода и конец второго - к генератору. Остальные концы висят. Т.е. гальванически контур разорван.


<] [ 1 | 2 | 3 | 4 | 5 | 6 | 7 | 8 | 9 | 10 | 11 | 12 | 13 | 14 | 15 | ... | 64 ] [>
У Вас нет прав отвечать в этой теме.
Форум - Резонансные генераторы - Прочие резонансные генераторы - Резонансный контур - Стр 5
🏠 Главная | 📚 Содержание | 💬 Форум | 📁 Файлы | 📩 Контакт