[ВХОД]

Главная | Содержание | Форум | Файлы | Контакт
NAVIG
Резонансные генераторы
Магнитные генераторы
Механические центробежные (вихревые) генераторы
Электростатические генераторы
Водородные генераторы
Ветро- и гидро- и солнечные генераторы
Прочие идеи (разные)
О форуме
Транспорт
Оружие
Научные идеи, теории, предположения...
Экономия топлива
Коммерческие вопросы
Струйные технологии
Торсионные генераторы
Новые технологии
Барахолка
Патентный отдел
Конструкторское бюро
Нейтронная физика
Торнадо и смерчи
Гравитация и антигравитация
Сделай сам. Советы.
Медицина и здравоохранение
мобильная версия
Печатать страницу
Форум - Прочие идеи (разные) - Схемотехника - Источник высокого напряжения - Стр.47
<][1 | 2 | 3 | 4 | 5 | 6 | 7 | 8 | 9 | 10 | 11 | 12 | 13 | 14 | 15 | 16 | 17 | 18 | 19 | 20 | 21 | 22 | 23 | 24 | 25 | 26 | 27 | 28 | 29 | 30 | 31 | 32 | 33 | 34 | 35 | 36 | 37 | 38 | 39 | 40 | 41 | 42 | 43 | 44 | 45 | 46 | 47 | 48 | 49 | 50 | 51 | 52 | 53 | 54 | 55 | 56 | 57 | 58 | 59 | 60 | 61 | 62 | 63 | 64 | 65 | 66 | 67 | 68 | 69 | 70 | 71 | 72 | 73 | 74 | 75 | 76 | 77 ][>
Post:#677942 Date:09.06.2020 (10:25) ...
Накопилось немало идей в том числе по тесластроению и другим интересным искрениям и для воплощения их в жизнь, стало ясно, в хозяйстве просто необходим источник высокого напряжения. Универсального и готового, по вменяемым ценам я не нашел, поэтому решил создавать самому. Чтобы в процессе создания такого источника не пропадали ценные идеи, мысли и схемотехнические решения написанные во флудилке, решил завести такую, вне всякого сомнения полезную многим тему. Тем более поиск на просторах интернета, дал не очень-то большой выбор воплощенных конструкций, а готовые изделия стоили бессовестно дорого. Ну оно и понятно, такие источники - не ширпотреб и делаются как правило на заказ, штучно, поэтому и стоят дорого.
Создания источника нужно начинать с написания ТЗ. Мысль такая: каждый решивший изготовить такой источник ВН, для себя ТЗ будет задавать самостоятельно, сообразно своим требованиям и бюджету и сможет использовать идеи и готовые части схем публикующихся схем.

Итак, мои основные требования таковы(еще будут шлифоваться в процессе):
1. Источник ВВ должен быть напряжением (25-50)кВ;
2. Ток отдаваемый источником (10-50)мА;
3. Источник должен иметь регулировку напряжения и ограничение по току.
4. Измерительные приборы на борту (киловольтметр и миллиамперметр);

Статья которая подвигла меня на изготовление такого лабораторного источника находится здесь.

Куча ссылок, которые я накопал в интернете интересуясь темой, возможно кому-то они пригодятся и устройства подойдут без переделки:

Самый простой высоковольтный генератор на базе старого телевизора
Простое устройство получения высокого напряжения
Генератор высокого напряжения из строчника на транзисторе
Стабильный источник высокого напряжения для питания ФЭУ
Схема высоковольтного преобразователя (вход 12В, вых - 700В)
Высоковольтный блок питания
Блок питания для люстры "Чижевского"
Варианты блока питания “Люстры Чижевского”
Мощные высоковольтные ИП статья в 4-х частях; Ланцов_Владимиров
Высоковольтные генераторы напряжения с емкостными накопителями энергии
Высоковольтный ИП микрофокусной Рентгеновской установки

Было бы хорошо, "накрутить" Скиф так, чтобы первая тема оставалась модерируемой постоянно. Очень удобно добавлять полезные ссылки именно в первую тему.
MSN | Post: 681094 - Date: 30.06.20(00:17)
Издалека Пост: 681090 От 30.Jun.2020 (00:12)
MSN Пост: 681085 От 30.Jun.2020 (00:01)
олег-джан Пост: 681084 От 29.Jun.2020 (23:53)
Это....


Следующий вопрос, а вот это разве работать не будет ?
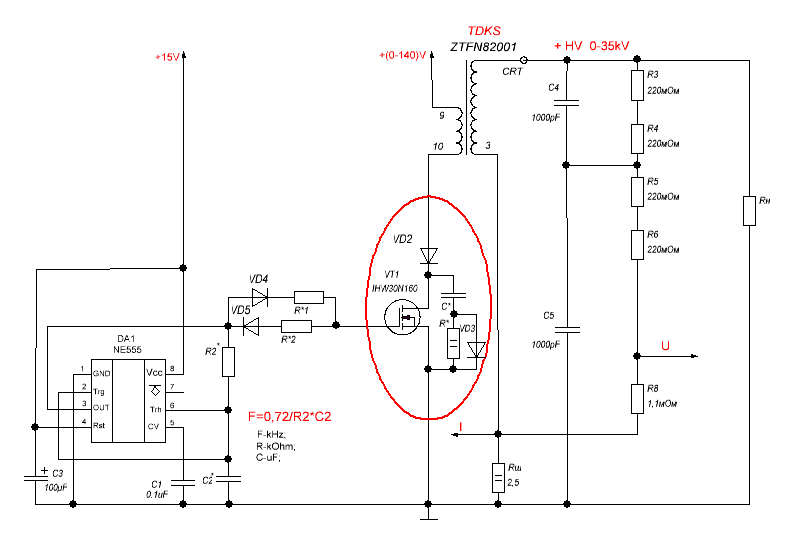
ЭТО - абсолютно то же самое, что я описывал - топология не меняется - заряд ёмкости через диод и разряд через сопротивление.
Можешь второй конец сопротивления с земли перекинуть на сток


Ну тогда открываем пост 681021 смотрим вложенную в него картинку со схемой и задаем себе вопрос: а чё это я так сильно возмущаюсь ?


_________________
Говорите говорите, я всегда зеваю когда мне интересно. 99,9% всех СЕ устройств, - от неправильных измерений
Издалека | Post: 681095 - Date: 30.06.20(00:22)
MSN Пост: 681094 От 30.Jun.2020 (00:17) Ну тогда открываем пост 681021 смотрим вложенную в него картинку со схемой и задаем себе вопрос: а чё это я так сильно возмущаюсь ?
Там VD2 нахрен не нужен!
Это для резонантных источников!
А начал ты с другого - снаб, в которм последовательнос ёмкостью стоит сопротивление.

- Правка 30.06.20(00:23) - Издалека
MSN | Post: 681098 - Date: 30.06.20(00:30)
Издалека Пост: 681093 От 30.Jun.2020 (00:17)
MSN Пост: 681089 От 30.Jun.2020 (00:11)
Ну а конкретно по ссылке будут предметные комментарии ?
Вот конкретный пример пионэра - элементарный анализ работы цепи просто недоступен по сложности для серого вещества!
Проаналализировать процессы в цепи из трёх деталей - это высший пилотаж!



Сергей, Издалека, я Вам расскажу такой старый анекдот, возможно в ЮАР его тоже помнят:

Стоят на пригорке два быка, молодой и старый. Старый чинно щипает травку, а молодой подпрыгивает и постояно: папа...папа смотри какая коровка, а вон еще смотри какая....
Старому это надоедает, и он степенно так молодому:
Сынок, не спеши, сейчас мы спокойно спустимся и перетрахаем все стадо.

Вы своими постами напоминаете мне молодого и нетерпеливого
ну вот нафига писать всю эту лирику, стирать пальцы не зная человека, что он из себя представляет ?

Я специально задал ряд вопросов и споймал вас на невнимательности, - схема со снаббером была опубликована ранее, но вы же "читатель", вы же не "чукча-писатель"

Совет, все я знаю, все я понимаю, и в состоянии решить такую простую проблему и без советов бывалых, так что не нужно переигрывать в учителя. Если по делу - пожалуйста. Но просьба спускаться с горки не спешно. Без обид.

_________________
Говорите говорите, я всегда зеваю когда мне интересно. 99,9% всех СЕ устройств, - от неправильных измерений
MSN | Post: 681100 - Date: 30.06.20(00:36)
Издалека Пост: 681095 От 30.Jun.2020 (00:22)
MSN Пост: 681094 От 30.Jun.2020 (00:17) Ну тогда открываем пост 681021 смотрим вложенную в него картинку со схемой и задаем себе вопрос: а чё это я так сильно возмущаюсь ?
Там VD2 нахрен не нужен!
Это для резонантных источников!
А начал ты с другого - снаб, в которм последовательнос ёмкостью стоит сопротивление.


VD2 это второй вопрос, вас всех заклинило на снаббере.
Вот вы соми подтвердили что там он в принципе выполняет ту же функцию, поскольку источник что плюс что минус по переменке они фактически соединены через емкость ИП.

P.S. И вообще я все уже сказал в предыдущем посту.
Меня что-то в последние дни стало напрягать это растущее количество не несущих полезной информации
постов в день, энергия на них и время тратится, а
толку от них становится все меньше и меньше.

_________________
Говорите говорите, я всегда зеваю когда мне интересно. 99,9% всех СЕ устройств, - от неправильных измерений
- Правка 30.06.20(00:45) - MSN
Издалека | Post: 681103 - Date: 30.06.20(00:51)
Не будем про горькое.
Схема со снаббером была позднее заменена на другую автором.
На первой было не так.
Я же сразу написал, что такое не работает.
На такие замены вам тут уже пальцем тыкали другие товарищи.
Проехали.
Все схемы я автоматом анализирую на отличия от типовых - их много разных.
Бяки видно сразу.
как пример -
Тут вот девушка посоветовала полярность первички поменять - анализа нет - встроенные диоды откроются на прямом ходу, а самоидукцию никто ловить не собирается. Или полевик или транс гавкнется. Прада она утверждает, что у неё работает . . .
И все советы я даю не для растопыривания пальцев, а для сохранения времени и денег (полевиков, например)
А с горки я очень давно спустился и с коровками тоже всё нормально . . .

Издалека | Post: 681105 - Date: 30.06.20(01:01)
MSN Пост: 681100 От 30.Jun.2020 (00:36)

VD2 это второй вопрос, вас всех заклинило на снаббере.
Вот вы соми подтвердили что там он в принципе выполняет ту же функцию, поскольку источник что плюс что минус по переменке они фактически соединены через емкость ИП.
Ещё раз про то же.
На первоначальной схеме был этот VD2 и парраллельно полевику подключённая последовательная цепочка RC. Всё
На это я и ответил, что такое не работает.
Сами проанализируйте.
А снаб - это действительно очень важная штука для защиты в импульсном устройстве. На них как-то мало обращают внимание. Как результат - куча сгоревших деталей и низкая надёжность БП

MSN | Post: 681114 - Date: 30.06.20(02:48)
Так вот, пока суть-да дело, я просимулировал флэйбэк с изменениями предотвращающие образование критичных выбросов ЭДС первички с данным
ТДКС`ом, для двух метод:
- со снабберной цепочкой;
- активным методом(увеличение длительности спада(fall timе) управляющего импульса );

Оба метода дают положительный результат, происходит снижение выбросов ЭДС самоиндукции до безопасной величины моего транзистора - до 1500В,
Однако оба метода приводят к уменьшению НАГРУЗОЧНОЙ СПОСОБНОСТИ ТДКС почти вдвое!, то-есть график выходного тока, выкладываемый ранее при демпфированнии транзистора будет ЕЩЕ ХУЖЕ (ниже).
Выход - использовать еще более высоковольтные транзисторы 2500В считаю для себя под большим вопросом, тем более 2мА мне все равно было мало, нужно хотя бы 10мА.
МОжно конечно пойти другим путем, мотать на него нештатные малоиндуктивные обмотки, повышать частоту, использовать более низковольтные и сильноточные транзисторы, но точно это делать буду уже не я.
Для кого-то может быть это и вариант, график нагрузочной способности есть выше.
Однако для себя тему ВВ ЛБП на ТДКСе в штатном режиме флайбэк, я закрываю, очень уж он маломощный получается.
Все, Аминь.


P.S. по поводу снабберной цепочки все оно работает во всех трех вариантах, с немного разными результатами, но работает, даже просто кондер безо всяких диодов и резисторов параллельно Сток-Исток будет работать . Спорить и доказывать ничего не собираюсь, чета устал...
У меня на компе нарисована модель этой схемки в LT_Spice. Если пользуетесь им, могу послать файл, все увидите сами.

_________________
Говорите говорите, я всегда зеваю когда мне интересно. 99,9% всех СЕ устройств, - от неправильных измерений
- Правка 30.06.20(03:04) - MSN
Forex | Post: 681116 - Date: 30.06.20(03:59)
MSN
Я процитирую Forex`а:
ВВ щуп не цель, а средство.


Не надо путать тёплое с мягким. Так же можно заявить что и паяльник не цель. Есть необходимое и достаточное. Или ты хочешь начать собирать, а паяльник потом купишь?
Есть набор НЕОБХОДИМЫХ инструмнетов. Для всего!
А без щупа, так и будешь вслепую теоретизировать и детали палить. И по максимому из девайса параметры не выжмешь.

Вобщем я сделаю проще. Вы тут пока всякие глупости обсуждайте дальше. А я когда доберусь до лабы соберу сам. Засеку время сколько на это ушло . И вот и сравним по пораметрам, что вышло у Вас всех, в результате выших долгих "обсуждений" И у меня... За то время...... За которое я соберу сам... Гы-ы-ы-ы-

И Так: Начало обсуждений 9 июня... Постов... Там потом поглядим ... Сколько наляпали пусто-постов...

MSN | Post: 681134 - Date: 30.06.20(13:36)
Forex Пост: 681116

Вобщем я сделаю проще. Вы тут пока всякие глупости обсуждайте дальше. А я когда доберусь до лабы соберу сам. Засеку время сколько на это ушло . И вот и сравним по пораметрам, что вышло у Вас всех, в результате выших долгих "обсуждений" И у меня... За то время...... За которое я соберу сам... Гы-ы-ы-ы-
>



Это будет покруче лазерного шоу, я бы сделал вход платным

_________________
Говорите говорите, я всегда зеваю когда мне интересно. 99,9% всех СЕ устройств, - от неправильных измерений
street | Post: 681135 - Date: 30.06.20(13:37)
MSN, ты установил диагноз вылетевшему камню?
От чего он умер по факту, а не предположению.

Однако оба метода приводят к уменьшению НАГРУЗОЧНОЙ СПОСОБНОСТИ ТДКС почти вдвое!, то-есть график выходного тока, выкладываемый ранее при демпфированнии транзистора будет ЕЩЕ ХУЖЕ (ниже).

А, как же иначе?.
Демпфер на то и демпфер.
Ставь диагноз. Точный.

_________________
Главное в мелочах
- Правка 30.06.20(13:39) - street
MSN | Post: 681138 - Date: 30.06.20(14:08)
street Пост: 681135 От 30.Jun.2020 (13:37)
MSN, ты установил диагноз вылетевшему камню?
От чего он умер по факту, а не предположению.

Однако оба метода приводят к уменьшению НАГРУЗОЧНОЙ СПОСОБНОСТИ ТДКС почти вдвое!, то-есть график выходного тока, выкладываемый ранее при демпфированнии транзистора будет ЕЩЕ ХУЖЕ (ниже).

А, как же иначе?.
Демпфер на то и демпфер.
Ставь диагноз. Точный.


могу отослать тело на исследования
Ну вот ты пишешь, установить диагноз, а не предположение, а сам как это себе представляешь ? Нужно было ставить на сток ВВ щуп, которого у меня нет. Сегодня повторю, может соберу нескомпенсированный резистивный делитель 1:100 на 15кГц картину не сильно поменяет, тогда можно будет делать выводы(диагноз) на 100%.
Написал, что с большой степенью вероятности, причина это тепловой пробой обратного защитного Зенер-диода, из-за превышения амплитуды выбросов - напряжения пробоя этого диода.
Потому что произошел пробой только на пятом тесте при Uип=140В,минуте на 5-й работы, и во всех четырех предыдущих, когда я уменьшал Rн, он выживал. Умер при 10мОм на выходе на пятой минуте работы. Между тестами ИП выключал.

И еще, тебе оно зачем нужно, ради праздного любопытства ?
Я для себя принял решение, что источник на ТДКСе для меня маломощен,
Даже 2 мА мне мало, мне нужно не менее 10мА, а потому заканчивать его, вылизывать демпферные цепи(снабберы) у ключа я не буду, по простой причине, делать этот источник на ТДКСе я не буду, он меня не устраивает по нагрузочной характеристике. Кого-то может он для каких-то целей устроит, меня - нет. Точка.

_________________
Говорите говорите, я всегда зеваю когда мне интересно. 99,9% всех СЕ устройств, - от неправильных измерений
- Правка 30.06.20(14:17) - MSN
Forex | Post: 681139 - Date: 30.06.20(14:10)
я бы сделал вход платным

Куда?

MSN | Post: 681140 - Date: 30.06.20(14:15)
Forex Пост: 681139 От 30.Jun.2020 (14:10)
я бы сделал вход платным

Куда?

На Скиф, в ветку Источник высокого напряжения".
А ты куда подумал ?
Ты же результаты надеюсь выложишь ?
Глядишь и на хостинг заработали-бы, и не только

_________________
Говорите говорите, я всегда зеваю когда мне интересно. 99,9% всех СЕ устройств, - от неправильных измерений
- Правка 30.06.20(14:18) - MSN
Forex | Post: 681142 - Date: 30.06.20(14:23)
Я выложу цифры достижений, что бы был виден подсчёт коэфициента соотношения результатов...

dedivan | Post: 681143 - Date: 30.06.20(14:24)
MSN Пост: 681138 От 30.Jun.2020 (14:08)

Я для себя принял решение, что источник на ТДКСе для меня маломощен,
Точка.

Вполне естественный вывод для начинающего радиогубителя.
Он не знает главного секрета этой схемы.
30-40 вт максимум что он может выжать из ТДКСа.
А почему у других получается 400? Как же так? Не может быть....

_________________
я плохого не посоветую
<][1 | 2 | 3 | 4 | 5 | 6 | 7 | 8 | 9 | 10 | 11 | 12 | 13 | 14 | 15 | 16 | 17 | 18 | 19 | 20 | 21 | 22 | 23 | 24 | 25 | 26 | 27 | 28 | 29 | 30 | 31 | 32 | 33 | 34 | 35 | 36 | 37 | 38 | 39 | 40 | 41 | 42 | 43 | 44 | 45 | 46 | 47 | 48 | 49 | 50 | 51 | 52 | 53 | 54 | 55 | 56 | 57 | 58 | 59 | 60 | 61 | 62 | 63 | 64 | 65 | 66 | 67 | 68 | 69 | 70 | 71 | 72 | 73 | 74 | 75 | 76 | 77 ][>
У Вас нет прав отвечать в этой теме.
Форум - Прочие идеи (разные) - Схемотехника - Источник высокого напряжения - Стр 47

Главная | Содержание | Форум | Файлы | Контакт