[ВХОД]
14.04.26(11:01)

www.skif.biz

Альтернативная энергия. Оставь надежду, всяк сюда входящий...

🏠 Главная | 📚 Содержание | 💬 Форум | 📁 Файлы | 📩 Контакт
 
Резонансные генераторы
Магнитные генераторы
Механические центробежные (вихревые) генераторы
Электростатические генераторы
Водородные генераторы
Ветро- и гидро- и солнечные генераторы
Прочие идеи (разные)
О форуме
Транспорт
Оружие
Научные идеи, теории, предположения...
Экономия топлива
Коммерческие вопросы
Струйные технологии
Торсионные генераторы
Новые технологии
Барахолка
Патентный отдел
Конструкторское бюро
Нейтронная физика
Торнадо и смерчи
Гравитация и антигравитация
Сделай сам. Советы.
Медицина и здравоохранение

📱 | 🖨️

Форум - Резонансные генераторы - Резонанс Мельниченко - И снова мельниченко! - Стр:54
<] [ 1 | ... 44 | 45 | 46 | 47 | 48 | 49 | 50 | 51 | 52 | 53 | 54 | 55 | 56 | 57 | 58 | 59 | 60 | 61 ] [>
Модератор: dencyaupin
Первый пост темы: dencyaupin Post: #280430 От:20.12.2010 (09:59)
Под шумок так сказать вылез Мельниченко! [ссылка]
Vladimir37 | Post:676144 - Date: 22.05.20(11:22)
Если на примере схемы с разрядником, попробовать разобраться какие процессы могут происходить? Заменяем разрядник тиристором и диодом. Когда в контуре L1` возникают колебания, разрядник может пропускать и положительный полупериод и отрицательный на С1 с L1, и конденсатор, в среднем, не заряжается. С тиристором и диодом уже С1 начнет заряжаться и от БП и высоким напряжением от L1, а так же обратным импульсом от Lдр.


Размер: 81.41 KB

texnik | Post:676146 - Date: 22.05.20(12:24)
Vladimir37 Пост: 676144 От 22.May.2020 (11:22)
Если на примере схемы с разрядником, попробовать разобраться какие процессы могут происходить? Заменяем разрядник тиристором и диодом. Когда в контуре L1` возникают колебания, разрядник может пропускать и положительный полупериод и отрицательный на С1 с L1, и конденсатор, в среднем, не заряжается. С тиристором и диодом уже С1 начнет заряжаться и от БП и высоким напряжением от L1, а так же обратным импульсом от Lдр.
Зачем ставить лишныий Срез? Этот вопрос очень просто решается в конденсаторных системах зажигания. Ставим ВВ транзистор, или симистор. Ани пропускают обе полупериод и цеп LC не разрывается...


Размер: 14.04 KB

МSN | Post:676149 - Date: 22.05.20(12:53)
texnik Пост: 676146 От 22.May.2020 (12:24)
Vladimir37 Пост: 676144 От 22.May.2020 (11:22)
Если на примере схемы с разрядником, попробовать разобраться какие процессы могут происходить? Заменяем разрядник тиристором и диодом. Когда в контуре L1` возникают колебания, разрядник может пропускать и положительный полупериод и отрицательный на С1 с L1, и конденсатор, в среднем, не заряжается. С тиристором и диодом уже С1 начнет заряжаться и от БП и высоким напряжением от L1, а так же обратным импульсом от Lдр.
Зачем ставить лишныий Срез? Этот вопрос очень просто решается в конденсаторных системах зажигания. Ставим ВВ транзистор, или симистор. Ани пропускают обе полупериод и цеп LC не разрывается...

эта схема приведет к сгоранию либо диодов, либо транзистора, а может быть и вместе.... ибо транзистор при открытии своим низким сопротивлением канала закорачивает вторичку питающего трансформатора..
Перед транзистором нужно ставить дроччель, ну если первичный БП не является обратноходовиком и его трансформатор уже не есть дроссель...
Судя по схеме выпрямителя, это не так.

_________________
Говорите говорите, я всегда зеваю когда мне интересно. 99,9% всех СЕ устройств, - от неправильных измерений


МSN | Post:676150 - Date: 22.05.20(12:56)
mebius Пост: 676141 От 22.May.2020 (10:46)
dedivan Пост: 676031 От 21.May.2020 (17:38)
Да не ври, не понял ведь, почему у них сдвига фазы нет.
Хотя по законам индукции должен быть.
Это с какого перепугу??? Не фантазируй, Дед.....
Это ты завираешься.

Это с Дедушкой случается. Периодически. В последнее время.

_________________
Говорите говорите, я всегда зеваю когда мне интересно. 99,9% всех СЕ устройств, - от неправильных измерений


Vladimir37 | Post:676151 - Date: 22.05.20(13:00)
texnik Пост: 676146 От 22.May.2020 (12:24)
.. Этот вопрос очень просто решается в конденсаторных системах зажигания. Ставим ВВ транзистор, или симистор. Ани пропускают обе полупериод и цеп LC не разрывается...
Схема от зажигания, превращает заряд конденсатора в затухающие колебания, и всё. Конденсатор теперь по новой нужно от БП заряжать.
В той схеме что я дорисовал, сделано немного по другому. Сначала работает контур С1, С2 , L1 и когда энергия с конденсатора С1 перешла в катушку L1 , тиристор закрывается и начинаются новые колебания в контуре с более высокой частотой. Конденсатор С1 в это время заряжается от БП и уже от контура , через диод, дозаряжается до более высокого напряжения чем он бы зарядился просто от БП. Вольтодобавка, такая получается. Теперь плюс к этой вольтодобавке еще и обратный импульс Lдр можно присоединить.

texnik | Post:676152 - Date: 22.05.20(13:22)
МSN Пост: 676149 От 22.May.2020 (12:53)
texnik Пост: 676146 От 22.May.2020 (12:24)
Vladimir37 Пост: 676144 От 22.May.2020 (11:22)
Если на примере схемы с разрядником, попробовать разобраться какие процессы могут происходить? Заменяем разрядник тиристором и диодом. Когда в контуре L1` возникают колебания, разрядник может пропускать и положительный полупериод и отрицательный на С1 с L1, и конденсатор, в среднем, не заряжается. С тиристором и диодом уже С1 начнет заряжаться и от БП и высоким напряжением от L1, а так же обратным импульсом от Lдр.
Зачем ставить лишныий Срез? Этот вопрос очень просто решается в конденсаторных системах зажигания. Ставим ВВ транзистор, или симистор. Ани пропускают обе полупериод и цеп LC не разрывается...

эта схема приведет к сгоранию либо диодов, либо транзистора, а может быть и вместе.... ибо транзистор при открытии своим низким сопротивлением канала закорачивает вторичку питающего трансформатора..
Перед транзистором нужно ставить дроччель, ну если первичный БП не является обратноходовиком и его трансформатор уже не есть дроссель...
Извини но, такие мелочи я не рассматриваю. Это тут не важно. Во первых, конденсаторные системы зажигании питаются от транзисторных преобразователей и при замыкании ключа срывается генерация и зарядный ток не поступает на транзистор. А в другом варианте, ставится ограничительное сопротивление в место дросселя, или второй транзисторный ключ. Это все проверенно практически....


Размер: 40.87 KB

texnik | Post:676153 - Date: 22.05.20(13:28)
Vladimir37 Пост: 676151 От 22.May.2020 (13:00)
texnik Пост: 676146 От 22.May.2020 (12:24)
.. Этот вопрос очень просто решается в конденсаторных системах зажигания. Ставим ВВ транзистор, или симистор. Ани пропускают обе полупериод и цеп LC не разрывается...
Схема от зажигания, превращает заряд конденсатора в затухающие колебания, и всё. Конденсатор теперь по новой нужно от БП заряжать.
В той схеме что я дорисовал, сделано немного по другому. Сначала работает контур С1, С2 , L1 и когда энергия с конденсатора С1 перешла в катушку L1 , тиристор закрывается и начинаются новые колебания в контуре с более высокой частотой. Конденсатор С1 в это время заряжается от БП и уже от контура , через диод, дозаряжается до более высокого напряжения чем он бы зарядился просто от БП. Вольтодобавка, такая получается. Теперь плюс к этой вольтодобавке еще и обратный импульс Lдр можно присоединить.
А зачем всё это, такой маразм? Для какой цели? Хочешь получить ВВ незатухающие колебание?

alcolyt | Post:676154 - Date: 22.05.20(13:28)
YouTube: Смотреть видео

YouTube: Смотреть видео

Уже скрещивают ежа с ужом)

valeralap | Post:676160 - Date: 22.05.20(15:14)
Приехал с дачи,загорел просто класс, такой жары в мае у нас, не помню...
Дочитал все посты, скиф в своем репертуаре все то же один в лес другие по дрова. На даче пришла мне идея поменять стиль общения на своей ветке, навести так сказать порядок, уйти от скифского приема все зафлуживать.

Немного отойду, открою две ветки, одна ветка будет полностью моя в нее буду писать и выкладывать материалы. Не единого поста чужого в ней не будет! Любое чужое вмешательство посты будут удалятся без всяких объяснений. Если возникнет причина длительного моего отсутствия, права на эту ветку для модераторства не кому не передаются, до моего прихода!

Вторая ветка только для разбора и рабочей обстановки, для нее я создам дополнительные правила. Пока все,- пошел поливать огород.




_________________
Чтобы слушать Иисуса Христа, нужно быть, хотя бы его апостолом!


ahedron | Post:676164 - Date: 22.05.20(16:18)
Тю, я думал искатели СЕ нажали кнопку и огород поливается сам, а тут "пошёл"... ну иди.

alcolyt | Post:676165 - Date: 22.05.20(16:34)
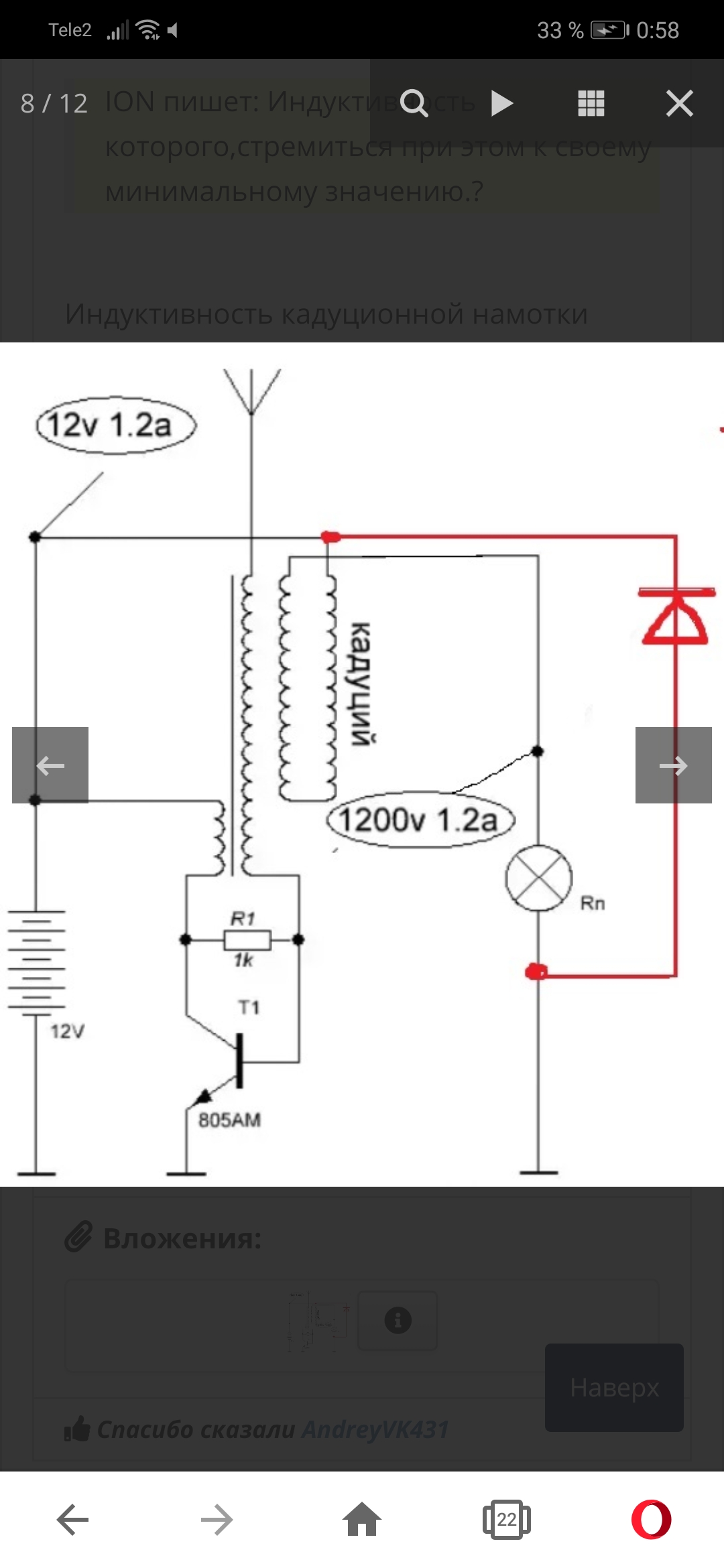
У Delamorto тоже интересная схема, наверное частоту надо подбирать чтобы заработало.
Все смотрю, читаю, а чтобы собрать это нужен хороший настрой и время)

Схема Delamorto
Размер: 275.38 KB

valeralap | Post:676166 - Date: 22.05.20(17:07)
alcolyt Пост: 676165 От 22.May.2020 (16:34)
У Delamorto тоже интересная схема, наверное частоту надо подбирать чтобы заработало.
Все смотрю, читаю, а чтобы собрать это нужен хороший настрой и время)


Принцип на это похоже, делал когда только начинал свои исследования.


Размер: 30.60 KB

_________________
Чтобы слушать Иисуса Христа, нужно быть, хотя бы его апостолом!


valeralap | Post:676167 - Date: 22.05.20(17:15)
ahedron Пост: 676164 От 22.May.2020 (16:18)
Тю, я думал искатели СЕ нажали кнопку и огород поливается сам, а тут "пошёл"... ну иди.


Искателю СЕ 68 лет, если искатель сидел бы только с паяльником, давно бы ласты склеил. 😎 Искатель машину продал, что бы пешком ходить. Дак, и то не дают, чуть- что предлагают свозить.😎

_________________
Чтобы слушать Иисуса Христа, нужно быть, хотя бы его апостолом!


Greyver | Post:676171 - Date: 22.05.20(18:11)
zimnyaya Пост: 676140 От 22.May.2020 (10:30)
sharp Пост: 676134 От 22.May.2020 (09:58)
ПротивоЭДС - это собирательный образ всех сил, мешающих движению тока.
У нас принято связывать противоЭДС только с развитием тока в катушке не вникая в суть протекающих процессов.
Но ведь с этой противодействующей силой и правда можно бороться в некоторой степени.
Например, можно уменьшить межвитковую емкость особой намоткой.
Или, как делает Мельниченко - уменьшает индуктивную связь, используя зазор между обмотками.

sharp если с ней бороться, то это означает борьбу с основной силой, которая движет наши электроны в проводах.
Чего и показывают многочисленные опыты.
+100500
Остаётся добавить, что "ПротивоЭДС" чисто ре-активна. Тоисть, она сначала мешает "развитию тока в катушке", а потом, при спаде тока, поддерживает этот ток, возвращая обратно в источник "силу противоЭДС", затраченную на развитие тока.

_________________
Человек отличается от обезьяны умением не замечать очевидных вещей.


street | Post:676174 - Date: 22.05.20(18:28)
Greyver Пост: 676171 От 22.May.2020 (18:11)
+100500
Остаётся добавить, что "ПротивоЭДС" чисто ре-активна.

И не электрической природы. Это , желательно тоже не забывать добавлять.

_________________
Главное в мелочах


dedivan | Post:676175 - Date: 22.05.20(18:44)
mebius Пост: 676141 От 22.May.2020 (10:46)
dedivan Пост: 676031 От 21.May.2020 (17:38)
Да не ври, не понял ведь, почему у них сдвига фазы нет.
Хотя по законам индукции должен быть.
Это с какого перепугу??? Не фантазируй,

Ты хоть учебник то для начала прочитай.
Расскажи что там написано.

_________________
я плохого не посоветую


ФЕМЕ | Post:676183 - Date: 22.05.20(19:59)
valeralap Пост: 676160 От 22.May.2020 (15:14)

Немного отойду, открою две ветки, одна ветка будет полностью моя в нее буду писать и выкладывать материалы. Не единого поста чужого в ней не будет! Любое чужое вмешательство посты будут удалятся без всяких объяснений. Если возникнет причина длительного моего отсутствия, права на эту ветку для модераторства не кому не передаются, до моего прихода!


Валера, там есть кнопочка "запретить добавление постов". Нажал- добавил свой пост, далее нажал- и запретил...
Видать, точно, такой он закон СЭ, если где то прибыло, где то обязательно Боженька отнимет! 🤢

_________________
«Сколь горестно не знать свой ум!»


street | Post:676184 - Date: 22.05.20(20:09)
zimnyaya Пост: 676140 От 22.May.2020 (10:30)
ток может превращаться в чистое напряжение, имеющее разомкнутые силовые линии статических зарядов, которые простираются в бесконечность!
Что позволяет взаимодействовать со всеми имеющимеся в среде зарядами вокруг нас и привлекать их в свой генератор"

А те заряды, что внутри нас оно привлекать не позволяет?
Как оно отличит одно от другого? Особенно если, где-то там,... в бесконечности...

_________________
Главное в мелочах


phoba | Post:676212 - Date: 23.05.20(06:01)
dedivan Пост: 676175 От 22.May.2020 (18:44)
mebius Пост: 676141 От 22.May.2020 (10:46)
dedivan Пост: 676031 От 21.May.2020 (17:38)
Да не ври, не понял ведь, почему у них сдвига фазы нет.
Хотя по законам индукции должен быть.
Это с какого перепугу??? Не фантазируй,

Ты хоть учебник то для начала прочитай.
Расскажи что там написано.


там написана херня диван

Самый простой пример простого заблуждения из учебника
«Физика – 11 класс»
В нем пишут:
"Если по катушке идет переменный ток, то:
магнитный поток, пронизывающий катушку, меняется во времени,
а в катушке возникает ЭДС индукции ."
Т.е. хотят Вам сказать, что магнитный поток меняется во времени, он может быть в будущем, в прошлом... но типа не меняется сам как материальный объект..
Теперь правильный вариант:
"Если по катушке идет переменный ток, то:
магнитный поток, пронизывающий катушку, меняется в течении времени, а в катушке возникает ЭДС индукции ."
Теперь все становится понятно, магнитное поле, как материальная структура, меняется сама в течении времени.
когда говорят что нечто "меняется во времени" то это подразумевает изменение самого времени, а не того что изменяется. На самом же деле изменяется именно магнитное поле, становится переменным или электромагнитным в теченИИ например секунды или часа. Но ты не можешь изменять магнитное поле перемещая его во времени.

_________________
Все новое - переосмысленное старое по новому, но не \\\"хорошо забытое старое\\\"...В. Стогов


phoba | Post:676213 - Date: 23.05.20(06:07)
zimnyaya Пост: 676124 От 22.May.2020 (08:36)
free_energy Пост: 675873 От 20.May.2020 (18:01)
Не понял в чем проклятье😕 в чем вообще проблема

Проблема в том, что в замкнутой структуре никакой энергии извне возникнуть не может, ее можно использовать только как звено в цепи трансформации.
И вот этот вот наивняк
При этом процесс генерации не должен страдать от самого сгенерированного тока в цепи.

Говорит о полном непонимании простой вещи, которая тут обсуждалась несколько страниц назад: та сила, что генерирует ток и та, что "сопротивляется" - это одна и та же сила.


нет не одна и та же 😬

_________________
Все новое - переосмысленное старое по новому, но не \\\"хорошо забытое старое\\\"...В. Стогов


valeralap | Post:676218 - Date: 23.05.20(08:59)
Топчусь на месте, пересмотрел бегло старые ветки много чего интересного, но все потонуло в личностных амбициях участвовавших.
Создам я две ветки так сказать выгоню вас болтать в другую, что изменится?
Будет как всегда, пример,- придет глюк,за глюком техник, за техником сантехник, а в конце ветеринар!
Под ником невидно не образование не способностей, какой опыт приобретенный, нечего невидно.
Приведу пример фантастической шизы. Где-то напутали, и в институт ядерной физики прислали на стажировку скотника, мастера машинного доения.😎 Молодой парень, надели на него халат он от лаборантов ядерщиков не чем не отличается. Кому его закрепили, водит его знакомит с работой ускорителя элементарных частиц. Скотник не понимает, на хер ему это все надо, судорожно вспоминает азы физики и всячески старается поддержать диалог, думая про себя, раз его прислали как самого лучшего значит это зачем-то нужно.😎
Наставник ядерщик, тоже подозревает, что что-то здесь не так, но воспитание не позволяет спросить в лоб, про себя думает, не хера себе дебила прислали!Эту шизу можно в юмористи́ческом тоне развивать еще долго, но этот пример демонстрирует возможности общения сайта скиф.
Вопрос всем, как вы видите вторую ветку, что бы она не вызвала не у меня не у вас раздражения из-за непонимания друг- друга?

_________________
Чтобы слушать Иисуса Христа, нужно быть, хотя бы его апостолом!


neama | Post:676219 - Date: 23.05.20(09:09)
Я задаю вопросы про что такое "радиант" и как происходит поляризация оным диэлектриков с точки зрения уважаемого уже где-то с пол годика годик. А в ответ слышу смехуечки дескать быдло тута а я дартаньяно... Тьфу... Стыдно, ты ж не богатырь 40 лет водить по пустыне и поднять гешефт, а в прочем к чему эт я.... На здоровье....

_________________
Раздражайтесь, это улыбает...


valeralap | Post:676220 - Date: 23.05.20(09:20)
neama Пост: 676219 От 23.May.2020 (09:09)
Я задаю вопросы про что такое "радиант" и как происходит поляризация оным диэлектриков с точки зрения уважаемого уже где-то с пол годика годик. А в ответ слышу смехуечки дескать быдло тута а я дартаньяно... Тьфу... Стыдно, ты ж не богатырь 40 лет водить по пустыне и поднять гешефт, а в прочем к чему эт я.... На здоровье....
Вот ты прочитал мой пост, в конце стоит вопрос как создать ветку?
Ты мне задаешь встречный про радиант, как я могу на это реагировать?!
Ты не скотник,- ты баран! Видишь, какой милый диалог у нас состоялся. 😎

_________________
Чтобы слушать Иисуса Христа, нужно быть, хотя бы его апостолом!


Stels | Post:676221 - Date: 23.05.20(09:31)
Открывай и модери. Что не в тему в мусорку, а там и охота отпадет писать бредни. Ну если чел не чистый троль канечно.

_________________
Из ничего ничто произойти не может; ничто существующее не может быть уничтожено, и всякое изменение состоит лишь в соединении и разделении. Демокрит 460-370 гг. до н....


sharp | Post:676222 - Date: 23.05.20(09:33)
Вопрос всем, как вы видите вторую ветку, что бы она не вызвала не у меня не у вас раздражения из-за непонимания друг- друга?

Так все просто Валера.
Люди от чего бесятся, от недосказанности.
Ты же ничего сам не говоришь, а только показываешь видосики да вопросы задаешь.
Это сперва интригует, заставляет думать и искать варианты закрывая глаза на твою манеру общения, переходящая часто в высокомерие...
Но интерес постепенно пропадает и остается только раздражение твоей манерой общения.
Пропадает интерес потому, что твои мысли так и остаются скрыты, а все, что высказывалось другими остается без внятных обоснованных комментариев с твоей стороны.
Потом ты уходишь и через время по второму кругу выкладываешь все те же видисики в такой же манере загадочности.
Будь открытым в общении, высказывай и свои идеи, понимай, что твое представление тоже может быть ошибочным несмотря на полученный результат, а результаты могут быть не такими, как кажутся тебе, не оставляй загадочных высказываний...
Но я думаю, тебе это все не под силу - рано или поздно в тебе проявится ДедИван😬

<] [ 1 | ... 44 | 45 | 46 | 47 | 48 | 49 | 50 | 51 | 52 | 53 | 54 | 55 | 56 | 57 | 58 | 59 | 60 | 61 ] [>
У Вас нет прав отвечать в этой теме.
Форум - Резонансные генераторы - Резонанс Мельниченко - И снова мельниченко! - Стр 54
🏠 Главная | 📚 Содержание | 💬 Форум | 📁 Файлы | 📩 Контакт