[ВХОД]
31.05.26(10:08)

www.skif.biz

Альтернативная энергия. Оставь надежду, всяк сюда входящий...

🏠 Главная | 📚 Содержание | 💬 Форум | 📁 Файлы | 📩 Контакт
 
Резонансные генераторы
Магнитные генераторы
Механические центробежные (вихревые) генераторы
Электростатические генераторы
Водородные генераторы
Ветро- и гидро- и солнечные генераторы
Прочие идеи (разные)
О форуме
Транспорт
Оружие
Научные идеи, теории, предположения...
Экономия топлива
Коммерческие вопросы
Струйные технологии
Торсионные генераторы
Новые технологии
Барахолка
Патентный отдел
Конструкторское бюро
Нейтронная физика
Торнадо и смерчи
Гравитация и антигравитация
Сделай сам. Советы.
Медицина и здравоохранение

📱 | 🖨️

Форум - Прочие идеи (разные) - Схемотехника - ❓Вопросы чайников и ответы ГУРУ - Стр:144
<] [ 1 | ... 134 | 135 | 136 | 137 | 138 | 139 | 140 | 141 | 142 | 143 | 144 | 145 | 146 | 147 | 148 | 149 | 150 | 151 | 152 | 153 | 154 | ... | 460 ] [>
Модератор: bolt
Первый пост темы: bolt Post: #51365 От:28.12.2006 (22:13)
Завтра уже еду детали покупать, так что чуть опоздали с темой.
Остальное после нового года
Всех с новым две тысячи седьмым годом 😬
street | Post:585626 - Date: 11.04.18(10:27)
Да ладно... Динамиков , как грязи. Мебельных защёлок в хозмаге недорого.

_________________
Главное в мелочах


bazarov | Post:587100 - Date: 25.04.18(20:04)
Кто знает что на видео и для чего. то непонятно. Вижу диск, вижу старовера, вижу магнит - нихрена не понимаю. 😨
YouTube: Смотреть видео

_________________
Не хватит никакого здоровья, чтобы приспособиться к этому глубоко больному обществу(Кришна Мурти)/Горшки не Боги обжигают (многовековая классика)


Ihtiandr | Post:587106 - Date: 25.04.18(20:38)
bazarov Это неудачная пародия на фейк. Смысла меньше нуля.
Примерно как Толик5 путешествует сквозь время.

_________________
Человек создан для счастья, как птица для работы


Greyver | Post:587157 - Date: 26.04.18(17:07)
bazarov Пост: 587100 От 25.Apr.2018 (20:04)
вижу старовера,
С чего ты решил, что это "старовер"? А во-вторых, такую лабуду ты должен отсекать за первые 5 сек просмотра, а лучше вообще не смотреть - моск целее будет.

Доступность информации в инете некоторые редиски компенсируют толстым слоем инфомусора.

_________________
Человек отличается от обезьяны умением не замечать очевидных вещей.


bazarov | Post:587169 - Date: 26.04.18(21:43)
Greyver Пост: 587157 От 26.Apr.2018 (17:07)
bazarov Пост: 587100 От 25.Apr.2018 (20:04)
вижу старовера,
С чего ты решил, что это "старовер"? А во-вторых, такую лабуду ты должен отсекать за первые 5 сек просмотра, а лучше вообще не смотреть - моск целее будет.

Доступность информации в инете некоторые редиски компенсируют толстым слоем инфомусора.

1. По моему уразумению все кто похожи на бомжей - староверы. И пофик, думать зато не надо.
2. Иногда интересно посмотреть на нечто новое. То старого уже мало, а моск зрелищ и чудес требует. А вдруг?

_________________
Не хватит никакого здоровья, чтобы приспособиться к этому глубоко больному обществу(Кришна Мурти)/Горшки не Боги обжигают (многовековая классика)


Jeka343 | Post:587206 - Date: 27.04.18(16:07)
Подарили мне принтер Лазерджек НР-1020, снятый с консервации, 10 лет простоял на складе. В былые года, самый распространенный и надежный лазерник.

Первым делом я протряс картридж, подключил, комп его видит. Пытаюсь распечатать картинку - не печатает. Пытаюсь менять дрова, комп пишет, что поверх старых, новые дрова не поставить, а программку (помнится) для удаления драйверов НР-шных не могу найти. Ладно перезагрузил комп - и !О ЧУДО! бледно распечатал пробную простую страничку. Как показывает практика, чтоб он начал печатать ярко после длительной консервации, его нужно погонять. Гоняю на простых небольших картинках, он их через одну распечатывает, но если при перекачке возникает ошибка, то зависает, и больше совсем печатать не хочет. Ни его выключение не спасает, ни удаление всех печатных заданий в диспетчере принтеров. Спасает только перезагрузка компа.

Помучив его таким образом, чаще на легких картинках в полстраницы, он начал печатать уже ярко. Но он как-то избирательно не печатает большие картинки на всю страницу. Вернее одну - печатает, остальные - нет. Это не связано с объемом файла. Больше !ЧАЩЕ! связанно с размером страницы для печати. Но опять же задаю на компе поля большие уменьшаю, тем самым, размер фотки, а он ее распечатывать отказывается. Или вроде и прогреется, и подготовится к печати, и не печатает. Потом или ошибку выдает, или вообще на диспетчере вижу что задание он схавал, но печатать передумал.

Предполагаю 3 неисправности:

1) плохое питание (подсохли кондеры)

2) неисправность электроники (вероятнее всего память)

3) USB-2 компа не дружит с USB-1 принтера.

Кто-то может помочь с диагностикой, особенно по пункту (3). Как на компе принудительно заставить работать порт по протоколу USB-1, если он сам этого не делает ???

Greyver | Post:587209 - Date: 27.04.18(17:02)
bazarov Пост: 587169 От 26.Apr.2018 (21:43)
1. По моему уразумению все кто похожи на бомжей - староверы. И пофик, думать зато не надо.
2. Иногда интересно посмотреть на нечто новое. То старого уже мало, а моск зрелищ и чудес требует. А вдруг?
1. Тоисть мозги уже отштамповали. И пофик, думать зато не надо. (ц)
2. У нас этот "новый" развод, на лохов, давно закончился. У вас ещё всё впереди... 😕

_________________
Человек отличается от обезьяны умением не замечать очевидных вещей.


bazarov | Post:587257 - Date: 28.04.18(13:41)
Greyver Пост: 587209 От 27.Apr.2018 (17:02)
bazarov Пост: 587169 От 26.Apr.2018 (21:43)
1. По моему уразумению все кто похожи на бомжей - староверы. И пофик, думать зато не надо.
2. Иногда интересно посмотреть на нечто новое. То старого уже мало, а моск зрелищ и чудес требует. А вдруг?
1. Тоисть мозги уже отштамповали. И пофик, думать зато не надо. (ц)
2. У нас этот "новый" развод, на лохов, давно закончился. У вас ещё всё впереди... 😕

YouTube: Смотреть видео

_________________
Не хватит никакого здоровья, чтобы приспособиться к этому глубоко больному обществу(Кришна Мурти)/Горшки не Боги обжигают (многовековая классика)


Greyver | Post:587265 - Date: 28.04.18(17:36)
bazarov Пост: 587257 От 28.Apr.2018 (13:41)
Так ты уже в секте? 😳

Пс. Твой ролик не смотрел, чисто по названию, ежель чего...
Чисто из любопытства - а что за секта?

_________________
Человек отличается от обезьяны умением не замечать очевидных вещей.


Greyver | Post:587494 - Date: 30.04.18(18:22)
YouTube: Смотреть видео

_________________
Человек отличается от обезьяны умением не замечать очевидных вещей.


УжосМляНах | Post:587495 - Date: 30.04.18(18:34)
Болт забил на тему болт...
Тема засирается... кого из первых двух-трех десятков постов модератором темы можно сделать?!

олег-джан | Post:587497 - Date: 30.04.18(19:05)
кого из первых двух-трех десятков постов модератором темы можно сделать?!


ага, а ты тарасенку-проститутку сделай модером....
вот умора будет...

_________________
Обьективная реальность-бред,вызванный недостатком алкоголя в крови...


УжосМляНах | Post:587498 - Date: 30.04.18(19:08)
олег-джан Пост: 587497 От 30.Apr.2018 (19:05)
кого из первых двух-трех десятков постов модератором темы можно сделать?!


ага, а ты тарасенку-проститутку сделай модером....
вот умора будет...

Я могу через удаление первых постов сделать... а там из активных Фор только... Но он ссанкции против Скифа "ввел"...
Придется самому следить за темой...

Pavel1 | Post:587523 - Date: 01.05.18(09:28)
УжосМляНах Пост: 587495 От 30.Apr.2018 (18:34)
Болт забил на тему болт...
Тема засирается... кого из первых двух-трех десятков постов модератором темы можно сделать?!


Ты прав, тема была хорошая "вопросы и ответы", засрали.
Пускай свое гавно каждый убирает за собой,Уборщицы нет.
СОСТАВИТЬ СПИСОК И ОПУБЛИКОВАТЬ???????????????????
Ребята, дерьмо убирайте за собой.

Pavel1 | Post:587525 - Date: 01.05.18(09:45)
Я сам, электронщик, но обращался за помощью к коллегам и я ее получал.
Все на свете знать не возможно....
Спасибо вам коллеги!!!
Счас срачом заполонили 250 страниц пустословия, просто макулатура.
Ребята, сохраняйте эту ветку как "Вопрос-ответ" и это будет хорошо.
Для начала ее надо почистить или обще удалить и создать новую "Вопрос-ответ".
Кто за???

dedivan | Post:587527 - Date: 01.05.18(10:04)
Jeka343 Пост: 587206 От 27.Apr.2018 (16:07)

3) USB-2 компа не дружит с USB-1 принтера.



Дружат они очень хорошо. А вот китайские юсб бывает не дружат с западными. Менять нужно либо мамку либо карточку юсбишную на компе.

А если много картинок подряд правильно не печатает- это лазер уже приплыл-это к спецам на замену.

_________________
я плохого не посоветую


Pavel1 | Post:587530 - Date: 01.05.18(10:39)
Как создать новую тему "Вопрос-Ответ"?
Без всякого мусора, чисто вопрос и адекватный ответ.


Jeka343 | Post:587576 - Date: 01.05.18(15:29)
dedivan Пост: 587527 От 01.May.2018 (10:04)
Jeka343 Пост: 587206 От 27.Apr.2018 (16:07)
3) USB-2 компа не дружит с USB-1 принтера.

Дружат они очень хорошо. А вот китайские юсб бывает не дружат с западными. Менять нужно либо мамку либо карточку юсбишную на компе.

А если много картинок подряд правильно не печатает- это лазер уже приплыл-это к спецам на замену.

Спасибо Дед за мнение. Ну я принтер тут еще раз проюзал:

первая попытка - Не может распечатать даже легкую фотку, которую распечатывал в предыдущем тесте 4 дня назад.
вторая попытка - Оставил его просто подключенным на пол часа к сети и компу. Он распечатал даже большие сложные фотки на весь лист, которые не мог распечатать в прошлом тесте.

Комп - чисто корейский (Зроблено у Корее). Принтер китайский, но НР.

п.с.: Все таки полагаю, что или встроенный БП, или мозги отсырели.. Он все таки 10 лет пролежал на складе. Попробую погоняю, может сам сознается.

neama | Post:587610 - Date: 01.05.18(17:53)
Жека, это блок лазера... Дохнут традиционно электролиты...

_________________
Раздражайтесь, это улыбает...


УжосМляНах | Post:587619 - Date: 01.05.18(19:18)
Pavel1 Пост: 587530 От 01.May.2018 (10:39)
Как создать новую тему "Вопрос-Ответ"?
Без всякого мусора, чисто вопрос и адекватный ответ.

Ты можешь сам создать такую ветку. Только в этой есть много интересного.
Есть ли смысл новую делать?
За этой я послежу. На днях пробегусь и почищу флуд со срачем.


missioner | Post:587633 - Date: 01.05.18(22:16)
УжосМляНах Пост: 587619 От 01.May.2018 (19:18)
... На днях пробегусь и почищу флуд со срачем.
Болт и Ужас - однояйцевые близнецы братья?

_________________
Здесь хранится СЕ суперавтотрансгенератор https://www.skif.biz/index.php?name=Forums&file=viewtopic&p=875842#875842 https://disk.yandex.ru/d/T_H9tIHpXVb8dw Дополненная версия с видео: https://disk.yandex.ru/d/RUQMOtXIHzRo7Q


missioner | Post:589039 - Date: 12.05.18(22:25)
Наверно ещё больше уменьшится т.к. закороченная обмотка тоже будет её сильнее занижать.
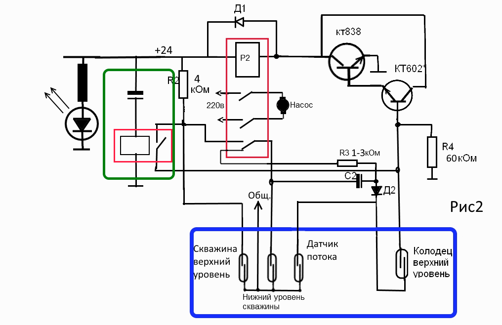
Ну а я после двух недель успешной работы новой схемы автоматики управления погружным насосом выявил всё же один недостаток который решил устранить нововведением. Сейчас у меня схема устроена без той части что я обвёл зелёной рамкой. Так как автомат стоит в бане а включаю я её зимой из дома а летом из бани и из дома то оказалось что иногда очень хочется включить её не дожидаясь утопления и включения датчика верхнего уровня скважины. Сёйчас приходится просто перемыкать в автомате контакты этого датчика.Для чего нужно или лезть вовнутрь автомата или нужно будет ставить туда кнопочку. Но зимой из дома то её не включишь,нужно тянуть дополнительную пару. А вот с введением в схему этой пары деталей,кондёр и реле перемыкающее полностью все датчики на хотя бы долю секунды,зависит от ёмкости конденсатора, отпадёт необходимость вообще ходить зимой в баню к автомату. Просто отключаю из дома питание схемы,затем вновь включаю и у меня всё заработает,главное чтобы датчик нижнего уровня скважины был подтоплен.
image



Размер: 33.24 KB

_________________
Здесь хранится СЕ суперавтотрансгенератор https://www.skif.biz/index.php?name=Forums&file=viewtopic&p=875842#875842 https://disk.yandex.ru/d/T_H9tIHpXVb8dw Дополненная версия с видео: https://disk.yandex.ru/d/RUQMOtXIHzRo7Q


vodoprovodchik | Post:589131 - Date: 13.05.18(08:56)
А вот почему при получении ЭДС рисуют проводник ,перемещающийся в однородном Мполе ??
Есть ли ошибки в рисунке и сколько их если есть ? 😏


Размер: 22.38 KB

sharp | Post:589155 - Date: 13.05.18(11:23)
laborant Пост: 589136 От 13.May.2018 (09:17)
Да, Мисс, индуктивность уменьшается.

О, Лаборант, ты и такие эксперименты проводишь...
Я думал ты только мышек препарируешь😬
А сможешь развить это любопытное наблюдение в какую-то идею?

sharp | Post:589183 - Date: 13.05.18(14:58)
Я, когда это любопытное наблюдение обнаружил, то сразу родилось несколько идей, которые начал шаг за шагом проверять.
Эксперименты привели к любопытным результатам...
Но у каждого ж свой путь поиска... поэтому обращаю твое внимание, что здесь стоит покопать.

<] [ 1 | ... 134 | 135 | 136 | 137 | 138 | 139 | 140 | 141 | 142 | 143 | 144 | 145 | 146 | 147 | 148 | 149 | 150 | 151 | 152 | 153 | 154 | ... | 460 ] [>
У Вас нет прав отвечать в этой теме.
Форум - Прочие идеи (разные) - Схемотехника - ❓Вопросы чайников и ответы ГУРУ - Стр 144
🏠 Главная | 📚 Содержание | 💬 Форум | 📁 Файлы | 📩 Контакт