[ВХОД]

06.04.26(06:47)

www.skif.biz

Альтернативная энергия. Оставь надежду, всяк сюда входящий...

🏠 Главная | 📚 Содержание | 💬 Форум | 📁 Файлы | 📩 Контакт
 
Резонансные генераторы
Магнитные генераторы
Механические центробежные (вихревые) генераторы
Электростатические генераторы
Водородные генераторы
Ветро- и гидро- и солнечные генераторы
Прочие идеи (разные)
О форуме
Транспорт
Оружие
Научные идеи, теории, предположения...
Экономия топлива
Коммерческие вопросы
Струйные технологии
Торсионные генераторы
Новые технологии
Барахолка
Патентный отдел
Конструкторское бюро
Нейтронная физика
Торнадо и смерчи
Гравитация и антигравитация
Сделай сам. Советы.
Медицина и здравоохранение

📱 | 🖨️

Форум - Резонансные генераторы - Прочие резонансные генераторы - Интересное явление при играх с качером Резервиста. - Стр:1
Модератор: dak
dak | Post:46120 - Date: 17.11.06(08:34)
Вот игрался год назад с самым первым вариантом качера Резервиста на КТ815. В качестве предохранителя, как он советовал, включил в цепь питания автомобильную лампу.
На днях решил расчистить стол, начал разбирать схему, и вдруг... что такое? - на стенке баллона довольно четкий отпечаток в форме спиралей лампы. См. на фото.
Общее время игрищ с этим качером не превышало пары часов.
Спираль не накалялась - ток потребления с пробником на светодиоде - 90 mA.
Однако, имеет место довольно сильный перенос материала спирали на стенку баллона. Причем, спираль отпечаталась довольно четко, т.е. перенос материала спирали имел направленный характер.
Есть тут "Нобель"?

tera | Post:46125 - Date: 17.11.06(09:32)
Есть тут "Нобель"?

Есть.. есть. Перенос эфирной составляющей. Так электронлучевая труба работает. НЛО летают да мало ли открытий чудных будет.

_________________
“Я есмь и путь, и истина, и жизнь. Никто не приходит к Отцу иначе, кроме как через Я”


pendik | Post:46130 - Date: 17.11.06(10:04)
Чистка стола раз в год-ето не Нобель-ето Гинес!!!

vodoprovodchik | Post:46137 - Date: 17.11.06(10:37)
Привет !
К dak...
Очевидно Вы экспериментируете с качером Б. Вообще то из фото не совсем понятно и напоминает распыление металла от частичной потери герметизации баллона лампы. Видимые следы непредсказуемы и если у Вас повторится эффект на другой лампочке (скажем в положении цоколем в верх) то это было бы интересно . Среда в таких лампочках идентична с обычной лампой на 220 вольт (у меня так и не получилось получить эффект ионизации в среде с вызженным кислородом ). Не знаете ли Вы условия состояния газовой среды в обычной лампочке ? В экспериментах с установкой "Тесла" на частоте 1-1.5мгц явления "жгутового разряда" нет и очень хорошо видно , что внутренняя среда обладает инерцией к перемещению и очень слабой зависимостью к внешней ёмкости руки(факел идёт на близлежащее стекло). Качер Б. - это импульс с очень малой длительностью и эффекты при работе данной установки вылезают в область "непоняток". Чтобы быть на 100% уверенным в эффекте необходимо тщательная экранировка , фильтр по питанию с выходом через проходные кондеи.
С дружеским приветом. Водопроводчик.

MSN | Post:46164 - Date: 17.11.06(14:04)
Для чистоты эксперимента надо отнести лампу длинными проводами подальше от катушки качера(несколько метров), и поганять его тестовое время с новой лампой, если эффект повторится, вот тогда можно будет сделать хоть какие-то попытки предположить природу этого явления.

_________________
Говорите говорите, я всегда зеваю когда мне интересно. 99,9% всех СЕ устройств, - от неправильных измерений


dak | Post:46630 - Date: 21.11.06(11:57)
К сожалению, повторить такой эффект со свежей лампочкой не получается. С той конфигурацией проводов, оборудования, которые сейчас.
Первая лампа была гарантированно чистой и неиспользованной (Куплены они были по ошибке и не использовались. В моем танке их ткнуть некуда.)
То что тут "нобеля" нет, это я и сам понимаю. Просто меня поразила скорость, с которой произошло напыление (жаль сразу не заметил). Особенно учитывая простоту конструкции. За это большой респект Резервисту(он же, похоже, Resl) - три детали, работы на полчаса, а удовольствия на целый день.
Все. Больше не буду этим отнимать ваше время.

vodoprovodchik | Post:47105 - Date: 25.11.06(13:08)
Привет !
К dak...
В том виде как проводятся такие эксперименты некоторыми товарисчами то конечно трудно на что либо конкретное наткнуться. А вообще работа с короткими импульсами полна неожиданностей которые нуждаются в осмыслении. К примеру - явление вращения разряда в магнитном поле(5-7кгц) , - мне было указано , что это давным -давно всем известно и новинки здесь нет, но переход на более короткий импульс показал на ОТСУТСТВИЕ вращения разряда в МП ??? по этому поводу я написал одно исследование в котором указал на работу вращения присутствие кислорода воздуха ( "НЕЧТА" , живущая в воздухе.
[ссылка] )но,,,как же теперь "приклеить" это всё к короткому импульсу ???
Так что и Ваши эксперименты не стоит списывать в утиль , - это может быть всего лишь "веткой"...

К inventives...
К сожалению я не могу толком сфотать "факел" от ВВ установки . Разница между этими эффектами огромна. Взять хотя бы то , что бегающий жгутовый разряд легко получить с любого ВВ источника (вых. каскад строчной развёртки тел., или блокинг/ген с высоков. катушкой ). В установке "Тесла" используется синусоидальный генератор (причём я попробовал 2схемки и остановился на самой непродуктивной с точки зрения моего давнего пацанячьего опыта - мала мощность "шарманки" ), но эта схемка пошла к моему удивлению ....эффект включения факела тоже заслуживает осмысления . Т.е. - включение идёт с задержкой , по моему, - это есть инерция среды на раскачку своей внутренней энергии которую мы и видим потом как видимую ионизацию газа. Пока от этого ни тепло ни холодно 😏 но, в архив /непоняток/ пойдёт. Аналогичный эффект раскачки я наблюдал при экспериментах с гидролизом - электроды со схемой накачки входили в механический резонанс через несколько десятков секунд. Не обладая терпением такой эффект не увидишь .
С дружеским приветом. Водопроводчик.

inventives | Post:47585 - Date: 28.11.06(10:16)
.

dak | Post:47587 - Date: 28.11.06(10:57)
Vodoprovodchik, никаких особых экспериментов не было. Просто натолкнулся на сайт Резервиста, схема простая, эффекты должны быть интересные. Реализовывал только свечение сверхяркого светодиода на пробной катушке с сердечником, беспроводное свечение люминисцентной лампы и однопроводную передачу (до 0,5 м) на ту же люминисцентную лампу. Еще, когда "под напряжением" ковыряешся, обжигает иногда где-то внутри суставов. Никаких разрядов и других эффектов не добивался, да это и не возможно на кт815.
Только "качер Резервиста" это, наверное, не качер Бровина.
Т.к. никаких коротких импульсов я не наблюдал, а может осциллограф не позволяет. Основная генерация ~5МГц плюс наложеная частота ~40Мгц (см. на картинке. Снято петлей - шуп замкнут с землей)



dak | Post:47588 - Date: 28.11.06(10:58)
inventives, это вы фотографировали?

inventives | Post:47639 - Date: 28.11.06(16:51)
dak Пост: 47588 От 28.Nov.2006 (10:58)
inventives, это вы фотографировали?

Да это обычное безопорное движение....

vodoprovodchik | Post:47703 - Date: 29.11.06(00:16)
Привет !
dak...
вот накропал мышой...адрес Резервиста не дадите ? Глянуть бы надо , чтобы сравнивать...
Я уже не помню картинку с качера Б.,,, посмотрю при случае. Оригинал я не смог запустить - барахло импортное(не предсказуемо) ,но что то близко получалось.
Насчёт того , что чтото по суставам "тыркает"...да , бывает , но я отношу это к нервному напряжению.
Судя по Вашему рисунку у Вас синус (неважно , что покоробленный ) от формы сигнала зависит ,к примеру , какая лампа устойчивее поджигается (разница весьма существенная между ЛДС и неонкой , я не занимаюсь слишком маленькими мощностями - не очень удобно в контроле . На "Тесле" стоит ГУ50 /подсевшая , анодное 250вольт /, а на других блокингах обычно 6-18вольт при токе от 1-4Ампер.
С дружеским приветом. Водопроводчик.


faktor | Post:47853 - Date: 30.11.06(17:54)
Адрес www.or12.narod.ru

GRN | Post:47856 - Date: 30.11.06(18:08)
inventives Пост: 47639 От 28.Nov.2006 (16:51)
dak Пост: 47588 От 28.Nov.2006 (10:58)
inventives, это вы фотографировали?

Да это обычное безопорное движение....


Оказывается это все обычно? МКС сегодня вместо 7 км подняли только на 1. В ЦУПе "репу чешут".

_________________
Умер 22.09.2007 от остановки сердца.


inventives | Post:47860 - Date: 30.11.06(18:31)
Но самое прикольное, это падение потребляемого тока на порядок при разрыве цепи

Izon | Post:62284 - Date: 19.03.07(19:26)
Собсна, сабж.
[ссылка]
Шпуньтик - это я. Новые интересные исследования. Эффект, имхо, одни из самых повторяемых и ближе всего стоящих к радианту. Хочу разобраться сам и приглашаю принять участие всех заинтересованых и любопытных.

Carn | Post:62318 - Date: 20.03.07(04:15)
inventives, тебя еще на Матриксе просили увеличить схемку. Неужели это так сложно вместо иконки дать фото в формате ВГА (640Х480)?

_________________
Из Шамбалы лохом никто не возвращался


inventives | Post:62335 - Date: 20.03.07(10:13)
Carn Пост: 62318 От 20.Mar.2007 (04:15)
inventives, тебя еще на Матриксе просили увеличить схемку. Неужели это так сложно вместо иконки дать фото в формате ВГА (640Х480)?

Плиз...
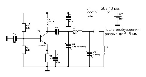
Схема
Схема
Размер: 20.24 KB

Экспериментальная рукотворная галактика
Размер: 24.40 KB

эксп.вариант годографа
Размер: 33.72 KB

экспериментальный вариант годографа качера
Размер: 30.97 KB

мат. модель движения качера
Размер: 43.63 KB

Granulum | Post:216774 - Date: 16.12.09(12:45)
У меня тоже был подобный случай. Лампочка на 12 вольт. Внутри колбы две спирали разного сечения. На внутренней стенке баллона есть два двойных подковообразных отпечатка. Один (меньший) находиться под углом к плоскости спиралей, имеет фиолетовый оттенок. Второй - большего размера, также двойной, отпечатался перпендикулярно плоскости спиралей, со стороны большей спирали. Имеет черный цвет. Похож на копоть. Держатели внутри лампы покрыты копотью. Когда я заметил отпечаток (фиолетовый,) лампа, в основном, использовалась как ограничитель тока питания "качерного" генератора. Правда было это ещё в начале 2008-го. Не уверен, но вроде отпечаток я заметил в течении первой недели эксплуатации. Лампа сохранилась до сего времени и активно используется. Теперь постараюсь быть внимательней.

У Вас нет прав отвечать в этой теме.
Форум - Резонансные генераторы - Прочие резонансные генераторы - Интересное явление при играх с качером Резервиста. - Стр 1
🏠 Главная | 📚 Содержание | 💬 Форум | 📁 Файлы | 📩 Контакт