[ВХОД]

25.03.26(10:34)

www.skif.biz

Альтернативная энергия. Оставь надежду, всяк сюда входящий...

🏠 Главная | 📚 Содержание | 💬 Форум | 📁 Файлы | 📩 Контакт

📱 | 🖨️

Форум - Резонансные генераторы - Резонанс Мельниченко - Эффективный источник питания асинхронного двигателя - Стр:2
<] [ 1 | 2 | 3 | 4 | 5 | 6 | 7 | 8 | 9 | 10 | 11 | 12 | 13 ] [>
Модератор: asidalv
Первый пост темы: asidalv Post: #225164 От:17.01.2010 (14:39)
Выложено окончание статьи.
Полная информация по устройству доступна по следующей ссылке
[ссылка]

В кратце суть такая. Создана схема, позволяющая питать трехфазные асинхронники от небольшого аккумулятора 12V. Устройство отличается аномально малым потреблением тока. Пока вся эта конструкция разложена у меня на столе, идет отладка, хотя честно говоря, отлаживать больше нечего. Схема работает стабильно, двигатель крутится с номинальной частотой вращения. Удалось добиться того, что перестали гореть тиристоры и др. детали в схеме. Лишнее с этой схемы взять нельзя, любопытен сам способ запитки.

Основная цель создания этого устройства -- показать и доказать скептикам, что такой принцип питания индуктивных нагрузок работоспособен и лекго повторяется радиолюбительских условиях. Для создания сверхединичных устройств требуется новый, совершенно другой дизайн самого двигателя, над чем сейчас и ведется основная работа...

В общем, будут вопросы с удовольствием отвечу!

олег-джан | Post:225721 - Date: 19.01.10(14:40)
глюк...

_________________
Обьективная реальность-бред,вызванный недостатком алкоголя в крови...



Fema | Post:225738 - Date: 19.01.10(15:40)
То "asidalv" - поправьте свою схему, у вас на схеме управляющие сигналы приходят не на ту полярность управляющих тиристоров (их нужно попарно поменять местами на каждой фазе) , хотя по осцилограммам видно, что реальная схема скоммутированна правильно(заряд конденсатора на верхушке пика напряжения).

Ведь правильный цикл такой : заряд конденсатора от источника плюсом, затем этот плюс конденсатора через тиристор и индуктивность мотора сбрасываем на обратную полярность минус, затем черз тиристор и индуктивность мотора обратно заряжаем конденсатор плюсом (то есть подзарядка конденсатора должна быть после его заряда через мотор тем же знаком!). А на схеме получается наоборот, конденсатор заряжается от источника сразу после его полного разряда - в итоге будет большой зарядный ток, и нет обратного цикла рекуперации (причем мотор похоже и при ошибочной коммутации тоже будет работать, но не экономно) .

Исправленная схема:


Размер: 337.58 KB


Fema | Post:225865 - Date: 20.01.10(06:22)
Набросал схемку управления с включением реверса асинхронного мотора одной кнопкой путем логического переключения двух фаз управляющих сигналов.



Размер: 94.23 KB


asidalv | Post:225878 - Date: 20.01.10(08:44)
AlexSoroka Пост: 225716 От 19.Jan.2010 (14:09)
asidalv
БРЕД!
Устройство работает только на существующих законах физики, все есть в учебниках, информация общедоступна. Просто никто не хочет репу почесать лишний раз. Вместо этого возникают околонаучные теории одна веселее другой 😛 теперь вот еще и это.

Уважаемый asidalv !
я сам по образованию электрик и понимаю как работает асинхронный электродвигатель 😀
хочу искренне пожелать вам удачи в вашей работе!

и мое сообщение это не наезд на вас а просто шел мимо и подбросил идею насчет "других частот".
Дело в том что сама наша "промышленная частота" в 60Гц (америка) была сделана именно с подачи Теслы 😀 и там в диапазоне 59--60Гц есть еще один очень интересный резонанс...


Не будет там никакого резонанса. Точнее, он может быть, но возникнет он только при соответствии индуктивность-емкость контура. МП земли, эфирные течения, состояние ионосферы на резонанс контура никак не влияют. Что касается Теслы, когда в начале 20 века была "война токов" было 2 направления развития: постоянный ток (Эдиссон) и переменный ток (Тесла). Тогда это было правильно. Сейчас 3х фазный синус 50 гц скорее вред, чем польза. Ну небыло тогда эффективных DC-DC преобразователей...



asidalv | Post:225880 - Date: 20.01.10(08:52)
Fema Пост: 225738 От 19.Jan.2010 (15:40)
То "asidalv" - поправьте свою схему, у вас на схеме управляющие сигналы приходят не на ту полярность управляющих тиристоров (их нужно попарно поменять местами на каждой фазе) , хотя по осцилограммам видно, что реальная схема скоммутированна правильно(заряд конденсатора на верхушке пика напряжения).

Ведь правильный цикл такой : заряд конденсатора от источника плюсом, затем этот плюс конденсатора через тиристор и индуктивность мотора сбрасываем на обратную полярность минус, затем черз тиристор и индуктивность мотора обратно заряжаем конденсатор плюсом (то есть подзарядка конденсатора должна быть после его заряда через мотор тем же знаком!). А на схеме получается наоборот, конденсатор заряжается от источника сразу после его полного разряда - в итоге будет большой зарядный ток, и нет обратного цикла рекуперации (причем мотор похоже и при ошибочной коммутации тоже будет работать, но не экономно) .

Исправленная схема:


Вы все правильно поняли, все так и есть. На схеме все нарисовано правильно, несколько раз проверял. Там подзаряд осуществляется от импульса из соседней фазы, что на этапе первых опытов достаточно удобно и просто сделать. Именно поэтому, 3 их 6 импульсных тр-ов двухобмоточные.

Однако, в ходе экспериментов с нагрузкой вала двигателя выяснилось, что регенерация энергии импульсом от соседней фазы (речь идет о времени его поступления) не лучший способ. Слишком рано он в этом случае подается!

Сейчас схема дорабатывается в плане оптимизации этого момента, для чего добавлена ище одна ИЕ8 что образует 18 разрядный десятичный счетчик. Импульс, пробегающий по его выходам позволяет "лепить" множество комбинация импульсов по времени их поступления. Как сделаю выложу обновление.



AlexSoroka | Post:225894 - Date: 20.01.10(10:54)
Fema Пост: 225865 От 20.Jan.2010 (06:22)
Набросал схемку управления с включением реверса асинхронного мотора одной кнопкой путем логического переключения двух фаз управляющих сигналов.


у вас там слева на схеме - вы дроссель основной с пердохранителем не перепутали ? 😀


Fema | Post:225928 - Date: 20.01.10(13:31)
То "AlexSoroka" - а разве в полеследовательной цепи есть какая-то разница где нарисовать предохранитель или дроссель? Это имет интерес только если захочется на общий корпус посадить емкости, но если кому-то больше нравится дроссель на положельной шине то его можно и там нарисовать.


AlexSoroka | Post:225952 - Date: 20.01.10(14:33)
Fema Пост: 225928 От 20.Jan.2010 (13:31)
То "AlexSoroka" - а разве в полеследовательной цепи есть какая-то разница где нарисовать предохранитель или дроссель? Это имет интерес только если захочется на общий корпус посадить емкости, но если кому-то больше нравится дроссель на положельной шине то его можно и там нарисовать.


😊 вообще-то меня в школе учили, что "инвертор" это не просто квадратик на схеме а некое устройство, у которого есть свои параметры и для "переменки" и для "постоянки" выхода у него там трансформатор внутри и еще много чего впридачу. Вы-же просто переделали схему, сказав что "это не важно"... 😕
Т.е. по вашему цепочка: диоды--дроссель--источник питания(инвертор)--конденсаторы получается равна диоды--источник питания(инвертор)--дроссель--конденсаторы ? 😀

...что-то я не догоняю... 😏


Fema | Post:225963 - Date: 20.01.10(15:20)
То "Alexsoroka" Не вдаваясь в тонкости электротехники, и так как для меня это непринципиально, то я перерисовал схему (переместив дроссель в старую позицию), что бы вам было привычнее видеть дроссель на положительной шине.


Размер: 109.57 KB


polial | Post:226020 - Date: 20.01.10(22:22)
asidalv Пост: 225880 От 20.Jan.2010 (08:52)
Однако, в ходе экспериментов с нагрузкой вала двигателя выяснилось, что регенерация энергии импульсом от соседней фазы (речь идет о времени его поступления) не лучший способ. Слишком рано он в этом случае подается!

Если не затруднит, объясни в чем проблема "ранней подачи" подпитки конденсатора?
Что применяется в качестве нагрузки?

_________________
Нельзя победить закон сохранения энергии, но поторговаться можно



asidalv | Post:226052 - Date: 21.01.10(08:53)
Процесс сбора контрЭДС в конденсаторе еще не закончился и в этот момент открывается тиристор и от блока питания потребляется энергия для регенерации заряда конденсатора.


asidalv | Post:226055 - Date: 21.01.10(09:07)
Fema Пост: 225928 От 20.Jan.2010 (13:31)
То "AlexSoroka" - а разве в полеследовательной цепи есть какая-то разница где нарисовать предохранитель или дроссель? Это имет интерес только если захочется на общий корпус посадить емкости, но если кому-то больше нравится дроссель на положельной шине то его можно и там нарисовать.


Предохранитель спасает тиристоры при захлебывании схемы. Но к сожалению, он не всегда помогает. Ток, при КЗ становится смертельным для тиристоров проволка не успевает расплавиться. До или после дросселя он стоит - пофиг.


MSN | Post:226070 - Date: 21.01.10(11:52)
по поводу подачи рано/поздно... Увеличение разряда счетчика не совсем корректно, ибо на разных оборотах и режимах уровень ЭДС от соседней фазы будет разным.
Оптимальный выход это токовые датчики в фазу, компараторы и отслеживать уровни, потом команда в схему на пеключение . Можно и датчиком положения вала, но это сложнее и не так удобно.

_________________
Говорите говорите, я всегда зеваю когда мне интересно. 99,9% всех СЕ устройств, - от неправильных измерений



AlexSoroka | Post:226074 - Date: 21.01.10(12:09)
asidalv Пост: 226052 От 21.Jan.2010 (08:53)
Процесс сбора контрЭДС в конденсаторе еще не закончился и в этот момент открывается тиристор и от блока питания потребляется энергия для регенерации заряда конденсатора.


:) велосипед изобретаем ребята...

я утверждаю, что МЭГ , Гравилет Еремина, и "асинхронник с хитрым управлением" - ОДНО И ТОЖЕ явление в основе имеют!
:)
а раз так - то идем в эту ветку :
[ссылка]
и смотрим рекомендации ДедаИвана про "резкие закрытия".
Там даже книжка по флайбекам лежит 😀 ...

Очень жаль, но похоже если мы хотим сделать нормальный сьем СЕ, то придется работать с асинхронником как с МЭГом - и тогда все станет на свои места - т.е. в отличие от МЭГ у нас тут мало того что "пространственная ЭДС" собираться должна с 3-х фаз, так еще и есть "скольжение" ротора. Но успокаивает тот факт что сам ротор и есть "полезная работа" 😀 так что уже пол-дела сделано 😀
осталось таки "правильно управлять"...


AlexSoroka | Post:226076 - Date: 21.01.10(12:21)
asidalv Пост: 226055 От 21.Jan.2010 (09:07)
Предохранитель спасает тиристоры при захлебывании схемы. Но к сожалению, он не всегда помогает. Ток, при КЗ становится смертельным для тиристоров проволка не успевает расплавиться. До или после дросселя он стоит - пофиг.


блин... 😕 21 век на дворе а они в 19-м живут...

есть такое устройство: самовосстанавливающийся предохранитель! 😀

[ссылка]

теория:
[ссылка]

[ссылка]




Ivani | Post:226087 - Date: 21.01.10(13:38)
практика
самый мощный на 100 В - LBR900F
максисальный ток - 20 А
рабочий ток 0,9 А

_________________
[url=http://ivan-work.ucoz.ru/index/na_obmen_ili_prodam/0-4]Продам, обменяю[/url], [url=http://ivan-work.ucoz.ru/index/khochu/0-16]ищу[/url]



asidalv | Post:226088 - Date: 21.01.10(13:40)
AlexSoroka Пост: 226074 От 21.Jan.2010 (12:09)
asidalv Пост: 226052 От 21.Jan.2010 (08:53)
Процесс сбора контрЭДС в конденсаторе еще не закончился и в этот момент открывается тиристор и от блока питания потребляется энергия для регенерации заряда конденсатора.


:) велосипед изобретаем ребята...

я утверждаю, что МЭГ , Гравилет Еремина, и "асинхронник с хитрым управлением" - ОДНО И ТОЖЕ явление в основе имеют!
:)
а раз так - то идем в эту ветку :
[ссылка]
и смотрим рекомендации ДедаИвана про "резкие закрытия".
Там даже книжка по флайбекам лежит 😀 ...

Очень жаль, но похоже если мы хотим сделать нормальный сьем СЕ, то придется работать с асинхронником как с МЭГом - и тогда все станет на свои места - т.е. в отличие от МЭГ у нас тут мало того что "пространственная ЭДС" собираться должна с 3-х фаз, так еще и есть "скольжение" ротора. Но успокаивает тот факт что сам ротор и есть "полезная работа" 😀 так что уже пол-дела сделано 😀
осталось таки "правильно управлять"...


Не совсем понял про резкие закрытия. Прекращение тока в цепях моей схемы происходит самым простым и естественным образом - он сам перестает течь, принудительно ничего не закрывается. К флайбэкам эта схема тоже не имеет никакого отношения, разве что зарядный дроссель можно с некоторой натяжкой считать таковым. Идея схемы с сборе контрЭДС с обмоток двигателя в процессе врасчения последнего.

Не ищите то, чего нет 😎



asidalv | Post:226092 - Date: 21.01.10(13:51)
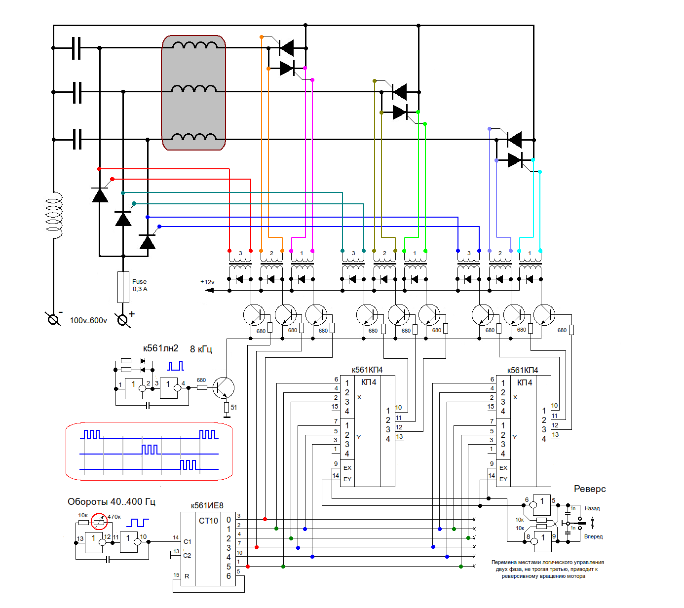
Немного забегая вперед (еще не собрано до конца) но идея такая. Для предотвращения "подсекания" зарядным током процесса сбора КЭДС в двигателе принято решение увеличить разрядность десятичного счетчика с 6 до 18, что позволит подавать импульс подзаряда с самом конце периода по каждой фазе. Сделал на 2х 561ИЕ8 стык их друг с другом на К561ЛА7 - в общем, обычное решение для данной задачи.

По идее, проблема, о которой я писал выше должна отойти на определенных оборотах.

Таблица коммутации трехфазного двигателя
Размер: 94.02 KB


asidalv | Post:226094 - Date: 21.01.10(13:53)
MSN Пост: 226070 От 21.Jan.2010 (11:52)
по поводу подачи рано/поздно... Увеличение разряда счетчика не совсем корректно, ибо на разных оборотах и режимах уровень ЭДС от соседней фазы будет разным.
Оптимальный выход это токовые датчики в фазу, компараторы и отслеживать уровни, потом команда в схему на пеключение . Можно и датчиком положения вала, но это сложнее и не так удобно.


Несомненно, дойдем и до этого, в случае удачных результатов!


Fema | Post:226102 - Date: 21.01.10(14:34)
Если не успевает собираться контр-ЭДС то может просто фазные конденсаторы слишком большого номинала и стоит уменьшить их емкость, что уменьшит время переходных процессов.
А в промышленном образце там вообще сразу поставят вместо всех микросхем - одну однокристальную микроэвм типа PIC или Atmel и тогда там можно будет запрограмировать любые скважности сигналов, все реверсные режимы, да и всяких датчиков защиты понаставить.


polial | Post:226233 - Date: 22.01.10(00:03)
Fema Пост: 226102 От 21.Jan.2010 (14:34)
Если не успевает собираться контр-ЭДС то может просто фазные конденсаторы слишком больщого номинала и стоит уменьшить их емкость, что уменьшит время переходных процессов.

Действительно, ведь может возникнуть ситуация , когда до открытия управляющих тиристоров энергия не "перетечет" обратно в кондер? Тогда и времени на подпитку не будет, придется пропускать цикл подпитки..... а может это и хорошо? Ну типа, в плане экономии энергии?
А в промышленном образце там вообще сразу поставят вместо всех микросхем - одну однокристальную микроэвм типа PIC или Atmel и тогда там можно будет запрограмировать любые скважности сигналов, все реверсные режимы, да и всяких датчиков защиты понаставить.
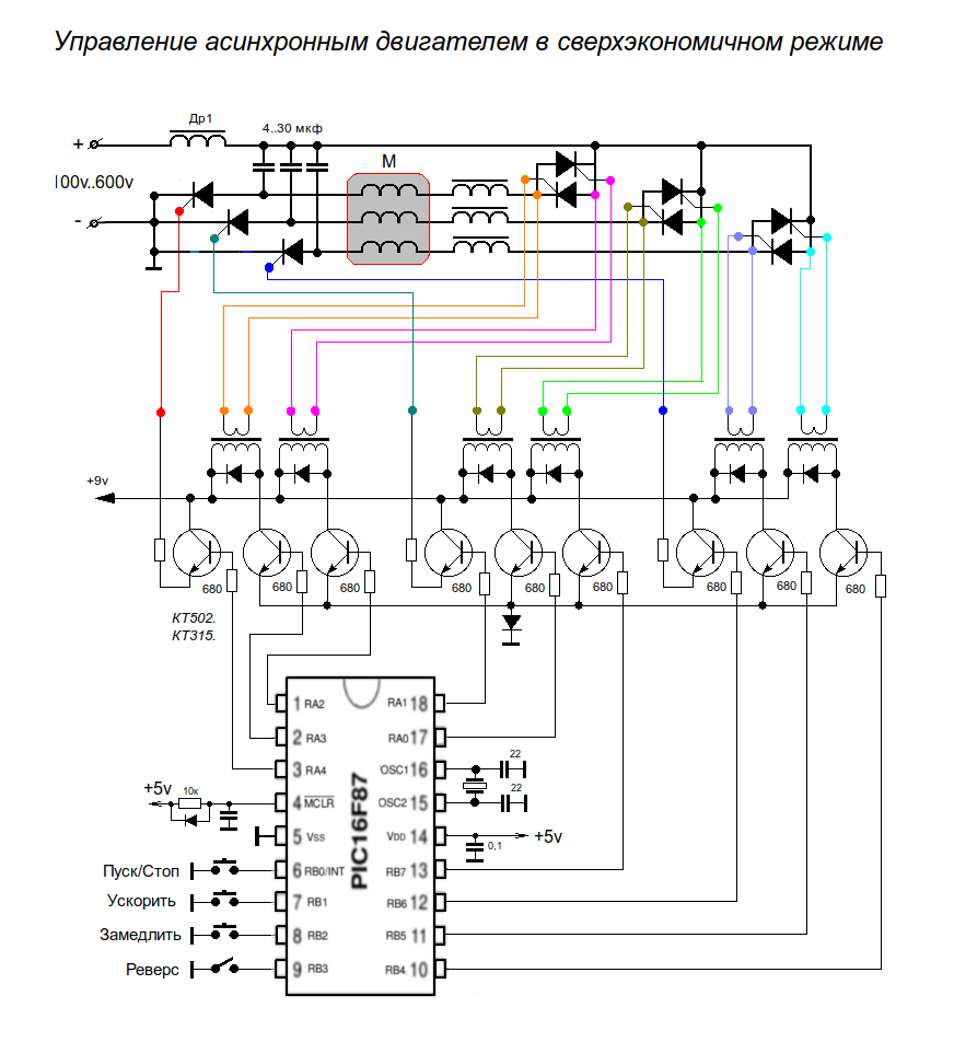
Имею небольшой, но думаю достаточный для данной задачи опыт программирования PIC контроллеров. В основном PIC16F87хх, ну просто такие применяются на работе, их "с головой" хватает для решения такой задачи, только вот со схемотехникой у меня слабовато - это я по поводу "...всяких датчиков защиты..."😏. Попробую на работе 2.2 кВт 940 оборотов.
Так что используется в качестве нагрузки вала?
Почему нельзя использовать оптопары вместо транзисторов и трансформаторов в цепях управляющих электродов тиристоров? Может тогда и не надо пачки 8 кГц импульсов? Простите за возможно примитивный вопрос , но как писал - со схемотехникой слабовато...

_________________
Нельзя победить закон сохранения энергии, но поторговаться можно



Fema | Post:226241 - Date: 22.01.10(01:11)
То "polial" -
Про то как подсоединить МикроЭВМ - нужно подобрать такой процессор, что бы было не меньше 9 ног у выходного порта (желательно подобрать микроэвм что бы сразу в одном корпусе было у портов 10..12 вход/выход и встроенной ппзу).
Все микросхемы из схемы выше убираются, а порты микроЭВМ заводят через резисторы на 9 транзисторов (усилители тока, так как порты микросхемы могут не потянуть токи 100-200 ма), дополнительно вывести одну ногу порта на прием положения переключателя "реверс", ну еще на какие нибудь кнопки смены режимов, с боку повесить как обычно кварц и обеспечить стабилизатором питание микроэвм. И все!, далее дело за программистом. При удачном подборе микроЭВМ - одна микросхема + 9 транзисторов, а вот генератор 8 кГц уже тоже не нужен, так как это делается тоже внутри процессора программно, но если использовать оптопары вместо трансформаторов, то и не надо в программе делать пачки импульсов 8 кГц.

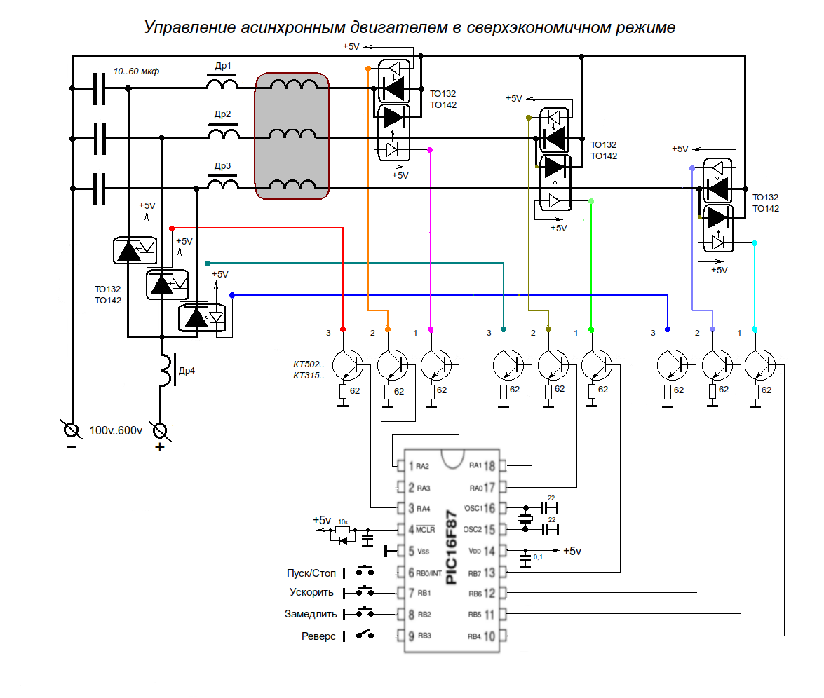
Про оптроны - простые сильноточные тиристоры пока более доступны, но если найдете подходящий вам по параметрам оптотиристор я могу перерисовать схемку и на них.

А вот если сами трансформаторы попытаться заменять слабыми оптронами, то потребуется дополнительный источник питаня этих оптронов(со стороны подключения к обычным тиристорам) и придется хорошая развязывать этот источник тока от наводок с силовых проводов тиристоров (если на них 1000..вольт и страшные токи), так что проблем больше, а маленькие импульсные трансформаторы получаются более универсальны в применении и более надежны в эксплуатации при сильных перепадах температуры(промышленность выпускает их в большом колличестве уже готовые), но опять же если очень хочется то можно, нужно только определиться какие детали хотелось бы использовать и я попробую нарисовать схему под конкретные детали.

Вот прикинул возможный вариант схемы на 18 ножечной PIC16А87..


Размер: 80.04 KB


malval55 | Post:226246 - Date: 22.01.10(01:57)
можно использовать для развязки опто-симисторы, например МОС3051, МОС3052 (напряжение до 600В, пиковый ток 1А), подключается между анодом и управляющим электродом тиристора через ограничительный резистор.. если заменяется трансформатор с двумя выходными обмотками, то два опто-симистора подключаются к одному ключу..


Fema | Post:226249 - Date: 22.01.10(02:43)
Вот схемка с разверткой 12 тактов (маслом кашу не испртишь), организованных помощью сдигового регистра. На выходе регистра поочередно через все выходы оббегает "1". На выходе регистра в момент включения питания может несколько тактов быть "мусор", но через несколько тактов, как только в конец регистра сдвинется любая "1" весь сдвиговый регистр очищается, переходя в рабочий режим. На генераторе 8 кГц сделана специальная задержка запуска примерно на 1..2 сек, что бы все схемы по включению питания вошли в рабочие режимы и небыло спонтанных импульсов на тиристорах на время переходных процессов в микросхемах.


Размер: 73.04 KB


Размер: 103.39 KB


Fema | Post:226250 - Date: 22.01.10(02:59)
То "malva55" - такие оптопары действительно вполне можно использовать вместо маленьких трансформаторов, но транзисторы ставить все равно придется(микросхемы очень слаботочны), по размеру корпуса они не сильно менше маленького ферритового колечка, разве что можно будет убрать генератор 8кГц, но для начального рессета все равно придется оставить запирающий все каналы один транзистор.

Пример самой минимальной схемкы со всеми мыслимыми возможностями без трансформаторов и на оптотиристорах ТО132..ТО142 (они включаются по управлению от 80ма и 3V)


Размер: 112.48 KB


<] [ 1 | 2 | 3 | 4 | 5 | 6 | 7 | 8 | 9 | 10 | 11 | 12 | 13 ] [>
У Вас нет прав отвечать в этой теме.
Форум - Резонансные генераторы - Резонанс Мельниченко - Эффективный источник питания асинхронного двигателя - Стр 2
🏠 Главная | 📚 Содержание | 💬 Форум | 📁 Файлы | 📩 Контакт