[ВХОД]
26.05.26(19:32)

www.skif.biz

Альтернативная энергия. Оставь надежду, всяк сюда входящий...

🏠 Главная | 📚 Содержание | 💬 Форум | 📁 Файлы | 📩 Контакт
 
Резонансные генераторы
Магнитные генераторы
Механические центробежные (вихревые) генераторы
Электростатические генераторы
Водородные генераторы
Ветро- и гидро- и солнечные генераторы
Прочие идеи (разные)
О форуме
Транспорт
Оружие
Научные идеи, теории, предположения...
Экономия топлива
Коммерческие вопросы
Струйные технологии
Торсионные генераторы
Новые технологии
Барахолка
Патентный отдел
Конструкторское бюро
Нейтронная физика
Торнадо и смерчи
Гравитация и антигравитация
Сделай сам. Советы.
Медицина и здравоохранение

📱 | 🖨️

Форум - Магнитные генераторы - Магнитные генераторы - Просто МОТОГЧИК - Стр:1
[ 1 | 2 | 3 ] [>
Модератор: vodoprovodchik
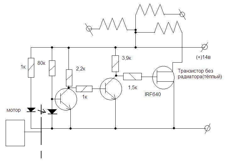
vodoprovodchik | Post:198259 - Date: 01.09.09(15:51)
Запустил моторчик от винчестера...делов , конечно ещё хватает, но ГЛАВНОЕ - он пошёл и неплохо.
Режимы :
1. питание - 14 вольт
ток потребления - 0,3А
обороты - 10680 об/мин.
Мощ. - 4,2ватта

2. питание - 21вольт
ток потребления - 0,35А
обороты - 13000об/мин.
Мощ. - 7,35ватта

3. пит. - 28в.
ток потр. - 0,42А
обороты - 14280 об/мин.
Мощ. - 11,76 ватта

4. пит. - 35в.
ток потр. - 0,5А
обороты - 15000 об/мин.
Мощ. - 17,5ватт

Длительность импульса от датчика на включение = длительности импульса энергии на моторе....осциллограмма ниже :
Из сравнения режимов видно , что наилучший режим - это 14 вольт ....потом начинается нагрев коммутирующего транзистора, а прибавки по оборотам не особенно много.
Вопрос : - это что ??? предел для подобных моторчиков с магнитным ротором ???? ну мне,т надо что,б на валу было 30000об/мин . !!!!
Почему такая осциллограмма ??? - потому, что когда нет запускающего импульса (он нижний) обмотка работает как генераторная !!(2-е другие обмотки не задействованы).

Вод.




Размер: 26.71 KB

shura-i | Post:198264 - Date: 01.09.09(16:13)
Если задействовать все три обмотки, может и выйдет на 30000об/мин?

Wwqt | Post:198271 - Date: 01.09.09(16:37)
Можно схему как он включен и как управляется? у меня не получалось одной обмоткой шаговый моторчик крутить, а как должно влиять повышение напряжения не понятно ведь нужно управляющие импульсы чаще посылать, или я чего-то не понимаю в управлении такими моторчиками....

-om- | Post:198273 - Date: 01.09.09(16:59)
Это не шаговый мотор, а асинхронный на три фазы - обмотки соеденены звездой при изготовлении. к ним есть спец драйвера с управлением оборотами через контроль тока в обмотках или с установкой датчиков холла. Вообще то классная штука.

vodoprovodchik | Post:198278 - Date: 01.09.09(18:32)
Схемку без проблем....каатца я маненько ошибся в подсчёте длительностей и нужно обороты уменьшить на 25%(не посчитал последний промежуток в датчике


Размер: 32.11 KB

vodoprovodchik | Post:198282 - Date: 01.09.09(19:02)
++++
shura-i | Post: 198264 - Date: 01 Sep 2009 14:13
Если задействовать все три обмотки, может и выйдет на 30000об/мин?
++++
Не, тут так не получится(наверное) - разгону хватает ....думается , что если 3-фазы работают то мощность на валу утроится(просто обязана!!). Пока мощщи хватает - крутит 3-и диска - типа, маховик. Делать 3-и датчика громоздко , тогда к маховику совсем не подступишься(в принципе это не требуется ну а вдруг понадобится ??!!Сейчас обмотки работают на притяжение т.е. так как "мама родила". На срабатывание одного лепестка - срабатывают 4-е катушки мотора(по одной фазе). Я поставил - 4-ре лепестка т.е. за один оборот - катушки по одной фазе срабатывают 4-ре раза.

+++Wwqt | Post: 198271 - Date: 01 Sep 2009 14:37
... ведь нужно управляющие импульсы чаще посылать, или я чего-то не понимаю в управлении такими моторчиками....
+++

Тут смысл в саморазгоне до максимума ,а синхра идёт как бы сама по себе. Для этого датчик должен стоять в положении определлённого угла. Я двигал этот угол в надежде улучшить скоростные характеристики - однако,ж облом !!! обороты от максимума подают т.е. первоначальная установка датчика - 100% попадание !Сложного тут нет ничего только если датчик будет не засвечен - мотор не пойдёт - надо слегка толкнуть в любую сторону(или коротнуть базу входного транзистора на общий , или махнуть бумажкой в датчике) и тогда в зависимости от положения датчика начинается самораскрут ТОЛЬКО в ту сторону где угол установки больше.

Вод.


jonifer | Post:198304 - Date: 01.09.09(21:32)
Сейчас подобные моторы подключают без датчиков, ОС по Back EMF. Есть готовые платы. И, конечно, все три обмотки включать.Широко используются моторчики для моделизма, продаются с контроллером
1) HXT 2445 (370L) 3790kv Brushless Inrunner
[ссылка]
Размер: 24х45мм (370L)
Скорость: 3790kv (при 12В питания до 45480об/мин)
Требуемый контроллер: 20A
Напряжение питания: 6~12v
Ток холостого хода: 1.2A
Макс ток: 35A
Крепления под винт M3
Диаметр оси: 2мм
Длина оси: 12м
Вес: 95г (на фото слева)


vodoprovodchik | Post:198394 - Date: 02.09.09(16:09)
Ну,с учитывая энтузазизем населения и пожелания крутого бизнесмана - владельца завода по выпуску презервативов, а также дворника дяди Васи(вечно под кайфом) 😏 ....продолжим...
Основная задача - это выжать из такого мотогчика максимум пользы(хуч бы для мозгов 😏 ). Однако,ж поначалу только эксперименты. Для этого грузим оставшиеся 2-е обмотки на мост Греца с кондюком и лампочкой.
Рассмотрим тему , - энергия импульса переходит во вращение мех/системы. Если отбросить весь "мусор" - нагрев обмоток,сопротивление/трение в подшибниках,,,то имеем ну , мля, как в турбине - КПД =95%. Однако,ж нам на конструкцию не смотреть в красивой рамке , поэтому начинаем промерять режимы.
Чем хорош такой моторчик так тем, что без нагрузки - отсутствие тормозящего эффекта(отсутствие противоэдс)- он не представляет какого нибудь сопротивления вращению.
Довольно быстро мы убеждаемся , что КПД данной системы находится в пределах 10%. От такого руки , конкретно , опускаются ...однако,ж таким же КПД обладает абсолютное большинство подобных систем , что даёт МОЩНЫЙ импульс для приложения мозговых сил на повышение КПД подобных системы.
Конечно , тут найдутся люди , более глубоко знающие предмет разговора и умеющие правильно считать ...я же пользовался показаниями стрелки и конденсатор в нагрузке как нельзя лучше улучшает качество измерения по выходу.
По любому - можно улучшить КПД данной схемы вдвое , однако,ж к моему великому изумлению, - это не пользуется(хотя все об этом знают) !
Вопрос : - КАК ??? хто догодается - тому сладкую канфету !!!

Вод.

Кто не догодается - будет фотка где конструкция выдаёт энергию при отключенном питании т.е. КПД - заоблачно - это мягко сказано... 😏 ))) .




Размер: 14.99 KB

zvezda | Post:198399 - Date: 02.09.09(16:47)
vodoprovodchik Пост: 198394 От 02.Sep.2009 (17:09) короче,лапшу нам вешать ненадо, сам крутил подобный моторчик, при том с дополнительными еще тремя генераторными обмотками намотанными лично- никаких чудес- моторчик как моторчик!!!😬

vodoprovodchik | Post:198434 - Date: 02.09.09(20:31)
zvezda...


Н,да ?? ну и каким образом было всё синхронизированно ? Ну а чего ??? не верим в работу данной конструкции с отключенным питанием ??? ну лады ...подождём малость - мобыть кто догодается ,,,к примеру Олег-джан...очень надеюсь ...я уж и приз- канфету- приготовил... 😏 .
Вод.

jonifer | Post:198435 - Date: 02.09.09(20:36)
vodoprovodchik - ешь конфету скорее сам, в этом мотогчике чудес нету. (есть только у тех, кто "догодывается о подшибнике").

shura-i | Post:198486 - Date: 03.09.09(06:10)
Вод., я уже не догадался, согласен на фотку без конфеты 😀

Александр_1973 | Post:198487 - Date: 03.09.09(07:04)
Кажись, тема про "вечный" привод харда здесь уже была... Странное дело, появляются люди, которым в голову пришло расковырять накрывшийся диск... Потом появляется сообщение на СКИФе с загадочным описанием чего-то таинственного и - люди исчезают!!! Ужос!!! Это заговор!!! Люди, одумайтесь?.. "Винты" придумали специально чтобы нас всех свести с ума!!! "Винты" есть у каждого, отвертки тоже... Коллапс цивилизации придет к нам из недр компьютеров - вот в чем заговор Скайнет!!! Что-ж, подождем исчезновения очередного участника, который посмел лезть отверткой в коробочку... Или же он успеет сбросить в тему прощальное послание?.. Посмотрим... Где-то у меня храниться матерьяльчик про Самарских ученых, которые испытывали один девайс, похожий на огромный роликовый подшипник, в котором вместо роликов были индуктивные катушки... Так вот, те тоже утверждали, что устройство вышло на самоподдерживание и неожиданно стало терять вес... Похоже, во вращающися дисках что-то все-таки есть... Вот только почему никто до конца свое творчество не доведет?.. Берите пример с missionera - парень старается изо-всех сил и отчеты предоставляет регулярно..

Vivtor | Post:198499 - Date: 03.09.09(07:30)
Что, заклинило?
А такой моторчик видели?:
[ссылка]

jonifer | Post:198504 - Date: 03.09.09(08:16)
Всегда важно написать Самый-Самый, а в гироскопах у мотора 400 тыс.об. и это не самые быстрые.

Александр_1973 | Post:198531 - Date: 03.09.09(11:37)
Vivtor Пост: 198499 От 03.Sep.2009 (08:30)
Что, заклинило?

ага, заклинило... заснул на клаве 😀

andy8mm | Post:198594 - Date: 03.09.09(19:40)
Погружной насос на 2.2кВт; ном. ток 6,3А
Скважина 40 метров(наладчики закрутили вентиль на выходе, вывели насос в точку какую-то)
Напряжение 225 227 233
Ток 5,0 5,5 6,2

Напряжение 227 232 233
Ток 5,2 5,9 6,2
Отключается контрллером Стандарт АКН-1
Авария№7 несимметрия 1,5-1,7
Вопрос: чего он такой чуствительный к напряжению?
Как эту аварию побороть?


Размер: 20.24 KB

vodoprovodchik | Post:198598 - Date: 03.09.09(19:56)
Ну вот уже и от приза отказываются.... однако,ж,,,кто ПЕРВЫЙ скажет правильное слово ???
Кста - я ,как и барон Мюнхаузен, ни разу не ввёл участников в заблуждение...всего одно слово и ветка примет совсем другое направление в котором я ,увы, не силён.
Вдогонку :
общий вид
запуск
система без питания - есть энергия !!

Надеюсь никто не думает , что здесь гдето спрятаны батафейки или лампочка облучается магнетроном 😏 ))))
---------
jonifer - признателен вам за переодический подброс инфы.

Вод.
b319a5.rar
Размер: 163.44 KB

bazarov | Post:198608 - Date: 03.09.09(20:18)
🤢 Наконец Вентильный Двигатель (ВД) нашли 🤢

_________________
Не хватит никакого здоровья, чтобы приспособиться к этому глубоко больному обществу(Кришна Мурти)/Горшки не Боги обжигают (многовековая классика)


jonifer | Post:198628 - Date: 03.09.09(20:59)
Скока горит лампочка - секунд 7 ? Мой винт 20 секунд останавливается.

zvezda | Post:198713 - Date: 04.09.09(08:55)
jonifer Пост: 198628 От 03.Sep.2009 (21:59) Ну если его разогнать до15000 оборотов то и поболее!!!😎

zvezda | Post:198714 - Date: 04.09.09(09:02)
vodoprovodchik Пост: 198598 От 03.Sep.2009 (20:56)
Ну вот уже и от приза отказываются.... однако,ж,,,кто ПЕРВЫЙ скажет правильное слово ??? ну уж если пошла такая пьянка-мой макет в рабочем состоянии, колись насчет синхронизации, и если действительно это работает-я первый сНиму перед вами шляпу!!! 😈

jonifer | Post:198716 - Date: 04.09.09(09:44)
Шляпу в таких случаях не снимают, а едят с соусом - жалко, что этого не будет.

zvezda | Post:198717 - Date: 04.09.09(09:48)
🤢😬😎

zvezda | Post:198748 - Date: 04.09.09(13:24)
Ну что vodoprovodchik! ЧТО кишка тонка? Давай я жду, уж я то с этими винтами поработал! бОИШСЯ? НУ конечно, не всем можно оказывается лапшу науши вешать!!😨

[ 1 | 2 | 3 ] [>
У Вас нет прав отвечать в этой теме.
Форум - Магнитные генераторы - Магнитные генераторы - Просто МОТОГЧИК - Стр 1
🏠 Главная | 📚 Содержание | 💬 Форум | 📁 Файлы | 📩 Контакт