[ВХОД]
19.05.26(00:18)

www.skif.biz

Альтернативная энергия. Оставь надежду, всяк сюда входящий...

🏠 Главная | 📚 Содержание | 💬 Форум | 📁 Файлы | 📩 Контакт
 
Резонансные генераторы
Магнитные генераторы
Механические центробежные (вихревые) генераторы
Электростатические генераторы
Водородные генераторы
Ветро- и гидро- и солнечные генераторы
Прочие идеи (разные)
О форуме
Транспорт
Оружие
Научные идеи, теории, предположения...
Экономия топлива
Коммерческие вопросы
Струйные технологии
Торсионные генераторы
Новые технологии
Барахолка
Патентный отдел
Конструкторское бюро
Нейтронная физика
Торнадо и смерчи
Гравитация и антигравитация
Сделай сам. Советы.
Медицина и здравоохранение

📱 | 🖨️

Форум - Научные идеи, теории, предположения... - идеи и теории, научные и бредовые... - Кто-нибудь делал приемник EH волн - Стр:5
<] [ 1 | 2 | 3 | 4 | 5 | 6 | 7 ] [>
Модератор: djonny
Первый пост темы: djonny Post: #10091 От:29.09.2005 (17:47)
Вот решил выяснить. У кого есть какой личный опыт по этой теме или статьи полезные со схемами, пишите :wink:
Maclay | Post:147554 - Date: 09.12.08(16:26)
Пробовали - работают!

олег-джан | Post:147581 - Date: 09.12.08(17:27)
ну!долклад,к товарищуь председателю....!!!!!!

_________________
Обьективная реальность-бред,вызванный недостатком алкоголя в крови...


олег-джан | Post:147594 - Date: 09.12.08(17:54)
.😬

_________________
Обьективная реальность-бред,вызванный недостатком алкоголя в крови...


Maclay | Post:147597 - Date: 09.12.08(18:10)
Пробовал я как-то две катушки встречно включенные в качестве антенны использовать - да получилось, только хреново, всего лишь на несколько метров работало, но потом я выяснил что передатчик хреновый был (сделал из чего было и очень маломощный), это во первых, а во вторых от конфигурации антенны тоже многое зависит и подстроить частоту очень сложно... Здравые идеи пришли позже - надо было использовать автогенератор с обратной связью от антенны, чтобы работать на резонансной частоте антенны, но руки уже не дошли, что очень жаль конечно. Интересное наблюдение - экраны этой антенне похеру, отсюда вывод - информацию передает либо гравитация, либо электростатика, это так для размышления

Access | Post:147600 - Date: 09.12.08(18:17)
Чтобы расставить все точки над "И" по конструктиву излучателя аксионного поля,
обратимся к первоисточнику (Шпильману).Он писал :
Для проверки данного предположения был изготовлен источник аксионного поля, состоящий из ферритовой трубки длиной 12мм, наружным диаметром 9мм и толщиной стенок в 1мм.
К внутренней и внешней поверхностям трубки были прижаты цилиндрические электроды, на которые подавалось переменное электрическое напряжение прямоугольной формы амплитудой в 12в и частотой порядка 3 Мгерц. На трубку была навита тороидальная обмотка из трех витков.
Через обмотку пропускали переменный электрический ток синфазно с электрическим
напряжением на электродах и амплитудой в 0.3а.(синусоидальное напряжение амплитудой 36-45в (12-15в/виток).Ферритовая трубка основанием крепилась к
радиатору для отвода тепла возникающему при быстром ее перемагничивании.
Для уменьшения нагрева трубки, также, производился импульсный подвод мощности
с частотой в 20 кгц и скважностью 2.

Значит, навивка провода должна производиться непосредственно на ферит(без изолирующих слоев)а обкладки должны соприкасаться с феритом всей поверхностью.Я этого добился путем скручивания медной фольги в трубочки (2-3 слоя) и пропайкой места стыка ВНУТРИ рулончика по всей поверхности.
Изолирующий слой только один - он снизу(нужен, чтобы напряжение 60 вольт не пробивало на провода обмотки),где расположено кольцо отражающего электрода.Я применил один слой обычной ПВХ изоляции с разрезами, которые заходят за кольцо на 1,5 мм.Кольцо желательно сделать больше основания на 0,5 мм. и проклеить СНАРУЖИ и ВНУТРИ основания трубки.
Можно вообще отказаться от изоляции нижнего кольца, применив провод с литцендратом, либо с ПВХ изоляцией,а нижнее кольцо зафиксировать нитками, либо полосками изоленты.

Для подвода импульсов с частотой в 20 кгц и скважностью 2 нужно намотать еще одну обмотку, несколько витков,( я намотал 6 витков провода ПЭВ-0,5 ), нагрузил ее на IRF640 транзистор, импульсы на него подавал с генератора импульсов.

Для лабораторного стенда использовал 4 блока питания.Первый - стабилизированный 2-16 Вольт , от него питал генератор на микросхеме; второй - источник постоянного тока Б5-48 0-50 Вольт - запитка оконечных каскадов на КТ940Б;третий - нестабилизированный , запитанный через лабораторный трансформатор, регулировка напряжения от 0 до 220 Вольт (для формирования напряжения + 60-150 Вольт на кольце донца трубки); четвертый - 0 - 36 Вольт на максимальный ток до 15 А, нестабилизированный, подключен через лабораторный автотрансформатор (ЛАТР),от него питается оконечный каскад на полевом транзисторе, подключенный к модулирующей обмотке.

Для настройки генератора и контроля параметров использовал двухлучевой осциллограф.

Сейчас провожу эксперименты, о результатах напишу позже...




Islutchatel
Размер: 74.41 KB

sw1972 | Post:147656 - Date: 09.12.08(20:18)
Access Пост: 147600 От 09.Dec.2008 (15:17)
Чтобы расставить все точки над "И" по конструктиву излучателя аксионного поля,
обратимся к первоисточнику (Шпильману).Он писал :
Для проверки данного предположения был изготовлен источник аксионного поля, состоящий из ферритовой трубки длиной 12мм, наружным диаметром 9мм и толщиной стенок в 1мм.
К внутренней и внешней поверхностям трубки были прижаты цилиндрические электроды, на которые подавалось переменное электрическое напряжение прямоугольной формы амплитудой в 12в и частотой порядка 3 Мгерц. На трубку была навита тороидальная обмотка из трех витков.
Через обмотку пропускали переменный электрический ток синфазно с электрическим
напряжением на электродах и амплитудой в 0.3а.(синусоидальное напряжение амплитудой 36-45в (12-15в/виток).Ферритовая трубка основанием крепилась к
радиатору для отвода тепла возникающему при быстром ее перемагничивании.
Для уменьшения нагрева трубки, также, производился импульсный подвод мощности
с частотой в 20 кгц и скважностью 2.

Значит, навивка провода должна производиться непосредственно на ферит(без изолирующих слоев)а обкладки должны соприкасаться с феритом всей поверхностью.Я этого добился путем скручивания медной фольги в трубочки (2-3 слоя) и пропайкой места стыка ВНУТРИ рулончика по всей поверхности.
Изолирующий слой только один - он снизу(нужен, чтобы напряжение 60 вольт не пробивало на провода обмотки),где расположено кольцо отражающего электрода.Я применил один слой обычной ПВХ изоляции с разрезами, которые заходят за кольцо на 1,5 мм.Кольцо желательно сделать больше основания на 0,5 мм. и проклеить СНАРУЖИ и ВНУТРИ основания трубки.
Можно вообще отказаться от изоляции нижнего кольца, применив провод с литцендратом, либо с ПВХ изоляцией,а нижнее кольцо зафиксировать нитками, либо полосками изоленты.

Для подвода импульсов с частотой в 20 кгц и скважностью 2 нужно намотать еще одну обмотку, несколько витков,( я намотал 6 витков провода ПЭВ-0,5 ), нагрузил ее на IRF640 транзистор, импульсы на него подавал с генератора импульсов.

Для лабораторного стенда использовал 4 блока питания.Первый - стабилизированный 2-16 Вольт , от него питал генератор на микросхеме; второй - источник постоянного тока Б5-48 0-50 Вольт - запитка оконечных каскадов на КТ940Б;третий - нестабилизированный , запитанный через лабораторный трансформатор, регулировка напряжения от 0 до 220 Вольт (для формирования напряжения + 60-150 Вольт на кольце донца трубки); четвертый - 0 - 36 Вольт на максимальный ток до 15 А, нестабилизированный, подключен через лабораторный автотрансформатор (ЛАТР),от него питается оконечный каскад на полевом транзисторе, подключенный к модулирующей обмотке.

Для настройки генератора и контроля параметров использовал двухлучевой осциллограф.

Сейчас провожу эксперименты, о результатах напишу позже...




Спасибо за информацию. Похоже, если не проходит тот вариант, который сделан, придётся мне немного переделать:
1) уберу медные кольца(жалко, всё-таки вложил труд и потратил время),
2) вместо медных полосок намотаю несколько витков медного провода

Я не смог достать тонкую мелную фольгу, поэтому использую провод.

С уважением

_________________
Хорошее - враг лучшего


Access | Post:147662 - Date: 09.12.08(20:37)
Можно использовать и алюмин.фольгу, только ее паять сложно...
Кстати, насчет ферита. Автор ( я переписывался с ним ) предлагал использовать именно ферит.трубочки, я сначала тоже хотел использовать кольца. Потому что для возбуждения аксион.поля в толстых кольцах ( у трубочек толщина стенки 1-1,5 мм.) необходимо использовать большие напряжения, что усложнит схемотехнику.

sw1972 | Post:147664 - Date: 09.12.08(20:44)
Access Пост: 147662 От 09.Dec.2008 (17:37)
Можно использовать и алюмин.фольгу, только ее паять сложно...


Алюминиевую фольгу паять не возможно, по крайней мере оловяно-свинцовым припоем. А обеспечит контакт медного провода и алюминиевой фольги можно, но такой контакт не будет надёжным и долговечным.

_________________
Хорошее - враг лучшего


nero77 | Post:147670 - Date: 09.12.08(21:01)
Алюминиевую фольгу паять очень легко при помощи флюса, который продается в любом радиомагазине. Сам паял много раз. С уважением.

sw1972 | Post:147924 - Date: 10.12.08(22:37)
Здравствуйте!

Решил переделать головку генератора "аксионного поля".
Разобрал предыдущий вариант, для этого пришлось окунуть головку генератора в ацетон.
Затем изготовил составные части:
1) отражающий электрод(провод с диаметром жилы 0,15 мм, содрал изоляцию и залудил, затем луженую часть скрутил в плоскую спираль и зафиксировал припоем)
2) внутренний электрод из медной фольги толщиной менее 0,1 мм (содрал с заготовки платы печатной)
3) наружный электрод из фольги толщиной около 0,25 мм(отказался от его использовния, так как не смог плотно уложить к стенкам сердечника)
4) составной сердечник склеил из трёх сердечников К7х4х2 из феррита 100НН
5) наружный электрод, сделанный из предварительно залуженного провода с диаметром медной жилы 0,15 мм, затем его пропаял на месте(хотя рисковал расколоть сердечник вследствие перегрева).

Провозился целый день. То, что вышло, увидите на фотографиях.
Буду делать дальше.
Понимаю, что лучший вариант - ферритовая трубка. Но её у меня нет.
Поэтому решил склеить три сердечника К7х4х2.
Склеивал клеем "Наирит"(клей для обуви, почти полный аналог клея "Момент" ).

С уважением

Детали
Размер: 47.39 KB
Без обмоток.
Без обмоток.
Размер: 39.42 KB
Без обмоток.
Без обмоток.
Размер: 38.28 KB

_________________
Хорошее - враг лучшего


sw1972 | Post:147939 - Date: 11.12.08(00:21)
Maclay Пост: 147597 От 09.Dec.2008 (15:10)
Пробовал я как-то две катушки встречно включенные в качестве антенны использовать - да получилось, только хреново, всего лишь на несколько метров работало, но потом я выяснил что передатчик хреновый был (сделал из чего было и очень маломощный), это во первых, а во вторых от конфигурации антенны тоже многое зависит и подстроить частоту очень сложно... Здравые идеи пришли позже - надо было использовать автогенератор с обратной связью от антенны, чтобы работать на резонансной частоте антенны, но руки уже не дошли, что очень жаль конечно. Интересное наблюдение - экраны этой антенне похеру, отсюда вывод - информацию передает либо гравитация, либо электростатика, это так для размышления


Если не секрет, какую антенну Вы использовали для приёма сигнала от Hz-антенны?

С уважением

_________________
Хорошее - враг лучшего


Sergej_ | Post:147948 - Date: 11.12.08(00:57)
Maclay Пост: 147597 От 09.Dec.2008 (15:10)
Интересное наблюдение - экраны этой антенне похеру, отсюда вывод - информацию передает либо гравитация, либо электростатика, это так для размышления

Не могли бы вы привести фото экранов которые использовали. Особенно интересуют стыки отдельных частей экрана.
У меня экраны полностью задерживали излучение, во всяком случае на уровне чувствительности измерительой аппаратуры сигнал не обнаруживался.

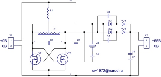
sw1972 | Post:148282 - Date: 12.12.08(11:38)
Прорабатываю сейчас схему электронной начинки генератора "аксионного поля".
Схема представлена на рисунке 1.
Активный элемент генератора (на схеме - катушка L2) будет состоять из обмоток с бифилярной намоткой.
Внутренний и наружный электроды будут подключаться параллельно ёмкости C1.
К контакту 1 "разъёма" Х2 будет подключен отражающий электрод.
Напряжение на контактах "разъёма" Х2 будет в диапазоне от 53В до 56В в зависимости от напряжения питающей батареи.
Напряжение питания 9В будет подаваться от батареи "Крона" через "разъём" X1.

Конденсатор C3 и кварц Z1 не будут задействованы в первоначальном варианте схемы и будут использованы по мере необходимости.

Прилагаю также черновой вариант печатной платы в формате PCAD2002 (binary).

Рисунок 1. Схема
Размер: 39.41 KB
e14c99.pcb
Размер: 64.00 KB
46d1ac.pdf
Размер: 350.17 KB

_________________
Хорошее - враг лучшего


Access | Post:148617 - Date: 13.12.08(20:50)
В принципе - трубочки , как у автора, не редкость.Их применяли в контурах промежуточной частоты в аппаратуре отечественного производства - приемниках, радиолах.Поэтому, их можно еще найти. У меня трубочки (см.рис.) - длиной 2,5 см с толщиной стенки 1,1 мм - прониц. 400 НН, другие длиной 1,2 см с толщиной стенки 1,5 мм - прониц. 600 НН .
Для мегадевайса прикупил кольцо (слева) высотой 2 см и с толщиной стенки 3,5 мм, но пока до опытов с ним не дошло.

Кольца и трубки
Размер: 147.31 KB

Access | Post:148619 - Date: 13.12.08(20:55)
Во вложении - излучатель для четырехфазного генератора и макетная плата с двухфазным генератором (слева) с излучателем и четырехфазного генератора (справа).
b5a0df.rar
Размер: 297.66 KB

sw1972 | Post:148867 - Date: 14.12.08(22:50)
Access!

То, что Вы сделали, впечатляет!
Спасибо за информацию и материалы, которые Вы предоставляете!

Я скоро тоже буду отлаживать макет генератора "аксионного поля". Плату протравил. Уже больше половины элементов запаял на плату. Включать буду, скорее всего, завтра.

С уважением
Виталий

_________________
Хорошее - враг лучшего


stasis2 | Post:149053 - Date: 15.12.08(17:39)
Я знаю правильное применеие для энтого феномена.
Задолбали ублюдки (это не вам) , а вообще по жизни
😕 &#128520;😭

олег-джан | Post:149058 - Date: 15.12.08(17:52)
stasis2-Стас,а тещщу мона этим делом укатать?😬

_________________
Обьективная реальность-бред,вызванный недостатком алкоголя в крови...


stasis2 | Post:149063 - Date: 15.12.08(18:02)
В лёгкую , генератор на 100ватт и тёщя -в лучшем мире, только не используй там где живёшь (в соей квартире) а то энти аксионные штучки неделями сохраняются и "висят в воздухе"

stasis2 | Post:149064 - Date: 15.12.08(18:04)
Этим можна кого хошь укатать и без признаков насилия заметь

sw1972 | Post:149917 - Date: 18.12.08(21:21)
Уже полностью собрал генератор "аксионного поля" и начинаю его испытывать.
Схема электрическая инвертора для питания активного элемента генератора "приклеена" к данному сообщению.
Вот параметры ЭРИ, применённых в генераторе:
C1 - Конденсатор керамический 150pF NP0 для поверхностного монтажа, размер 0805
C2 - Конденсатор керамический 100nF X7R для поверхностного монтажа, размер 1206
C3 - в настоящее время не применяется
C4...C7 - Конденсаторы керамические 1,5nF X7R для поверхностного монтажа, размер 0805
L1 - дроссель сглаживающий, 20 витков медного провода с лаковой изоляцией с диаметром жилы 0,15 мм на ферритовом сердечнике К12х6х4,5 400НН, обмотка состоит из 5 секций по 4 витка в каждой секции
L2 - активный элемент генератора(старался сделать максимально приближенно к конструкции А.А.Шпильмана), состоящего из трёх сердечников К7х4х2 100НН с отражающим электродом, внутреннего электрода из медной фольги толщиной менее 0,1 мм (содрал с заготовки платы печатной), наружного электрода, сделанного из предварительно залуженного провода с диаметром медной жилы 0,15 мм, а также из двух обмоток, сдоержащих по 6 витков медного провода с диаметром медной жилы 0,15 мм, покрытого лаковой изоляцией, обмотки соединяются последовательно (смотрите [ссылка]
VD1...VD4 - импульсные диоды LL4148(аналог КД522)
VT1...VT4 - полевые транзисторы 2N7002 фирмы NXP(бывшее полупроводниковое подразделение Philips) БЕЗ СТАБИЛИТРОНОВ В ЦЕПИ ЗАТВОРА

Спасибо stasis2 и Access!

С уважением
Виталий
Схема электрическая инвертора
Схема электрическая инвертора
Размер: 29.05 KB
Активный элемент (вид 1)
Активный элемент (вид 1)
Размер: 32.36 KB
Активный элемент (вид 2)
Активный элемент (вид 2)
Размер: 74.35 KB
генератор (общий вид)
генератор (общий вид)
Размер: 75.51 KB

Генератор (вид 1)
Размер: 638.66 KB

Генератор (нижняя сторона печатной платы)
Размер: 257.60 KB

_________________
Хорошее - враг лучшего


sw1972 | Post:149990 - Date: 18.12.08(23:51)
Принялся испытывать генератор.

Наладка
1) Активный элемент L2 на плату припаял в последнюю очереь. При этом оставались отсоединёнными от схемы отражающий электрод, наружный и внутренний цилиндрические электроды.
Элемент питания "PLEOMAX"(батарея "Крона").
При включении схемы к питанию, напряжение на клеммах батареи было 9,1 В, ток потребления 18 мА, напряжение между отражающим электродом и минусовой клеммой батареи было 55,7 В, период синусоидальных колебаний 0,3 мкс.
2) Затем к схеме подключил отражающий электрод.
При включении схемы к питанию, напряжение на клеммах батареи было 9,21 В, ток потребления 18,5 мА, напряжение между отражающим электродом и минусовой клеммой батареи было 55,4 В, период синусоидальных колебаний 0,3 мкс. Амплитудное напряжение между внутренним и внешним цилиндрами было 1 В, других параметров не проверял.
3) К схеме подключил все электроды активного элемента.
При включении схемы к питанию, напряжение на клеммах батареи было 9,0 В, ток потребления 18 мА. Других параметров пока не проверял.
Напряжение между цилиндрами пока на осциллографе не посмотрел, должно быть 28 В амплитудное значение.

Проверка
Я не ощутил сильное влияние от данного генератора.
Никаких болевых ощущений нет.
Если ребро ладони расположить на расстоянии 1 см от активного элемента и двигать генератор вдоль ребра ладони, чувствуется очень слабое покалывание, напоминающее покалывание заряженного статическим электричеством тела типа ткани из синтетики или экрана кинескопа, только намного слабее. Ребро ладони оставалось неподвижным.
То есть мощность генератора очень малая. Кошка совершенно не реагирует на действие генератора(надеюсь, у кошки ничего не повредилось, воздействие длилось не более одной минуты).

Попробую увеличить мощность генератора и частоту увеличить до 4 МГц.
Для этого сделаю новый активный элемент из двух сердечников К10х6х4,5 из феррита марки 30ВН.

С уважением

_________________
Хорошее - враг лучшего


Access | Post:150531 - Date: 21.12.08(17:17)
SW1972, отлично! Можно попробовать настроить в резонанс L1, подсоединив параллельно с обмоткой конденсатор переменной емкости для увеличения напряжения...


Access | Post:150533 - Date: 21.12.08(18:00)
Наконец-то удалось провести эксперимент с четырехфазным генератором аксионного поля.Внешний вид макетной платы и общий вид испытательного стенда см. на прилагаемом рисунке.
Слева расположен блок питания "Марс", от него питаются микросхемы 155 серии ( напряжение 4-6 Вольт ).Прямо расположен блок питания от лампового приемника, он подсоединен через ЛАТР , на его выходе постоянное напряжение 12 - 170 Вольт.Под столом расположен блок питания 0 - 50 Вольт, от него запитаны транзисторы КТ940Б.
Сначала я убедился с помощью двухканального осциллографа, что напряжения на выводах 1000 пФ. конденсаторов действительно имеют сдвиг по фазе 90 град.
Затем подсоединил излучатель.Испытания проводились с кварцами на частоты 1000 кГц, 3600 кГц, 4990 кГц, 5800 кГц и 7800 кГц.Напряжение на кольцевом электроде доходило до 160 Вольт, ток потребления оконечными каскадами варьировался от 150 до 1050 мА, в зависимости от напряжения ( 10 - 45 Вольт).
Радиаторы имеют малую площадь, они сильно нагреваются, поэтому большая часть экспериментов проводилась при токах до 450 мА.
Часть экспериментов проводилась при подсоединенных щупах осциллографа через разделительные емкости 100 пФ,потом щупы были отсоединены, чтобы не было искажений сигнала от дополнительных нагрузок.Сигнал довольно "грязный", много гармоник, синусоида по амплитуде еще имеет какую-то модуляцию, но главное - 4 сигнала полностью идентичны и имеют фазовый сдвиг 90 град.(0 - 90 - 180 - 270 градусов)
Теперь об эффектах. При использовании кварцев на частоты 3600 кГц, 4990 кГц и 5800 кГц наблюдалось довольно сильное покалывание в руке, поднесенной на расстояние 6 см.от излучателя( по ощущениям, как если давить на синяк) , затем рука была поднята до 10-15 см, ощущалась теплота. Характер тепла немного не такой, как от обычного высокочастотного излучения , он с запаздыванием,генератор был несколько раз включен и выключен, нагрев ощущается через 2 - 3 минуты, и после выключения спадает примерно через минуту. Рука быстро краснеет, наполняется кровью в поле излучателя, на расстоянии 10 см наблюдаются "полосы" и "зоны" излучений, в которых отмечается разная интенсивность нагрева.После третьего включения ( включений было 5, облучение по 2 мин ) появилась боль в ноге ( наподобе ревматической) и при последних включениях нарастала и сходила волнами при внесении руки в зону действия излучателя. После выключения установки боли в руке не было, неприятняе ощущения в ноге самоустранились через сутки.
Наблюдалась слабая дрожь в мизинце, наподобие нервного тика, которая на следующий день почти сошла на нет.

Да, и еще. Особенность работы схемы такая, что частоты на выходе делятся на 4, поэтому, выходные частоты были в пределах 900 - 1800 кГц.Использовать более высокочастотные кварцы проблематично на микросхемах К155 - ой серии, к тому же надо сделать плату на текстолите, с грамотной топологией , может и удастся использовать резонаторы до 10 мГц.
Сейчас занимаюсь разводкой плат и усовершенствованием модулятора,который позволит осуществить модуляцию 2/4 фазных генераторов по амплитуде и частоте от единиц Герц до 25 кГц.,
также хочу сделать перестраиваемый генератор на частоты 500 кГц - 10 мГц (для резонансной настройки излучателей без применения подстроечных емкостей).

////////////////////////////////////////////////////////////////////

Провел эксперименты и с 1 - 2 фазным излучателем. Схема Satisa была доработана, на выход одного из логических элементов через одинаковые конденсаторы были подсоединены входы логических элементов еще одной микросхемы К155Ла3, позже ее заменил на К155ЛА8. Ее выходы подсоединялись через конденсаторы 1000 пФ к базам транзисторов
КТ940Б , а далее, как в схеме Satisa . Было использовано несколько вариантов излучат.,коммутация обмоток позволила осуществить фазовый сдвиг до 180 град.
Регулировать фазовый сдвиг в этой схеме довольно просто - изменением напряжения питания схемы регулятором "плавно" источника питания.При этом возможно наблюдать разные фазовые сдвиги между 1 и 2 обмотками излучателя, амплитуды сигналов при этом варьируются ( излучат. настраивался на резонансную частоту 3600 кГц подсоединением
параллельно с индуктивностями сдвоенного конденсатора переменной емкости 35 - 250 Пф.).
Эффекты отличаются от 4 фазн.схемы - зоны излучения выражены слабее, но они присутствуют и на расстоянии до метра от излучателя.Проявился эффект точечного нагрева пальца, поднесенного на расстояние 2 см, никаких болевых эффектов не наблюдалось.Наибольшая интенсивность воздействия на частоте 3600 кГц, также есть эффекты и на 4990 кГц, 1950 кГц.Эффект последействия выражен в повышенной утомляемости после экспериментов ( суммарное время облучения 10 - 30 мин. в день) , эксперименты проводились через 1-2 дня в течение 10 дней, всего 3 раза.


49ab6f.rar
Размер: 328.68 KB

sw1972 | Post:150543 - Date: 21.12.08(18:55)
Access Пост: 150531 От 21.Dec.2008 (14:17)
SW1972, отлично! Можно попробовать настроить в резонанс L1, подсоединив параллельно с обмоткой конденсатор переменной емкости для увеличения напряжения...

Access!
Спасибо, что оценили мои старания!
Генератор работает на резонансе. Амплитуда напряжения между кольцами равна порядка 28В и привязано к напряжению питания. Амплитуда напряжения между выводами одной полуобмотки L2 равно около Umax=14В. Увеличить напряжение можно только путём увеличения напряжения питания и в этом недостаток электронной схемы, которую я применил. Тоесть невозможно свободно регулировать напряжения. Все настройки фиксированные м подбор парам етров сильно затруднён.
Увеличил частоту до 4МГц, отмотав один виток катушки L2.
Расчётный ток в обмотке катушки L2 равен Imax=0,34А.
Следовательно, кажущаяся мощность будет равна Q=Umax*Imax/2=14*0.34/2=2.38ВА
Необходимо помнить, что напряжение между медными кольцами и ток в L2 сдвинуты между собой на 90 градусов.

С уважением
Виталий

_________________
Хорошее - враг лучшего


<] [ 1 | 2 | 3 | 4 | 5 | 6 | 7 ] [>
У Вас нет прав отвечать в этой теме.
Форум - Научные идеи, теории, предположения... - идеи и теории, научные и бредовые... - Кто-нибудь делал приемник EH волн - Стр 5
🏠 Главная | 📚 Содержание | 💬 Форум | 📁 Файлы | 📩 Контакт