[ВХОД]
10.04.26(23:11)

www.skif.biz

Альтернативная энергия. Оставь надежду, всяк сюда входящий...

🏠 Главная | 📚 Содержание | 💬 Форум | 📁 Файлы | 📩 Контакт
 
Резонансные генераторы
Магнитные генераторы
Механические центробежные (вихревые) генераторы
Электростатические генераторы
Водородные генераторы
Ветро- и гидро- и солнечные генераторы
Прочие идеи (разные)
О форуме
Транспорт
Оружие
Научные идеи, теории, предположения...
Экономия топлива
Коммерческие вопросы
Струйные технологии
Торсионные генераторы
Новые технологии
Барахолка
Патентный отдел
Конструкторское бюро
Нейтронная физика
Торнадо и смерчи
Гравитация и антигравитация
Сделай сам. Советы.
Медицина и здравоохранение

📱 | 🖨️

Форум - Магнитные генераторы - Генератор Хаббарда - Испытания генератора Хаббарда - Стр:36
<] [ 1 | ... 26 | 27 | 28 | 29 | 30 | 31 | 32 | 33 | 34 | 35 | 36 | 37 | 38 | 39 | 40 | 41 | 42 | 43 | 44 | 45 | 46 | ... | 201 ] [>
Модератор: Gecko
Первый пост темы: Gecko Post: #108 От:08.04.2004 (17:49)
Насчет отрицательных результатов - могу вас порадовать, я лично пробовал собрать генератор Хаббарда( Если кому-то интересно могу рассказать, что я брал, сколько витков мотал, в общем все числовые данные на эту тему. Для неверующих могу прислать фотку, он у меня еще где-то лежит smile ), так вот, он успешно не работает. Второй конденсатор для резонанса я не ставил, мне и так стало ясно, что не выйдет. Может, конечно, я что-то не так собрал, или материалы у меня не те были (сердечники, к примеру, надо какие-то особые или еще чего), не работает он у меня, и все тут !
Вам бы на форуме надо добавить раздел теоретических рассуждений,
для обсуждения общих принципов работы всех этих сверьединичных устройств, а так же принципов, из-за которых они не работают
sharp | Post:115752 - Date: 15.05.08(21:46)
Flyback где-то применяется, кроме системы зажигания?
Есть подозрение, что процесс сродни трансформатору тока - напряжение большое, но как только вторичка замкнута и ток пошел, то напряжение стремительно падает.


yurec | Post:115754 - Date: 15.05.08(21:56)
Применяется конечно. Но в его классическом виде СЕ не вытянешь. Сколько загнал энергии, столко и получил. Минус потери на переключение. Поэтому нужно первичку, как можно быстрее отключить, а вторичку - как можно быстрее подключить. df по dt. Или скорость изменения F от Т. Как метры в секунду.
Подключаешь и разгоняешь, отключаешь и пользуешься эффектом от разгона.

_________________
Не позволяйте обманывать себя.


street | Post:115756 - Date: 15.05.08(22:14)
Fema Пост: 115742 От 15.May.2008 (21:08)

1 Включам ключем ток через первичную катушку. При этом на вторичке хоть и наводится ЭДС, но цепь там размкнута,


То есть , как Вы же и сказали , концы болтаются в воздухе и представляют ( можно ведь и так рассмотреть ?) обкладки конденсатора маленькой емкости ( воздух диэлектрик ).Кстати , каково Uобр для диода стоящего во вторичке? И каково значение ЭДС на концах вторички при размыкании первички?

2 Выключаем БЫСТРЫМ!! ключом ток через первичку.

Или
Считаем что концы первичной катуши болтаются в воздухе.

Mожно ведь и так рассмотреть ? Oбкладки конденсатора маленькой емкости ( воздух диэлектрик ).На которых кинетическая энергия тока перейдёт в потенциал на обкладках.Или так нельзя рассмотреть?

После этого момента любой ток через первичную катушку уменьшит отдачу энергии во вторичке!

Ну почему же любой? Ток разряда этой ёмкости эту отдачу может увеличить .

3 Начинает уменьшаться магнитное поле в сердечнике

Да , поскольку емкость мала , то быстро растёт сопротивление , равно как и растёт потенциальная энергия конденсатора , того который теперь на первичке , что приводит к уменьшению тока в первичке .
и именно его уменьшение наводит ЭДС как на первичке,

Вот тут весьма спорно. "Курица или яйцо?"

так и на вторичке (так и на всех других катушках если есть на этом сердечнике).

А вот тут даже не спорно. Потенциал там уже был. Он там на прямом ходе вырос и теперь имеет все возможности преобразоваться в кинетическую тока вторички. Кстати , что-то мне подсказывает , если вторичек будет несколько (больше площадь обкладок , висящих в воздухе концов обмоток ) , то этот потенциал поделится между ними, пропорционально количеству кинетической энергии тока в витках каждой обмотки.

А вот на вторичке наведеная ЭДС уже совпадает по знаку с полярностью выпрямительного диода,

У потенциальной энергии есть знак? Потенциальная энергия либо есть либо нет. Потенциальная энергия это , если мне память не изменяет , способность совершить работу. И работа , стало быть тоже со знаком?

и значит появляется ток через него и нагрузку.

Вот работа и совершается.

4 Ток через нагрузку на вторичной обмотке сильно тормозит скорость уменьшения магнитного поля

А сопротивление нагрузки ни сколько не тормозит?
(он же тоже наводит магнитное поле и того же направления что и было в катушке!).

Верно , потенциальная энергия первички тоже не прочь совершить работу. И по стечению обстоятельств , почему-то обязательно против вторички.
А вот что бы повысить скорость уменьшения магнитного поля (несмотря на ток нагрузки) - в сердечнике делается зазор,

Целесообразнее было бы просто поменять местами обкладки на первичке.

Далее переходим к пункту 1

Целесообразнее снова поменять местами обкладки.

Механическая аналогия трансформатора , на мой взгляд - рычаг. Коэффициэнт трансформации - отношение длинн плеч рычага.


_________________
Главное в мелочах


sharp | Post:115766 - Date: 15.05.08(23:04)
Парни, так спорить можно очень долго. Конечно, заряженная первичная обмотка и висящие в воздухе концы провода вполне могут быть колебательным LC контуром. И не факт, что первичная обмотка не участвует, хоть концы и болтаются в воздухе.
Но важно другое - КПД процесса, вернее, соотношение затраченной на создание первоначального магнитного поля энергии к энергии, выделившейся во вторичке.
А также вопрос, с которого все началось: получим ли мы больше энергии, если размножим сердечники флайбека.
Я считаю, что КПД низкий, а размножение только размажет энергию по большему числу вторичек, но в сумме не изменится.
Но обоснований у меня, конечно, нет - только предположение.

Fema | Post:115771 - Date: 16.05.08(00:49)
На сегодня Flyback блоки питания стали очень популярными, их ставят во многие(но не все) блоки блоки питания для компьютеров, и большинство бытовой техники они же. Их особая популярность из за не боязни сильных перегрузок по выходу, даже при КЗ - они только перегревают выходные диоды, а силовые высоковольтные ключевые транзисторы не участвуют в перегрузке и работают в нормальном режиме как будто ничего не произошло. КПД последних разработок как мне на сегодня известно что-то в среднем около 92% , но у них есть производственный недостаток - требуются ключи с повышенным пробивным напряжением и более быстродействующие чем для прямоходовиков, но зато они работают чисто в ключевом режиме, - в итоге такие ключи дороже, раньше это была проблема, но на сегодня и этой проблемы уже нет, так как уже имеются множество недорогих прекрасных высоковольтных ключей на полевиках, а часто и вся схема управления вшита в одну микросхему.

Прямоходовики - очень боятся КЗ по выходу, так как это повышает входной ток, а значит требуют тщательной схемы по защите от перегрузок, и КПД их раньше был обычно на 3..5% повыше чем у Flyback даже на дерьмовых ключах. Но на сегодня уже в КПД разницы нет.

----------
Если удастся размножить магнитное поле одной катушкой, то собрать на обратном ходе думаю возможно и с нескольких колец, так как нет связи со входной катушкой в этот момент. Но будет проблема с организацией зазоров на кольцах, или применить сердечник типа "Альсифер" - это типа железный порошок в смоле - с распределенным зазором по всему обьему.

А прямоходовиком с нескольких колец и размноженным на них магнитным полем собрать лишнего точно ничего не удасться, так как обратная связь будет все душить.

---------
Мысль такая - если есть вариант обмотки, которая не нагружает первичку, то кто мешает сделать таких отдельных обмоток побольше?
И тогда можно их запитать и простым прямоходовиком. Может Хаббарт тоже по этому пути пошел?

sharp | Post:115808 - Date: 16.05.08(09:04)
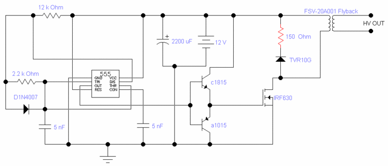
Fema, вот на схеме flyback, у которого параллельно первичке диод.
Т.е. концы не висят в воздухе при рассоединении первички и источника.
И таких схем флайбеков, где параллельно первичке стоид диод, достаточно много.
Так нужен диод или нет?


Размер: 15.58 KB

AlexZander | Post:115811 - Date: 16.05.08(09:14)
И таких схем флайбеков, где параллельно первичке стоид диод, достаточно много.


Это для ограничения индуктивных выбросов(что бы транзистору жить легче было) - номинал резистора глянь...

yurec | Post:115814 - Date: 16.05.08(09:26)
sharp. В схеме последовательно с диодом ещё и резистор стоит. Эта цепь нужна для защиты транзистора от выбрасов напряжения на стоке полевика. В момент, когда полевичёк закрывается, ЭДС первички и напряжение на источнике складываются. И всё это напряжение прикладывается к стоик-исток транзистора. Вот и сбрасывают часть энергии через диод в резистор, что-бы транзистор не упалить при отсутствии нагрузки. Часто и густо там ещё и кондёр добавляют. Эта цепь снижает КПД устройства.

_________________
Не позволяйте обманывать себя.


sharp | Post:115815 - Date: 16.05.08(09:32)
Тогда я не пойму, какого хрена магнитным доменам разворачиваться обратно? Что их тянет-то?

sharp | Post:115817 - Date: 16.05.08(10:07)
А тенет магнитные домены среда вокруг сердечника, которая стремится вернуться в первоначальное положение.
Сперва среда была нейтральной и магнитные домены были хаотично распределены в пространстве (и в сердечнике, и около него, и в катушках)
Пустили мы вначале ток по первичке - образовался бублик магнитного поля, который расширяется по мере усиления тока в первичке.
Этот бублик преобразует пространство вокруг, разворачивая все, что можно развернуть (домены) в определенном направлении.
Среда сопротивляется таким преобразованиям.
На это тратится энергия.
Причем, для бублика все равно, куда ему расширяться - это зависит от свойств среды. Проще развернуть домены ферромагнетика, значит действие бублика ощущается на большем расстояния от первички - бублик изменяет свою геометрию.
Но силовые линии замкнуты, т.е. бублик все равно остается тором.
Затем отрубили первичку.
Среда все также оказывает сопротивление, как и раньше, а подпитки энергии от первички больше нет - тор начал ужиматься внешней средой.
Поэтому и прав и Fema и Yurez, от первички этот процесс не зависит.
Но он также не зависит от сердечника.
Сердечник - это всего лишь среда со своими свойствами магнитопроницаемости.
Среда давит точно с таким же усилием, насколько нам удалось ее преобразовать.
И сколькими вторичками не окружи первичку, сколько магнитопроводов не поставь, а энергии получишь ровно столько, сколько потратил на преобразование среды первичкой (минус потери, конечно).

zvezda | Post:115818 - Date: 16.05.08(10:09)
sharp Пост: 115815 От 16.May.2008 (10:32)
Тогда я не пойму, какого хрена магнитным доменам разворачиваться обратно? Что их тянет-то? НИ ХРЕНА ИХ НЕ ТЯНЕТ,и то что энергия размазывается - это сто процентов, проверял эксперементально лично,уже мозги пухнут,тысячи эксперементов провожу,-руки опускаются,этот закон сохранения уже задолбал,,,😕

Fema | Post:115819 - Date: 16.05.08(10:09)
В ферромагнитных материалах домены разворачиваются, если внешнее магнитное поле ниже критической величины. Есть материалы в которых они не разворачиваются - это постоянные магниты, но нагреванием их можно размагнитить. Обьясняется это пока тепловыми колебаниями атомов. Ферриты для радиэлектроники обычно специально исскуственно стараются сделать такими, что бы домены разворачивали побыстрее и без остаточного намагничивания и при комнатной температуре, но в замкнутых кольцах размагничивание все равно очень замедленное, и любая замкнутая КЗ-катушка на таком сердечнике еще больше замедляет скорость размагничивания. Поэтому для замкнутого магнитопровода всегда нужно предусматривать когда и каким током его надо перемагнитить, а для сердечников с зазором не надо об этом думать (но при этом сильно жертвуем магнитной проницаемостью!!)

yurec | Post:115820 - Date: 16.05.08(10:20)
sharp Пост: 115815 От 16.May.2008 (10:32)
Тогда я не пойму, какого хрена магнитным доменам разворачиваться обратно? Что их тянет-то?

Лично моё мнение, что домены эти - вещь надуманная, что бы можно было, как-то объяснить электромагнитные явления. Просто представь себе, что ты разгоняешь в индуктивности некую субстанцию. Может то есть эфир, а может что другое, хоть керосин там представь, это не важно. Проще понимать процесс будет. Сперва разгоняешь(тратишь энергию), потом тормозишь(снимаешь энергию) - это обратноходовик. Разгоняешь и одновременно снимаешь - это прямоходовик или классический трансформатор.

Сравни это с трубой заполненной водой. Только поставить стационарй генератор туда не получится. Для полной аналогии генератор туда закрепить нельзя. Нужно ИЗМЕНЕНИЕ потока, а не сам поток. Генератор должен плавать в этой среде и только тогда ускорение или замедление потока будет крутить такой генератор.

Поток равномерный и генератор плывёт с той же скорость. Относительно друг друга они неподвижны.

Теперь начинаем разгонять поток. Генератор имеет инерцию и поэтому поток обгоняет его, появляется разность скоростей потока и генератора, генератор начинает вырабатывать энергию.

Пересталии разгонять поток и скорость сравнялась, генератор не крутится. Начинай тормозить поток, генератор по инерции начнёт обгонять поток. Опять будет разность скоростей и наличие энергии.

Поставь обратный клапан на генератор(диод) и в зависимости от его направленности, генератор будет работать или только на ускорении или только на замедлении.

Может немножко сумбурно, но на пальцах.😊

_________________
Не позволяйте обманывать себя.


Fema | Post:115821 - Date: 16.05.08(10:21)
То zvezda - мы же не экстрасенсы и не знаем что ты там намеряли в какой схеме что подключал... может ты просто в режиме простого трансформатора все включал или даже получил замеры через паразитную емкость проводов. Ты же ни схемки не представил, ни точек подключения измерительных приборов, ни фоток. Мы же не виноваты что у многих людей руки из задницы растут, обьясни что и по чем - и все сразу же кинуться давать кучу советов, раз появился повод самим ничего не собирать.

yurec | Post:115822 - Date: 16.05.08(10:26)
sharp . Но он также не зависит от сердечника.
Сердечник - это всего лишь среда со своими свойствами магнитопроницаемости.

Сердечник характеризуется не только магнитной проницаемостью, но и скоростью наростания Ет. И это очень важный параметр.
Так что - зависит.

_________________
Не позволяйте обманывать себя.


vgm | Post:115823 - Date: 16.05.08(10:32)
zvezda Пост: 115818 От 16.May.2008 (11:09)
sharp Пост: 115815 От 16.May.2008 (10:32)
Тогда я не пойму, какого хрена магнитным доменам разворачиваться обратно? Что их тянет-то? НИ ХРЕНА ИХ НЕ ТЯНЕТ,и то что энергия размазывается - это сто процентов, проверял эксперементально лично,уже мозги пухнут,тысячи эксперементов провожу,-руки опускаются,этот закон сохранения уже задолбал,,,😕
Когда сердечник НАСЫЩЕН отключить первичку, то возникает обратный вихрь, который вовлекает в себя дополнительные домены, вот и халява. Частота насыщения железного сердечника очень низка, единицы герц, в этом то и проблема! Поэтому у Хаббарда много катушек! Или я не прав, бросьте камень!

sharp | Post:115824 - Date: 16.05.08(10:39)
yurec, в любом случае, на разгон потока в трубе нужно предварительно затратить энергию.
И сколько бы мы не подключали труб, во всех нужно разгонять поток, затратив энергию.

AlexZander | Post:115825 - Date: 16.05.08(10:41)
Или я не прав, бросьте камень!

Бросаю - предлагай методику проверки твоей догадки. Давай поставим опыт и проверим. Чего спорить то?

sharp | Post:115826 - Date: 16.05.08(10:42)
vgm, обратный вихрь не возникает - только уменьшается тот, что возник первоначально.

vgm | Post:115827 - Date: 16.05.08(10:45)
sharp Пост: 115826 От 16.May.2008 (11:42)
vgm, обратный вихрь не возникает - только уменьшается тот, что возник первоначально.
А вы уверены?

sharp | Post:115828 - Date: 16.05.08(10:46)
Сердечник характеризуется не только магнитной проницаемостью, но и скоростью наростания Ет.

Согласен, это важный параметр, но он влияет на расход энергии, необходимой для преобразования среды в ту или иную сторону, а также на время отклика среды.
Но энергетический баланс будет соблюдаться.

sharp | Post:115831 - Date: 16.05.08(11:05)
Халяву можно получить только в одном случае.
Для этого нужно, чтобы бублик (пост 115817) не был привязан к месту его образования, т.е. к первичке.
Если бублик оторвется и полетит (как кольцо дыма) в направлении вторички, то если мы выдержим паузу, пока он проедет своей центральной плоскостью за центральную плоскость вторички, а затем подключим вторичку к нагрузке, то поимеем ток точно, как во флайбеке на уменьшении поля.
Но само поле (бублик) уменьшаться не будет - оно просто пойдет вперед, а вторичка расценит это как уменьшение и выдаст ток.
На размеры бублика такая операция повлияет не сильно, и он может двигаться к другой вторичке, которая подключится только, когда бублик пройдет своей центральной плоскостью центральную плоскость вторички.
Вот отсюда и халява, а других вариантов нет.

yurec | Post:115833 - Date: 16.05.08(11:24)
sharp Пост: 115824 От 16.May.2008 (11:39)
yurec, в любом случае, на разгон потока в трубе нужно предварительно затратить энергию.
И сколько бы мы не подключали труб, во всех нужно разгонять поток, затратив энергию.

Золотые слова. Как не размножай это магнитное поле путём увеличивания колец, а сколько загнали, столько и получили. Увы.

_________________
Не позволяйте обманывать себя.


Arhat | Post:115848 - Date: 16.05.08(12:38)
Ну раз пошло обсуждение "бубликов", тогда еще:

Если периферийные катушки у Хаббарда были первичными и двойными (была такая версия здесь раньше, даже картинки кто-то выкладывал), то последовательный обратноходовый импульс с помощью трамблера мог наводит некий магнитный вихрь в центральной катушке по типу торнадо или вихревых трубок Ранке. Последние широко применяются для охлаждения воздуха. Т.е. вихрь имеет бОльшую энергию, чем затрачено на его создание за счет упорядочивания движения молекул воздуха, что равносильно охлаждению - этакий тепловой насос.

По такой аналогии возможен (или нет?) следующий "домысел": 😀

Образование вихря в центральной катушке на пороге насыщения материала с изыманием дополнительной энергии за счет энергии связи доменов (или других свойств) вплоть до полной замены сердечника. Об этом кстати, в первоисточнике тоже говорится достаточно прямо. Т.е. в процессе эксплуатации центральный сердечник каким-либо образом теряет свои магнитные свойства, что приводит к его периодической замене...
Вопрос: какой материал может отдавать энергию при потере магнитных свойств? Таковые кандидаты уже есть или как?

Насколько я понимаю, на сегодня, природа магнитной проницаемости материалов до конца не выяснена... или опять не так?

_________________
Падай телом, но не духом!


Arhat | Post:115914 - Date: 16.05.08(16:00)
Народ как-то затих. 😀

Ну и в догонку:
Как-то упускается, как в оригинале статьи, та и во многих рассуждениях вопрос замыкания "выхода" на "вход" у Хаббарда... ну есть центральная катушка, периферийные, трамблер с редуктором и мотором, воможность саморегуляции "мотор-катушка" - просматриваются... даже запускающий аккумулятор и тот есть, а как оно потом обратно в систему возвращается - вот нигде не нашел! Может конечно плохо искал - буду благодарен, тому кто подправит

... или не возвращается? Крутится себе вихрь в центральной - как у постоянного магнита... когда надо энергию отдает...пока сердечник "не сдохнет"..., а периферийные с трамблером и нужны-то только для "запуска"... ?!? 😀

_________________
Падай телом, но не духом!


<] [ 1 | ... 26 | 27 | 28 | 29 | 30 | 31 | 32 | 33 | 34 | 35 | 36 | 37 | 38 | 39 | 40 | 41 | 42 | 43 | 44 | 45 | 46 | ... | 201 ] [>
У Вас нет прав отвечать в этой теме.
Форум - Магнитные генераторы - Генератор Хаббарда - Испытания генератора Хаббарда - Стр 36
🏠 Главная | 📚 Содержание | 💬 Форум | 📁 Файлы | 📩 Контакт