[ВХОД]

27.03.26(22:05)

www.skif.biz

Альтернативная энергия. Оставь надежду, всяк сюда входящий...

🏠 Главная | 📚 Содержание | 💬 Форум | 📁 Файлы | 📩 Контакт

📱 | 🖨️

Форум - Резонансные генераторы - Прочие резонансные генераторы - Осцилляторы Теслы - Стр:17
<] [ 1 | ... 7 | 8 | 9 | 10 | 11 | 12 | 13 | 14 | 15 | 16 | 17 | 18 | 19 | 20 | 21 | 22 ] [>
Модератор: jonifer
Первый пост темы: jonifer Post: #100634 От:12.02.2008 (06:05)
Сначала оригинал статьи на англицком."Когда осциллятор колебался на частоте света" - переводчика расстрелять.
street | Post:113067 - Date: 30.04.08(14:20)
Ivan Пост: 113013 От 30.Apr.2008 (07:18)

Но: если бы Вы внимательно прочли пост с описанием опыта ( и Вы, Street, тоже), то заметили бы, что при такой схеме ИЗЛУЧАЕТ ТОЛЬКО 1 ОБКЛАДКА!

Ivan , излучают обе!!!! Фазы противоположны!!! ЛЮБОЕ изменение потенциала приводит к созданию электромагнитной волны.

Схема Вашего опыта в механической аналогии - перекладина качелей.Разместите перекладину над поверхностью воды. С обоих концов перекладины опустите в воду , на тонких ниточках , по конусу ( чтоб легко тонули - железные например)так , чтоб конусы торчали над повехностью воды своими вершинами. Подождите пока успокоится. Поднимите (опустите ) любое из плеч перекладины.Тот конус , который пойдет вверх , создаст расталкивание воды (гору) ( или Плюс Потенциала) , тот который вниз , создаст яму (или Минус Потенциала)в поверхности воды.Только волна от плюс пойдёт сразу по повехности , а от минус по повехности пойдет лишь после отражения от стенки конуса (поменяет фазу). И вот тут , правильно выбрав точку расположения третьего конуса (железка в Вашем опыте) можно сложить их.

Именно поэтому только с этой обкладкой- на железке наводилась эдс и по проводу шёл ток

Не забывайте , что мы на Земле и всё у нас тут относительно неё , а среда в которой распространяются электромагнитные волны это не поверхность воды .Именно поэтому таковы результаты Вашего опыта.

( что излучалось обкладкой- то и ловилось железкой. Потерь нет).

Потери в Вашем опыте огромны !

И что она будет с таким вакуумом делать, если не позволять электронам попадать на неё из сети или с другой обкладки? Правильно- она будет собирать электроны отовсюду, причём- сама!

Нет , не сама , а лишь посредством её Вы ,Ivan будете собирать их , качая перекладину.

В общем-получился насос для внешней среды.

Принципиально , ДА .

Замечаем, что принцип работы- ВОЛНОВОЙ!

НЕТ !!!

street
Вот Вы, к примеру, без разьяснений даже мой описанный опыт не поняли.

Я прекрасно понимаю и понимал Ваш опыт , чего и Вам желаю.

Если Ваша схема никак не работает,

Никак не работает электронный аналог этой схемы.

Насчёт описания: «пополнение» не может излучится, если оно стремится к стеклу, оно излучится, если это стекло отодвинуть или оне проломят стекло.

Или оно упрётся в открытую , но битком набитую , предыдущими "пополнениями" дверь. (отразиться , по правилу взаимодействия одноимённых зарядов).

_________________
Главное в мелочах



loiki | Post:113070 - Date: 30.04.08(15:27)
dedivan Пост:
И откладывается все наоборот вместе с законом Кулона.
Что напряжение это скорость а ток это количество зарядов.
А разве не так??? 😳😨😳

_________________
Шел Шива по шоссе - разрушая сущее. А навстречу Cаша шла - круглое сосущая.



yurec | Post:113071 - Date: 30.04.08(15:39)
street Пост: 113055 От 30.Apr.2008 (14:11)

А магнитное поле , создаваемое этим током , куда стремиться?

Ту да же, куда и стремилось, только спадает.

Верно для электрической мощности. А куда подевалась мощьность импульса , закачанного в КЗ-виток?

Рассеилась на нагрев этого витка.
Два ноля.

Два нуля складываем, получаем один ноль. Сколько нулей не получай, а без еденички впереди - это один ноль.😊

_________________
Не позволяйте обманывать себя.



street | Post:113075 - Date: 30.04.08(16:22)
yurec Пост: 113071 От 30.Apr.2008 (16:39)

а без еденички впереди - это один ноль.😊

Истиная правда.

_________________
Главное в мелочах



sharp | Post:113116 - Date: 30.04.08(22:24)
Иван, что ж Вы так болезненно и обидчиво воспринимаете возражения...
Я уже было собрался поболтать, поспорить, свой вариант предложить... и все сорвалось...


sharp | Post:113121 - Date: 30.04.08(23:47)
Это не только у Ивана накручено.

Это он не Вас, а меня поддел...

По поводу подключения нижнего трансформатора к осциллятору я, пардон, неправильно прочитал. Извините.
Вначале было какое-то движение, а потом- бац о стенку.

Все верно. Вопрос только в мощности запуска для "мощной" выходящей волны.
Уже давно найден- и не 1 , и достаточно безопасные. Ваша мысль про МП- верная, но- не единственная.

Вы, конечно, человек очень способный, но сейчас Вы блефуете, и радианта, скорее всего, не видели. И мыслей моих о магнитном поле не знаете, чтобы судить об их верности. А там есть несколько особенностей, которые не так уж очевидны...
Повторяю: нет электроприборов, к-е имеют отрицательную шкалу измерения.

Это вовсе ни к чему.
Судя по опытам: диод для радианта- не препятствие.

У меня другие результаты опытов.
А Вы проведите опыт: закройте резко воду в трубе с высоким давлением и посмотрите потом- что получится.

Здесь ключевым словом является "с высоким давлением". Вы вряд ли используете высокое давление в своих экспериментах...


dedivan | Post:113148 - Date: 01.05.08(10:57)
sharp Пост: 113116 От 30.Apr.2008 (23:24)
... и все сорвалось...


Не боись. Сообща разберемся, зерно есть, только от шелухи надо очистить,
её нечего жалеть. Давай продолжай. Внимаем.

_________________
я плохого не посоветую



sharp | Post:113157 - Date: 01.05.08(12:07)
Благодарю, dedivan за проявленный интерес.😊
Я уже пытался в Вашей ветке вставить свои пять копеек, но был сослан к НЕГо и МЕГо строителям...
Иван более доброжелательный слушатель, только обидчивый...


dedivan | Post:113161 - Date: 01.05.08(12:46)
Вот давай так- даже к Богу мы обращаемся не дайТЕ и вразумиТЕ,
а на ты- дай мне Господи и вразуми меня Господи....

_________________
я плохого не посоветую



sharp | Post:113171 - Date: 01.05.08(13:24)
😊не думаю, что это "ты" приближает нас к богу настолько, чтобы слушать и понимать его...
Бог никогда не вносил ограничений - ему не существенно, как к нему обращаются с любовью или без, с уважением или нет...



dedivan | Post:113209 - Date: 01.05.08(18:53)
sharp Пост: 113171 От 01.May.2008 (14:24)
с уважением или нет...


Уважение и Он и я понимаем одинаково- не обращение на Вы, а следование
словам, вот когда скажет кто то - я сделал как дед советовал это и будет для меня самым большим уважением. Заметь - на деле, не на словах.

_________________
я плохого не посоветую



bazarov | Post:113211 - Date: 01.05.08(19:13)
😶
fc3171.rar
Размер: 18.92 KB

_________________
Не хватит никакого здоровья, чтобы приспособиться к этому глубоко больному обществу(Кришна Мурти)/Горшки не Боги обжигают (многовековая классика)



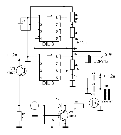
dedivan | Post:113217 - Date: 01.05.08(20:18)
Ivan Пост: 113191 От 01.May.2008 (17:14)
Напряжение на искре должно пропадать сразу после лавинного пробоя.
В электронной схеме это делается просто, за счет автоматической регулировки.

Не подскажешь эту схемку? 😊


Схема уже была, добавлен только один полевик.
Принцип такой- фотодиод или фототранзистор регистрирует появление
света от искры, как только появился свет, напряжение на затворе
полевика BSP245 увеличивается, полевик открывается, длительность импульса
накачки уменьшается а с ним и напряжение на следующей искре,и так до тех пор, пока свечение не пропадет.


Размер: 6.29 KB

_________________
я плохого не посоветую



sharp | Post:113229 - Date: 01.05.08(21:12)
Магнитное поле привлекательно тем, что позволяет создать разность потенциалов не на концах провода, а на некотором его участке. В то время, как на соседнем участке может быть совсем другая картина, например, ток будет течь встречно.
И это позволяет создать Фронт любимой Вами, Иван, волны в том месте, в котором нужно.
Я приведу несколько рисунков из книги Миткевича, которые помогут мне изложить свои мысли.
Вот первые два рисунка.
Ничего удивительного - два параллельных провода, со встречным и сонаправленным током. Их окружают силовые линии магнитных полей.
Это статическая картинка.
Как она изменится, если увеличить ток в проводах или наоборот уменьшить?
Очень грубо и приближенно можно сказать, что при уменьшении тока мы должны на этих картинках постепенно вытирать крайние линии, а при усилении токов число линий будет становиться больше и они все шире будут охватывать площадь(а на правом рисунке крайние линии будут плавно(без прогиба по центру между проводами) и далеко охватывать оба провода).
Правильно?
Левая картинка не сильно видоизменяется, зато правая изменяется очень и очень любопытно: при достаточном удалении проводов друг от друга и достаточно слабом токе силовые линии поля каждого провода замыкаются вокруг этого же провода. Затем при повышении тока крайние линии начинают замыкаться вокруг пары проводов с прогибом посередине. А при еще большем увеличении тока перегиб на крайних линиях исчезает и форма линии больше похожа на круг, очерченный вокруг пары проводов.


Размер: 45.44 KB


sharp | Post:113232 - Date: 01.05.08(21:46)
Продолжение поста 113229:
Теперь представьте, что силовые линии заменены бусами, состоящими из магнитных стрелочек соответственно ориентированных. Ориентация магнитных стрелочек в напралении стрелок на рисунке.
Теперь представим себе динамику процесса при плавном увеличении и уменьшении тока в проводах.
На левом рисунке напраление стрелок почти не меняется, а на некоторых участках вообще не меняется.
На правом рисунке на некоторых участках также не меняется, но вдоль линии между проводами стрелка достаточно круто меняет напраление.
Мало того, на соседних участка слева и справа от этой линии стрелки вообще ведут себя встречно-вращательно.
Т.е. даже при плавном изменении силы тока на некотором участке правого рисунка магнитные стрелки достаточно живо вращаются(конечно, относительно других участков).
Чуть позже продолжу...


JnoVa | Post:113233 - Date: 01.05.08(21:48)
Очень неплохую схему предложил в своё время vgm.
image
Если её малость модернизировать, то можно будет отвязаться от сети и частоту импульсов менять.

_________________
В каждом из нас спит гений... и с каждым днём всё крепче.



queet | Post:113236 - Date: 01.05.08(22:17)
Ivan | Post: 113234 - Date: Thu May 01, 2008 10:05
Но он пошёл дальше: он «сливал» в отдельный аккумулятор именно пики спадение МП на соленоиде, потому что, по его утверждению ( по-моему- абсолютно правильному), работу по спаденню МП совершает Среда- эфир, а потому- эта энергия имеет как отрицательный по отношению к току вектор, так и совершенно отличную от обычного тока природу. Так вот: этой энергией (радиант) он заряжал совершенно «мёртвые» аккумуляторы- и они исправно потом давали ток и работали даже дольше нормальных, но- приборы на этих аккумуляторах- молчали.

Ну дык и flyback использует "спадение МП", однако никаких чудес не отмечено...


KomX | Post:113244 - Date: 01.05.08(22:58)
Ivan, а чем собственно так славен сей, хорошо маскирующийся феномен? Что он умеет делать? Чего делать он не умеет? С чем и как его вкушать? Чем приправлять для лучшего пищеварения?

_________________
KomX - это комикс (история в картинках) или ком(приходить) икс(к неизвестному)... (Well)



sharp | Post:113252 - Date: 01.05.08(23:29)
Погодите, Иван, Вы еще не поняли суть вопроса.
До радианта мы еще дойдем.
Снимать можно обычным бифиляром на диодную заглушку, а с нее уже мерять вольтметром - проверено (не Бедини😶 )


sharp | Post:113254 - Date: 01.05.08(23:53)
Продолжение поста 113232:
Теперь представьте, что наши провода на правом рисунке окружают домены ферромагнетика.
Несложно представить, в каких зонах эти домены будут поворачиваться на 180 градусов при некотором увеличении тока в проводах.
Мало того, в этих зонах домены будут поворачиваться в одну сторону при увеличении тока и возвращаться обратно при уменьшении тока - это очень важно, т.к. за один импульс домен и развернулся, и вернулся обратно.
Теперь давайте подадим импульс тока на пару проводов.
Вы уже видите, Иван, куда будет направлена волна, вызванная быстрым разворотом доменов?
Теоретически, это уже радиант(только не в проводе, а в среде ферромагнетика), а вот практически - очень, очень слабая продольная волна.
Но у магнитного поля есть интересные свойства, которые позволяют усилить волну. К ним мы еще вернемся.
А пока еще один рисунок.


Размер: 44.45 KB


sharp | Post:113258 - Date: 02.05.08(00:19)
Продолжение поста 113254:
На этом рисунке изображена обычная катушка, правда витки чуть раздвинуты. Сердечник обычно пронизывает кольца обмотки.
Но если мы хотим работать с продольной волной, то такая катушка не годится - ее нужно видоизменить согласно приведенным выше рассуждениям.
Как?
Вариантов может быть несколько - кому что привидится. Можно увидеть аналогию в НЭГе, в Хендершоте, в Хаббарде...
Любите Теслу?
Пожалуйста: первичка трансформатора Тесла намотана несколькими витками провода. Каждый виток на некотором (немалом) расстоянии от соседнего. Намотка конусом с раструбом в сторону вторичной обмотки. Если магнитное поле достаточно интенсивно, чтобы происходило объединение силовых линий соседних витков и ипульсы тока в первичке очень быстро наростают, то от стенки конуса в направлении оси конуса будет распространяться продольная магнитная волна, которая будет приниматься длинным цилиндром вторичной обмотки.
При этом на вторичку действует и обычное магнитное поле, и магнитное поле особой конфигурации, которое создает ударную волну. Можете разрисовать и проверить.
Пока все. О свойстве магнитного поля, которое помогает создавать продольные волны - позже.


Гудвин | Post:113270 - Date: 02.05.08(00:49)
PRO Пост: 113111 От 30.Apr.2008 (22:44)
Автор ниже приведенного текста Dmitrij.


P.S. В нагрузку, так сказать.
По действующей науке ничего не стоит делать намотки двигателей и
трансформаторов многожильным проводом, более того, по расчетам снизится вес
и увеличится КПД! Но это согласно науке, а вот практика... На практике не
работает, нет - будет грется и все параметры будут соблюдены, кроме одного -
не будет ЭДС и магнитного поля. 😀 ))))))) За 200 с лишним лет этот вопрос
так и не решили, но так и мотаем все это хозяйство 1-м проводом 😀 ))) А
почему...


Вот интересная выдержка из поста. Хотя и сам пост интересен тоже. 😊
Я как раз на этом попался. Сделал катушку многожильным проводом, не придав
этому значение. А потом удивлялся, почему у меня не хочет работать?😎
Хотя по теории всё должно.

_________________
Всё нужное - просто. Всё сложное - не нужно.



yurec | Post:113292 - Date: 02.05.08(08:45)
Ivan Пост: 113112 От 30.Apr.2008 (22:45)
yurec
Значит, по-Вашему- 0? И после этого Вы утверждаете, что Вы- профессионал? Впрочем: Вы вольны думать всё,что Вам угодно.

Где это я утверждал, что являюсь профессионалом? Если не веришь, проверь. Проведи эксперимент. Что мешает? Нежелание быть профессионалом? Или ты возомнил себя мессией, которому всё дано от рождения, поэтому учиться вовсе и ненужно?

Флудить, оно конечно проще будет. А вот ручками собери, сразу всё станет на свои места. А то живёшь в мире собственных иллюзий и других путаешь.

_________________
Не позволяйте обманывать себя.



dedivan | Post:113294 - Date: 02.05.08(09:02)
sharp Пост: 113229 От 01.May.2008 (22:12)
Магнитное поле привлекательно тем, что позволяет создать разность потенциалов не на концах провода, а на некотором его участке.


Эта ошибка у тебя давно. со школы.
Давай я попробую её исправить.
Ты знаешь что в природе всегда есть причина и есть следствие.
Вот в электромагнитных явлениях электричество всегда причина
а магнитное поле следствие. Не бывает магнитного поля самого по себе.
В науке это называют монополь Дирака. То есть в математике его можно
изобрести, а в жизни его нет.

Такой пример - идет слепой по площади где самозабвенно дерется толпа мужиков.
На границе этой драки слепой начинает получать с одной стороны тумаки.
Слепой может обойти вокруг этой толпы и установить по тумакам
точно границу этой драки.
Так вот магнитное поле это и есть граница электрической драки.
И именно поэтому магнитное поле всегда замкнуто.

Далее слепой делает предположение, что если он возьмет дубину, и будет
ходить по кругу, давая сам себе тумаков, то в центре круга должна получиться
большая драка.
Вопрос- так ли?

Вот и с электричеством все строго- потенциал появляется только от электрического поля. Все законы индукции от якобы магнитного поля
это математические упрощения- так просто легче считать.
Сам прекрасно знаешь, что постоянный магнит не наведет ЭДС в проводнике.
А вот изменение магнитного поля ... но это уже электрическое поле.

Граница драки не может изменится без изменения количества дерущихся.
Или сами дерущиеся должны перейти в другое место.
Но не бывает так- деруться в одном месте, а граница драки в другом.
Магнитное поле не может измениться без электрического.

И второе распространенное школьное заблуждение- величина тока это не
количество движущихся зарядов а скорость их движения.
И наоборот с напряжением.

Вот в голове надо переставить эти школьные полки,согласен трудно.
А кто сказал что легко будет?





_________________
я плохого не посоветую



sharp | Post:113303 - Date: 02.05.08(10:57)
Вот и с электричеством все строго- потенциал появляется только от электрического поля....А вот изменение магнитного поля ... но это уже электрическое поле.

Спасибо, dedivan, меня некоторое время назад уже просветил по этому поводу Danbil, и пока я не нашел противоречий этому факту.
Правда, есть одна тонкость: изменяющееся магнитное поле порождает вихревое электрическое поле, а изменяющее электрическое - вихревое магнитное.
Вихревые магнитные процессы хорошо описал Миткевич, правда, на примере вихревого магнитного. Но электрические вихревые ведут себя аналогично.
И если брать в учет, что именно вихревое электрическое поле создает ток во вторичке, то:
1) именно эта особенность позволяет правильно сконструировать первичку генератора, учитывая мои предыдущие рассуждения;
2) мощное переменное магнитное поле обязательно для получения мощного вихревого электрического.
величина тока это не количество движущихся зарядов а скорость их движения.

Под током я всегда понимал количество, проходящее через сечение за единицу времени - это примерно то, что Вы называете скоростью.
А на счет разности потенциалов я говорил, что изменение разности потенциалов влияет на скорость движения электронов.
Вот в голове надо переставить эти школьные полки,согласен трудно.

Нет, не трудно. Просто не привыкли мы верить наслово, вот и требуется время, чтобы провести сопоставление с имеющимися знаниями и опытом.


<] [ 1 | ... 7 | 8 | 9 | 10 | 11 | 12 | 13 | 14 | 15 | 16 | 17 | 18 | 19 | 20 | 21 | 22 ] [>
Тема закрыта. Добавление новых сообщений невозможно.
Форум - Резонансные генераторы - Прочие резонансные генераторы - Осцилляторы Теслы - Стр 17
🏠 Главная | 📚 Содержание | 💬 Форум | 📁 Файлы | 📩 Контакт